| 查看: 847 | 回复: 4 | |
[求助]
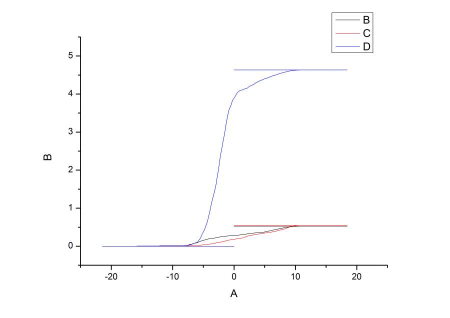
利用vaspkit0.52split出来的原子的Pdos图不对 已有1人参与
|
|
|
|
|
hakuna木虫 (知名作家)
|
|
|
2楼2017-09-22 08:55:42
|
|
|
3楼2017-09-22 13:45:17
|
|
|
4楼2017-09-22 13:48:14
|
|
1206060213铜虫 (初入文坛)
|
|
|
5楼2017-10-21 11:06:28
|
|













回复此楼