| ²é¿´: 1923 | »Ø¸´: 0 | ||
ËÎÏþÙ»Ìú³æ (СÓÐÃûÆø)
|
[ÇóÖú]
ansys workbench ʹÓÃÖÐcross section ÇóÖú
|
|
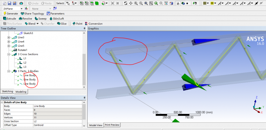
ÎÒÏë°Ñ½¨Á¢µÄÏßÌ壬ÈçͼÖкìȦËùʾ£¬crosssectionµÄ·½Ïòת90¡ã¿ª¿ÚÏòÏ£¬ºÍÏÂÃæµÄÏßÌ忪¿ÚÏòÉÏÏà¶ÔÓ¦¡£Ó¦¸ÃÔõôŪ£¿Ð»Ð»´ó¼Ò ²¶»ñ1111.PNG |
» ²ÂÄãϲ»¶
295Çóµ÷¼Á
ÒѾÓÐ3È˻ظ´
Ò»Ö¾Ô¸C9µÄ»¯Ñ§¹¤³Ì£¨085602£© 340·Ö£¬¸Ð¾õУÄÚµ÷¼ÁÎÞÍû£¬Çóµ÷¼Á
ÒѾÓÐ9È˻ظ´
070300»¯Ñ§Çóµ÷¼Á
ÒѾÓÐ16È˻ظ´
363Çóµ÷¼Á
ÒѾÓÐ4È˻ظ´
283·ÖÇóµ÷¼Á
ÒѾÓÐ3È˻ظ´
²ÄÁÏ»¯¹¤306·ÖÕÒºÏÊʵ÷¼Á
ÒѾÓÐ7È˻ظ´
Ò»Ö¾Ô¸±±¾©»¯¹¤085600 310·ÖÇóµ÷¼Á
ÒѾÓÐ4È˻ظ´
292Çóµ÷¼Á
ÒѾÓÐ9È˻ظ´
µ÷¼Á
ÒѾÓÐ4È˻ظ´
Ò»Ö¾Ô¸9²ÄÁÏѧ˶297ÒѹýÁù¼¶Çóµ÷¼ÁÍÆ¼ö
ÒѾÓÐ5È˻ظ´














»Ø¸´´ËÂ¥