| ²é¿´: 6092 | »Ø¸´: 30 | ||||
[½»Á÷]
±êÊéÉêÇë¾ÑéÓëÐĵà ÒÑÓÐ26È˲ÎÓë
|
|
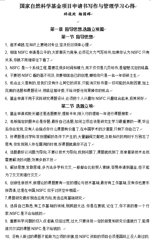
È«²¿Îļþ ³ÂÓþ»ª£ºÉêÇë¹ú¼Ò×ÔÈ»¿ÆÑ§»ù½ðµÄÌå»áºÍ¾Ñé½Ìѵ ¹ú¼Ò×ÔÈ»»ù½ð±êÊéÆÀ·Ö±ê×¼ ¹ú¼Ò×ÔÈ»¿ÆÑ§»ù½ðÉêÇëÊéÊéд¿Î¼þ ¹ú¼Ò×ÔÈ»¿ÆÑ§»ù½ðÏîÄ¿ÉêÇëÊéд×÷Óë¹ÜÀíѧϰÐĵà |
» ±¾Ìû¸½¼þ×ÊÔ´Áбí
-
»¶Ó¼à¶½ºÍ·´À¡£ºÐ¡Ä¾³æ½öÌṩ½»Á÷ƽ̨£¬²»¶Ô¸ÃÄÚÈݸºÔð¡£
±¾ÄÚÈÝÓÉÓû§×ÔÖ÷·¢²¼£¬Èç¹ûÆäÄÚÈÝÉæ¼°µ½ÖªÊ¶²úȨÎÊÌ⣬ÆäÔðÈÎÔÚÓÚÓû§±¾ÈË£¬Èç¶Ô°æÈ¨ÓÐÒìÒ飬ÇëÁªÏµÓÊÏ䣺xiaomuchong@tal.com - ¸½¼þ 1 : ±êÊéÉêÇë¾ÑéÓëÐĵÃ.rar
2017-08-16 10:03:31, 5.48 M
» ÊÕ¼±¾ÌûµÄÌÔÌûר¼ÍƼö
¹ú¼Ò×ÔÈ»¿ÆÑ§»ù½ð |
» ±¾ÌûÒÑ»ñµÃµÄºì»¨£¨×îÐÂ10¶ä£©
amysong0211
lijuairong
cbztri
coolboyhi001
aystc
yuanqi325
yuanyi204
happya
Dream-weaver
bitqf168
shuxinan
» ²ÂÄãϲ»¶
290µ÷¼ÁÉúÎï0860
ÒѾÓÐ26È˻ظ´
2±¾£¬³õÊÔ303£¬0860Çóµ÷¼Á
ÒѾÓÐ7È˻ظ´
²ÄÁϹ¤³Ì281»¹Óе÷¼Á»ú»áÂð
ÒѾÓÐ28È˻ظ´
Ò»Ö¾Ô¸Õã´óÉúÎï325·ÖÇóµ÷¼Á
ÒѾÓÐ5È˻ظ´
344 ²ÄÁÏרҵ Çóµ÷¼Á211 ÎÞµØÓòÒªÇó
ÒѾÓÐ6È˻ظ´
Ò»Ö¾Ô¸085802 323·ÖÇóµ÷¼Á
ÒѾÓÐ10È˻ظ´
Ò»Ö¾Ô¸¹þ¹¤´ó 085600 277 12²Ä¿Æ»ùÇóµ÷¼Á
ÒѾÓÐ26È˻ظ´
339Çóµ÷¼Á
ÒѾÓÐ8È˻ظ´
²ÄÁÏ¿¼Ñе÷¼Á
ÒѾÓÐ28È˻ظ´
µ÷¼ÁÇóÊÕÁô
ÒѾÓÐ27È˻ظ´
» ±¾Ö÷ÌâÏà¹Ø¼ÛÖµÌùÍÆ¼ö£¬¶ÔÄúͬÑùÓаïÖú:
д±êÊéµÄÐĵÃÌå»á£¬¹ã´óÑÐÓÑÃÇÅúÅн»Á÷
ÒѾÓÐ63È˻ظ´
·ÖÏíҽѧӰÏñѧÁìÓòÇ°ÑØ ÖúÁ¦Ñ§ÊõÂÛÖø·¢±í
ÒѾÓÐ1È˻ظ´
ÖØ½ðÐüÉÍÓйعâ·Ö½âË®Ñо¿µÄ»ù½ð±êÊé
ÒѾÓÐ0È˻ظ´
Çà»ù¹ÒÁË£¬µ«¸Ð¾õ»¹ÊÇÓÐÊÕ»ñ£¬Ô¸Óë´ó¼Ò·ÖÏí¡£
ÒѾÓÐ1È˻ظ´
¡¾×ÊÔ´¡¿ÉêÇë¹ú¼Ò×ÔÈ»¿ÆÑ§»ù½ðÐĵÃÌå»á
ÒѾÓÐ0È˻ظ´
²©Ê¿±ÏÒµµ½ÏÖÔÚÖÐÁË3¸ö»ù½ð£¬ÎÒµÄÒ»µãÐĵÃÌå»á£¡
ÒѾÓÐ133È˻ظ´
¡¾»ù½ðÉêÇë°æ¡¿°æ¹æ
ÒѾÓÐ33È˻ظ´
ÃæÉÏÏîÄ¿ÉêÇëµÄ¼¸µãÌå»á1
ÒѾÓÐ43È˻ظ´
µ¼Ê¦¾¿¾¹ÊÇÑ¡Ôñ´óÅ£»¹ÊÇÑ¡ÔñСţ?×Ô¼ºµÄÒ»µã¾Ñé̸¡£
ÒѾÓÐ92È˻ظ´
2Â¥2017-08-16 10:12:25
wukai4308
гæ (СÓÐÃûÆø)
- Ó¦Öú: 0 (Ó×¶ùÔ°)
- ½ð±Ò: 263.5
- É¢½ð: 102
- ºì»¨: 1
- Ìû×Ó: 80
- ÔÚÏß: 51.9Сʱ
- ³æºÅ: 814539
- ×¢²á: 2009-07-23
- רҵ: ÉúÎﻯѧ
3Â¥2017-08-16 10:18:48
mamengyang
гæ (ÕýʽдÊÖ)
- Ó¦Öú: 2 (Ó×¶ùÔ°)
- ½ð±Ò: 162.1
- É¢½ð: 1695
- ºì»¨: 2
- Ìû×Ó: 790
- ÔÚÏß: 889.5Сʱ
- ³æºÅ: 1846493
- ×¢²á: 2012-06-04
- רҵ: Óлú·ÖÎö
4Â¥2017-08-16 10:19:44
id²»¼ûÁË
½ð³æ (ÕýʽдÊÖ)
- Ó¦Öú: 0 (Ó×¶ùÔ°)
- ½ð±Ò: 554.8
- É¢½ð: 44
- ºì»¨: 1
- Ìû×Ó: 440
- ÔÚÏß: 59.3Сʱ
- ³æºÅ: 4075046
- ×¢²á: 2015-09-15
- רҵ: ΢ÉúÎïÒ©Îï
5Â¥2017-08-16 10:20:10
6Â¥2017-08-16 10:30:13
swat3532
ľ³æ (ÕýʽдÊÖ)
- Ó¦Öú: 2 (Ó×¶ùÔ°)
- ½ð±Ò: 704.7
- É¢½ð: 3010
- Ìû×Ó: 501
- ÔÚÏß: 96.1Сʱ
- ³æºÅ: 730910
- ×¢²á: 2009-03-25
- רҵ: Éùѧ
7Â¥2017-08-16 10:33:07
Ëͺ컨һ¶ä | лл·ÖÏí |
8Â¥2017-08-16 11:11:13
xinyuanhappy
ÖÁ×ðľ³æ (ÖªÃû×÷¼Ò)
- Ó¦Öú: 86 (³õÖÐÉú)
- ½ð±Ò: 19258.8
- É¢½ð: 410
- ºì»¨: 36
- Ìû×Ó: 5990
- ÔÚÏß: 2135.1Сʱ
- ³æºÅ: 1042521
- ×¢²á: 2010-06-16
- ÐÔ±ð: GG
- רҵ: ËÜÁÏ
9Â¥2017-08-16 11:58:09
zszy0327
Ìú¸Ëľ³æ (ÕýʽдÊÖ)
- Ó¦Öú: 0 (Ó×¶ùÔ°)
- ½ð±Ò: 7604.1
- É¢½ð: 33
- ºì»¨: 3
- Ìû×Ó: 422
- ÔÚÏß: 148.1Сʱ
- ³æºÅ: 783218
- ×¢²á: 2009-05-31
- ÐÔ±ð: MM
- רҵ: ÎÞ»ú²ÄÁÏ»¯Ñ§
10Â¥2017-08-16 12:33:40













»Ø¸´´ËÂ¥


¸Ðл~ÕâÊǽÐÎÒÔÙÕ½µÄ½Ú×à°¡

20