| 查看: 774 | 回复: 1 | ||||
[交流]
[优秀文章推荐] 中科院揭示细胞核内Net1调控TGF-β信号转导机制
|
|
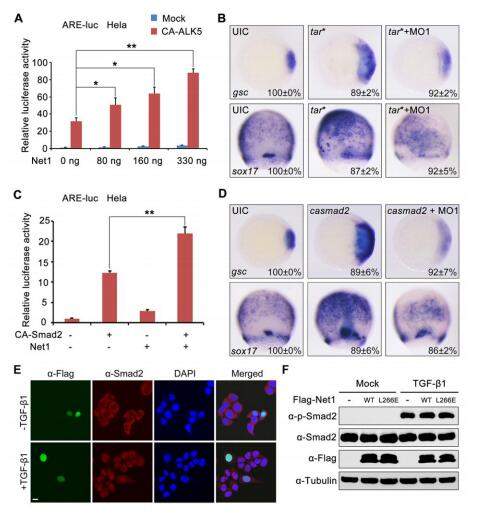
Net1分别作为鸟核苷酸交换因子和适配体蛋白,整合了Wnt/β-catenin和Nodal/Smad2信号通路 Nodal是TGF-β超家族成员之一,在脊椎动物胚胎中内胚层诱导、神经图式形成、原肠运动、内脏器官左右不对称等发育过程中具有广泛而重要的作用。中国科学院动物研究所王强研究员领导的研究组主要从事TGF-β家族跨膜信号转导通路在胚胎早期发育及组织器官形成中的调控机制研究。他们在原肠期斑马鱼胚胎中系统鉴定了Nodal/Smad2信号的靶基因,其中包括鸟核苷酸交换因子Net1(J Biol Chem. 2011)。Net1蛋白主要位于细胞核,少量位于细胞质,在多种肿瘤细胞中高表达,通过激活小G蛋白RhoA促进肿瘤细胞侵袭和转移。王强研究组的前期研究发现,斑马鱼的net1是MBT前后最早表达的合子基因之一,特异表达于预定背部组织中心。Net1通过激活RhoA家族的G蛋白,干扰PAK1二聚体的形成,激活PAK1激酶活性,从而磷酸化β-catenin 675位丝氨酸,抑制β-catenin与组蛋白去乙酰化酶HDAC结合,促进Wnt靶基因转录,在胚胎背部轴建立过程中发挥重要作用(Cell Research. 2017)。然而,目前对于细胞核内Net1的功能还所知甚少。 Net1 promotes Nodal signal downstream of or parallel to Smad2 TGF-β/Nodal靶基因可以反馈调控信号通路。例如TGF-β信号通路激活2小时,可以显著增加SnoN 的转录;另一方面,SnoN可以抑制Smad2及Smad3的磷酸化及Smad复合体与DNA结合,是TGF-β信号通路的抑制因子。因此,做为TGF-β/Nodal信号通路的靶基因,Net1可能参与了TGF-β信号通路的调控。王强研究组的研究发现,在胚胎及哺乳动物细胞中敲低net1后,抑制了TGF-β/Nodal信号活性,致使中内胚层及其衍生器官的形成产生严重缺陷。进一步的研究表明,与Net1鸟核苷酸交换因子活性无关,定位于细胞核内的Net1通过与Smad2结合,增强Smad2招募组蛋白乙酰化酶p300的能力,促进胚胎中内胚层的形成。因此,在脊椎动物早期胚胎发育过程中,Net1分别做为鸟核苷酸交换因子和适配体蛋白,整合了Wnt/β-catenin和Nodal/Smad2两种极为重要的信号通路,在体轴建立和中内胚层形成过程中扮演了关键的角色。鉴于TGF-β、Wnt及Net1在肿瘤细胞增殖、侵袭和转移中的重要作用,这项研究结果还为了解相关肿瘤发生发展机制及肿瘤诊治方面开拓了新的思路。 Net1 increases the affinity of Smad2 for p300 Net1 is a well-characterized oncoprotein with RhoA-specific GEF activity. Oncogenic Net1 lacking the first 145 amino acids is present in the cytosol and contributes to the efficient activation of RhoA and the formation of actin stress fibers in a number of tumor cell types. Meanwhile, wild-type Net1 is predominantly localized in the nucleus at steady state due to its N-terminal nuclear localization sequences, where the function of nuclear Net1 has not been fully determined. Here, we find that zebrafish net1 is expressed specifically in mesendoderm precursors during gastrulation. Endogenous Net1 is located in the nucleus during early embryonic development. Gain- and loss-of-function experiments in zebrafish embryos and mammalian cells demonstrate that, regardless of its GEF activity, nuclear Net1 is critical for zebrafish mesendoderm formation and Nodal/Smad2 signal transduction. Detailed analyses of protein interactions reveal that Net1 associates with Smad2 in the nucleus in a GEF-independent manner, and then promotes Smad2 activation by enhancing recruitment of p300 to the transcriptional complex. These findings describe a novel genetic mechanism by which nuclear Net1 facilitates Smad2 transcriptional activity to guide mesendoderm development. |
» 收录本帖的淘帖专辑推荐
农林进展 |
» 猜你喜欢
一志愿 江南大学 085602 化工专硕 338分求调剂
已经有14人回复
312求调剂
已经有3人回复
070300化学学硕311分求调剂
已经有13人回复
材料调剂
已经有9人回复
一志愿河北工业大学材料工程,初试344求专硕调剂
已经有4人回复
材料专硕322
已经有8人回复
一志愿211,化学学硕,310分,本科重点双非,求调剂
已经有13人回复
0703化学
已经有14人回复
调剂 一志愿吉林大学357分
已经有3人回复
化学调剂
已经有18人回复


2楼2017-08-12 21:29:56














回复此楼