| 查看: 768 | 回复: 1 | ||||
[交流]
[优秀文章推荐]万建民院士在水稻结实率的调控机制研究方面取得新进展 已有1人参与
|
|
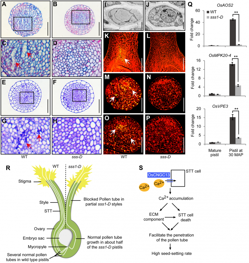
Pollen tube growth is impaired in sss1-D 近日,PLoS Genetics在线发表了万建民研究团队院士题为“OsCNGC13 promotes seed-setting rate by facilitating pollen tube growth in stylar tissues”的研究成果,在水稻结实率的调控机制研究方面取得新进展。 Molecular cloning 结实率是决定水稻产量的重要因素之一。水稻授粉后,花粉粒在雌蕊柱头乳突细胞表面黏附并发生水合,随后萌发的花粉管伸入柱头中并沿花粉管通道(STT)生长,最终到达胚珠。该过程中,花粉管在花柱组织中的快速、健康生长是完成双受精和保证高结实率的必要条件,但我们对该过程调控的分子机制知之甚少。 该研究团队从籼稻9311 60Co辐射诱变突变体库中获得一个结实率约50%的显性突变体semi-seed-setting rate1-Dominant (sss1-D)。细胞学观察表明,突变体sss1-D表现雌性不育,但雌、雄配子等均发育正常,低结实率的原因在于花粉管在花柱中不能正常生长。图位克隆表明,SSS1-D编码一个细胞膜定位的环核苷酸门控通道蛋白(Cyclic Nucleotide-Gated Channel 13, OsCNGC13),主要在花柱中优势表达。电生理实验证实,该蛋白能够介导钙离子进入HEK293细胞;水稻中的功能分析表明,OsCNGC13通过促进授粉后花柱中钙离子的积累、花粉管通道基质(ECM)组分的决定以及STT细胞程序性死亡(PCD)的正常进行,从而影响雌蕊孢子体组织对花粉管的引导,并最终有利于花粉管在花柱中的顺利生长和双受精的完成。 Defective PCD in styles of sss1-D during pollen tube growth and a proposed model of OsCNGC13 function OsCNGC13是水稻中首个被克隆的CNGC家族成员,本研究揭示了该基因在水稻受精过程中的重要作用,证实了花柱组织、钙离子等对于花粉管生长的重要性,拓展了人们对CNGC家族的生物学功能的认识,为进一步理解水稻花粉管生长和水稻结实率的相关调控通路提供了全新视点,并可为解决水稻生产中出现的不育/半不育问题提供借鉴。 Seed-setting rate is a critical determinant of grain yield in rice (Oryza sativa L.). Rapid and healthy pollen tube growth in the style is required for high seed-setting rate. The molecular mechanisms governing this process remain largely unknown. In this study, we isolate a dominant low seed-setting rate rice mutant, sss1-D. Cellular examination results show that pollen tube growth is blocked in about half of the mutant styles. Molecular cloning and functional assays reveals that SSS1-Dencodes OsCNGC13, a member of the cyclic nucleotide-gated channel family. OsCNGC13 is preferentially expressed in the pistils and its expression is dramatically reduced in the heterozygous plant, suggesting a haploinsufficiency nature for the dominant mutant phenotype. We show that OsCNGC13 is permeable to Ca2+. Consistent with this, accumulation of cytoplasmic calcium concentration ([Ca2+]cyt) is defective in the sss1-D mutant style after pollination. Further, the sss1-Dmutant has altered extracellular matrix (ECM) components and delayed cell death in the style transmission tract (STT). Based on these results, we propose that OsCNGC13 acts as a novel maternal sporophytic factor required for stylar [Ca2+]cyt accumulation, ECM components modification and STT cell death, thus facilitating the penetration of pollen tube in the style for successful double fertilization and seed-setting in rice. |
» 收录本帖的淘帖专辑推荐
农林进展 |
» 猜你喜欢
287分求调剂 有专利国奖一志愿哈工大085406
已经有4人回复
285求调剂
已经有7人回复
085405软件工程301分求调剂,专硕可跨专业,四六级已过
已经有3人回复
求调剂
已经有5人回复
274求调剂求调剂
已经有3人回复
求调剂到材料
已经有5人回复
材料考研求调剂总分280
已经有5人回复
一志愿郑州大学材料与化工085600,求调剂
已经有27人回复
化工求调剂!
已经有11人回复
285求调剂
已经有4人回复
» 本主题相关商家推荐: (我也要在这里推广)

wms198704
铁杆木虫 (正式写手)
- 应助: 1 (幼儿园)
- 金币: 9047.6
- 红花: 1
- 帖子: 654
- 在线: 92.3小时
- 虫号: 1339106
- 注册: 2011-07-06
- 性别: GG
- 专业: 水产生物研究的新技术和新

2楼2017-08-06 14:17:19














回复此楼

