24小时热门版块排行榜    

查看: 623  |  回复: 0

wsn126

木虫 (小有名气)

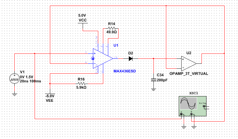
[求助] 用Multisim画出来的图怎么仿真不了

点击开始的按钮就提示有错误,可是这个电路是从发表的论文里按照人家的电路一模一样画的啊,为什么会出这种问题,求大神们解决一下

用Multisim画出来的图怎么仿真不了
电路图.PNG


用Multisim画出来的图怎么仿真不了-1
错误提示.PNG


用Multisim画出来的图怎么仿真不了-2
论文电路.PNG
回复此楼

» 猜你喜欢

已阅   回复此楼   关注TA 给TA发消息 送TA红花 TA的回帖
相关版块跳转 我要订阅楼主 wsn126 的主题更新
最具人气热帖推荐 [查看全部] 作者 回/看 最后发表
[考研] 生物学学硕求调剂 +6 小羊睡着了? 2026-03-23 9/450 2026-03-24 20:21 by 小羊睡着了?
[考研] 求调剂 +7 十三加油 2026-03-21 7/350 2026-03-23 23:48 by 热情沙漠
[考研] 0703化学求调剂 +4 奶油草莓. 2026-03-22 5/250 2026-03-23 19:37 by pswait
[考研] 一志愿陕师大生物学071000,298分,求调剂 +3 SYA! 2026-03-23 3/150 2026-03-23 19:09 by macy2011
[考研] 一志愿南京理工大学085701资源与环境302分求调剂 +5 葵梓卫队 2026-03-18 7/350 2026-03-23 16:26 by lingjue
[考研] 306求调剂 +9 chuanzhu川烛 2026-03-18 9/450 2026-03-23 13:17 by luoyongfeng
[考研] 315分,诚求调剂,材料与化工085600 +3 13756423260 2026-03-22 3/150 2026-03-22 20:11 by edmund7
[考研] 289求调剂 +7 怀瑾握瑜l 2026-03-20 7/350 2026-03-22 15:57 by ColorlessPI
[考研] 275求调剂 +6 shansx 2026-03-22 8/400 2026-03-22 15:27 by barlinike
[考研] 材料学硕301分求调剂 +7 Liyouyumairs 2026-03-21 7/350 2026-03-21 22:31 by peike
[考研] 一志愿东华大学控制学硕320求调剂 +3 Grand777 2026-03-21 3/150 2026-03-21 19:23 by 简之-
[考研] 296求调剂 +4 www_q 2026-03-20 4/200 2026-03-21 17:26 by 学员8dgXkO
[考研] 336求调剂 +5 rmc8866 2026-03-21 5/250 2026-03-21 17:24 by 学员8dgXkO
[考研] 299求调剂 +5 shxchem 2026-03-20 7/350 2026-03-21 17:09 by ColorlessPI
[考研] 265求调剂 +12 梁梁校校 2026-03-19 14/700 2026-03-21 13:38 by lature00
[考研] 材料 336 求调剂 +3 An@. 2026-03-18 4/200 2026-03-21 01:39 by JourneyLucky
[考研] 一志愿武理材料305分求调剂 +6 想上岸的鲤鱼 2026-03-18 7/350 2026-03-21 01:03 by JourneyLucky
[考研] 304求调剂 +7 司空. 2026-03-18 7/350 2026-03-20 23:08 by JourneyLucky
[考研] 317求调剂 +5 申子申申 2026-03-19 9/450 2026-03-20 22:26 by JourneyLucky
[考研] 材料学硕297已过四六级求调剂推荐 +11 adaie 2026-03-19 11/550 2026-03-20 21:30 by laoshidan
信息提示
请填处理意见