| 查看: 2059 | 回复: 1 | ||
[交流]
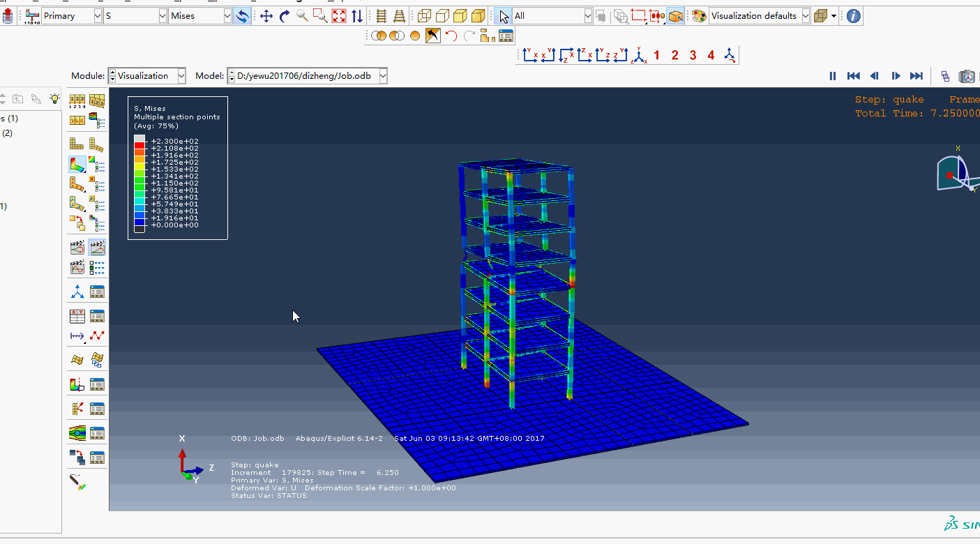
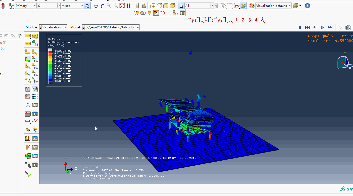
abaqus钢框架结构受地震倒塌 已有1人参与
|

907029435
金虫 (小有名气)
- 应助: 0 (幼儿园)
- 金币: 800.3
- 帖子: 232
- 在线: 60.4小时
- 虫号: 3182911
- 注册: 2014-05-05
- 性别: GG
- 专业: 爆炸与冲击动力学

2楼2017-10-12 22:15:56














回复此楼