| 查看: 607 | 回复: 1 | ||
[求助]
求教循环伏安图分析 已有1人参与
|
|
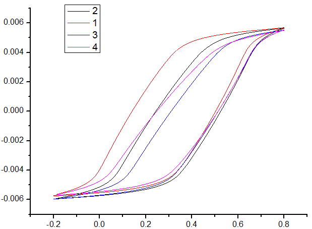
新人求教!急。有大神可以指导下么?我做的是聚(3,4乙烯二氧噻吩)/纳米SiO2复合材料。但从电导率来看似乎没有复合成功。1、2、3、4组是二氧化硅用油酸钾改性过后,三氯化铁做氧化剂,质量比按5二氧化硅:4氧化剂:(1、2、2.5、3)EDOT来做的,循环伏安图我完全不会分析啊,看多少的文献依然不明所以。想知道图表示了什么,结合材料又是为甚么会这样。。 图片1.png |
» 猜你喜欢
【广州】仲恺农业工程学院城乡建设学院土木水利专业硕士招调剂
已经有0人回复
上海海事大学“安全科学与工程”一级学科硕士学位授予点尚有部分缺额
已经有0人回复
建筑环境与结构工程论文润色/翻译怎么收费?
已经有98人回复
【广州】仲恺农业工程学院城乡建设学院土木水利专业硕士招调剂,线上复试
已经有2人回复
西京学院-结构工程-2026研究生调剂
已经有0人回复
上海海事大学“安全科学与工程”一级学科硕士学位授予点尚有部分缺额
已经有0人回复
西京学院-结构工程-2026研究生调剂
已经有0人回复
【广州】仲恺农业工程学院城乡建设学院土木水利专业硕士招大量调剂,线上复试
已经有0人回复
【广州】仲恺农业工程学院城乡建设学院土木水利专业硕士招大量调剂,线上复试
已经有0人回复
上海海事大学安全科学与工程学科有部分名额,欢迎调剂
已经有0人回复
» 本主题相关商家推荐: (我也要在这里推广)
舞老三
铁杆木虫 (知名作家)
- 应助: 39 (小学生)
- 金币: 7725.4
- 散金: 3505
- 红花: 17
- 沙发: 4
- 帖子: 5063
- 在线: 233.1小时
- 虫号: 2499348
- 注册: 2013-06-06
- 性别: GG
- 专业: 化学工程及工业化学

2楼2017-06-04 21:02:38













回复此楼
