| ²é¿´: 3186 | »Ø¸´: 10 | ||
[ÇóÖú]
Äø»ùºÏ½ðxrd·ÖÎö ÒÑÓÐ2È˲ÎÓë
|
|
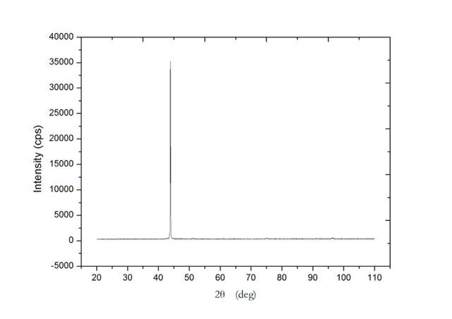
Äø»ùºÏ½ð£¨Òò¿ÆÄø£©xrd¸ÃÔõô·ÖÎö£¿Ò»ÕżÓÈëÐκ˼ƶþÑõ»¯îÑ¿ÉÒÔ¿´³ö±È²»¼ÓµÄ¶à¼¸¸ö·å£¬µ«¾ßÌåÊÇʲôÏ࣬ÓдóÉñÖªµÀÂ𣿳ɷ־ÍÊÇNi¡¢Cr¡¢Fe¡£ ·¢×ÔСľ³æIOS¿Í»§¶Ë |
» ²ÂÄãϲ»¶
290Çóµ÷¼Á
ÒѾÓÐ7È˻ظ´
µçÆø×¨Ë¶320Çóµ÷¼Á
ÒѾÓÐ5È˻ظ´
Ò»Ö¾Ô¸Î÷±±¹¤Òµ´óѧ289 085602
ÒѾÓÐ33È˻ظ´
Ò»Ö¾Ô¸¹þ¹¤´ó 085600 277 12²Ä¿Æ»ùÇóµ÷¼Á
ÒѾÓÐ24È˻ظ´
268·Ö085602»¯Ñ§¹¤³Ìµ÷¼Á
ÒѾÓÐ28È˻ظ´
»¯Ñ§¹¤³Ìµ÷¼Á289
ÒѾÓÐ50È˻ظ´
Çóµ÷¼Á£¬262»úеר˶
ÒѾÓÐ8È˻ظ´
305Çóµ÷¼Á
ÒѾÓÐ6È˻ظ´
327Çóµ÷¼Á
ÒѾÓÐ5È˻ظ´
347Çóµ÷¼Á
ÒѾÓÐ4È˻ظ´
» ±¾Ö÷ÌâÏà¹Ø¼ÛÖµÌùÍÆ¼ö£¬¶ÔÄúͬÑùÓаïÖú:
Çë´óÉñ°ïæ¿´Ò»ÏÂÀÉì¶Ï¿ÚÐÎò
ÒѾÓÐ15È˻ظ´
Ni-CuºÏ½ð ¹ÌÈÜÌå»ùÌå XRD·ÖÎö Çë¸÷λʦÐÖʦ½ã²»Áß´Í½Ì ¼±
ÒѾÓÐ1È˻ظ´
¡¾ÇóÖú¡¿Äø»ùºÏ½ðXRDÎïÏàµÄÎÊÌ⣬лл£¡
ÒѾÓÐ1È˻ظ´
Äø»ù¸ßκϽðXRD·ÖÎö
ÒѾÓÐ0È˻ظ´
×°ÃÈÃÃ×ÓÇóÖú¡ª¡ªÂé·³°ïæȷ¶¨ÏÂÕâXRDÊý¾ÝÓÐÄÄЩÏàÄó
ÒѾÓÐ7È˻ظ´
ÇóÖú½ðÊô ²ÄÁÏ ¸¯Ê´ Ïà¹ØÁìÓòµÄͬÈÊÃÇ ¹ØÓÚNa2Cr2Ti6O16
ÒѾÓÐ0È˻ظ´
|
¶¥Ò»Ï ·¢×ÔСľ³æIOS¿Í»§¶Ë |
2Â¥2017-05-25 18:07:17
|
¶¥Ò»Ï ·¢×ÔСľ³æIOS¿Í»§¶Ë |
3Â¥2017-05-25 20:17:03
engle028
ÖÁ×ðľ³æ (ÖªÃû×÷¼Ò)
½Å̤ʵµØ
- MM-EPI: 1
- Ó¦Öú: 232 (´óѧÉú)
- ¹ó±ö: 0.516
- ½ð±Ò: 17990.7
- É¢½ð: 2170
- ºì»¨: 52
- ɳ·¢: 37
- Ìû×Ó: 7655
- ÔÚÏß: 4062.8Сʱ
- ³æºÅ: 942285
- ×¢²á: 2010-01-14
- ÐÔ±ð: GG
- רҵ: ½ðÊô²ÄÁÏ

4Â¥2017-05-25 21:26:38
5Â¥2017-05-26 07:46:18
·åÔÆ¾ÓÊ¿
ÖÁ×ðľ³æ (ÖøÃûдÊÖ)
- Ó¦Öú: 1 (Ó×¶ùÔ°)
- ½ð±Ò: 13155.9
- ºì»¨: 2
- ɳ·¢: 1
- Ìû×Ó: 1466
- ÔÚÏß: 17.5Сʱ
- ³æºÅ: 647365
- ×¢²á: 2008-11-06
- ÐÔ±ð: GG
- רҵ: ½ðÊô¹¦ÄܲÄÁÏ
6Â¥2017-05-26 08:02:26
·åÔÆ¾ÓÊ¿
ÖÁ×ðľ³æ (ÖøÃûдÊÖ)
- Ó¦Öú: 1 (Ó×¶ùÔ°)
- ½ð±Ò: 13155.9
- ºì»¨: 2
- ɳ·¢: 1
- Ìû×Ó: 1466
- ÔÚÏß: 17.5Сʱ
- ³æºÅ: 647365
- ×¢²á: 2008-11-06
- ÐÔ±ð: GG
- רҵ: ½ðÊô¹¦ÄܲÄÁÏ
7Â¥2017-05-26 08:02:38
|
лл£¡µ«ÊDz»Ì«»áÓ㬱¾¿ÆÉú±ÏÉ裬ÒÔǰ¶¼Ã»Ìý˵¹ýÕâÈí¼þ£¬×òÌì¸Õ×°ÉÏ£¬µ«ÊÇûÕÒµ½ÌرðÆ¥ÅäµÄ£¬Ôõô°ì£¿ÄâºÏÊý¾ÝÊÇʲôÒâ˼£¿ ·¢×ÔСľ³æIOS¿Í»§¶Ë |
8Â¥2017-05-26 08:29:02
yhwei2008
ÖÁ×ðľ³æ (ÕýʽдÊÖ)
- Ó¦Öú: 22 (СѧÉú)
- ½ð±Ò: 16307.4
- ºì»¨: 6
- Ìû×Ó: 699
- ÔÚÏß: 414.7Сʱ
- ³æºÅ: 430092
- ×¢²á: 2007-08-05
- רҵ: ½ðÊô²ÄÁϵÄÖÆ±¸¿ÆÑ§Óë¿çѧ
9Â¥2017-05-28 18:21:01
cranescrying
½ð³æ (СÓÐÃûÆø)
- Ó¦Öú: 6 (Ó×¶ùÔ°)
- ½ð±Ò: 1212
- É¢½ð: 156
- ºì»¨: 7
- Ìû×Ó: 101
- ÔÚÏß: 38.2Сʱ
- ³æºÅ: 3331868
- ×¢²á: 2014-07-20
- ÐÔ±ð: GG
- רҵ: ½ðÊô²ÄÁÏ
|
ľ³æÀïÓб¾jade½Ì³Ì£¬»Æ¼ÌÎä±àдµÄ£¬¿ÉÒÔËÑһϣ¬¿´Ò»¿´¡£ps£ºÐκ˼ÁÁ¿²»´ó£¬xrd²»Ò»¶¨Äܼì³ö ·¢×ÔСľ³æIOS¿Í»§¶Ë |
10Â¥2017-05-29 10:28:15













»Ø¸´´ËÂ¥
5