| 查看: 1279 | 回复: 1 | ||
qq674192152新虫 (初入文坛)
|
[求助]
水力旋流器数值模拟 fluent计算出错
|
|
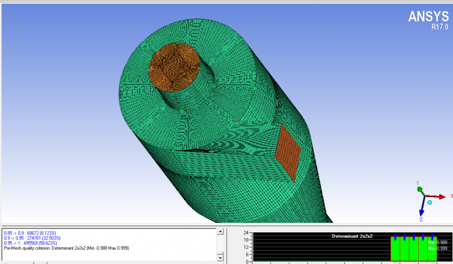
网格如图 导入fluent 迭代5000次 4000多次的时候出了这个错误 Error: Divergence detected in AMG solver: x-momentum 反正是不收敛 然后后续的我硬着头皮继续 就全是各种错误了 ,我是个纯新手,完全不知道该怎么解决。希望求助各位高手呀! 1.png |
» 猜你喜欢
一志愿085802 323分求调剂
已经有11人回复
山东双非院校考核超级无底线,领导幸灾乐祸,教师遭殃恐
已经有7人回复
279学硕食品专业求调剂院校
已经有17人回复
一志愿安大生物学07初试322、本科二本、调剂求助
已经有9人回复
一志愿浙大生物325分求调剂
已经有7人回复
化学070300 求调剂
已经有9人回复
085600材料与化工349分求调剂
已经有5人回复
297工科,求调剂?
已经有6人回复
考研求调剂
已经有3人回复
材料相关专业344求调剂双非工科学校或课题组
已经有8人回复

2楼2018-01-25 11:25:10













回复此楼
5