| 查看: 289 | 回复: 2 | ||
[求助]
小白求助
|
|
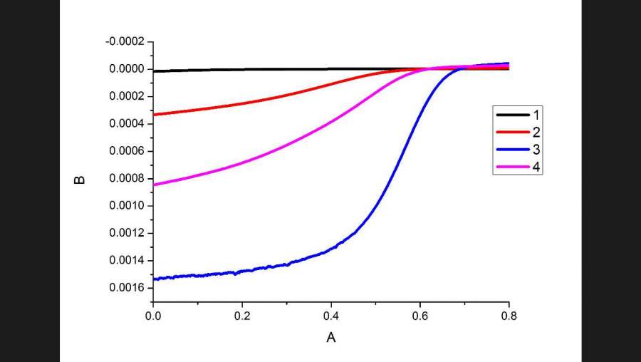
本人小白一枚,求助各位大神分析分析这个图,怎样分析哪条曲线的催化性能更好啊,这个应该是LS V曲线吧,感觉一窍不通啊 发自小木虫Android客户端 |
» 猜你喜欢
武汉轻工大学化环学院招调剂
已经有0人回复
塑料油分析测试
已经有1人回复
物理化学论文润色/翻译怎么收费?
已经有283人回复
大连工业大学招硕士研究生
已经有0人回复
武汉纺织大学招收化学化工类和材料类研究生调剂生若干名
已经有7人回复
河南某一本高校招收材料,化工,化学调剂生
已经有0人回复
生物质能方向,招光/电催化博士
已经有0人回复
国家级人才课题组招收2026年化学,材料化工 调剂生
已经有0人回复
国家级人才团体课题组招收2026届化学类学硕,专硕。
已经有0人回复
国家级人才课题组招收2026年化学,材料化工 调剂生
已经有0人回复
大连工业大学招硕士研究生
已经有0人回复
2楼2017-05-07 13:58:32
3楼2017-05-07 13:58:40














回复此楼