| 查看: 1089 | 回复: 6 | ||
[求助]
金属盐的热分析 已有2人参与
|
|
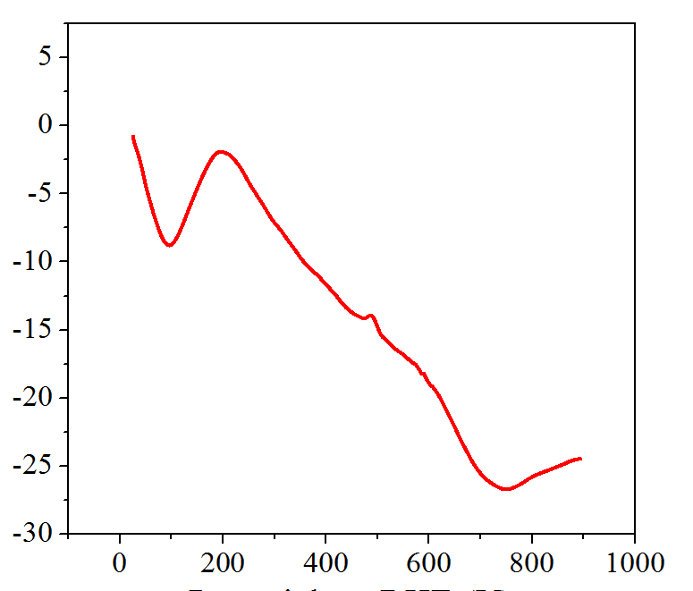
请问各位大牛,小弟最近做了一个钴盐和碳复合材料的DSC分析,见附图,745度处的吸热峰应该怎么解释呢,是钴(II/III)的还原,还是CoCl2的挥发,有没有这方面的文献呢,请各位大牛指点一下,小弟不胜感激 1479459188(1).png |
» 猜你喜欢
接受考研调剂~武汉纺织大学招材料、化学、高分子、纺织、生物相关专业硕士生
已经有0人回复
聚左旋乳酸和聚双旋乳酸的区别
已经有0人回复
有机高分子材料论文润色/翻译怎么收费?
已经有257人回复
武汉纺织大学纺织学院接收调剂
已经有0人回复
武汉纺织大学-材料科学与工程学院-招 生物方向 硕士!
已经有0人回复
2026年武汉纺织大学国家杰青课题组招收调剂化学 生物 医学 食品 环境研究生
已经有15人回复
武汉纺织大学-材料科学与工程学院-姜伟杰青团队-招生物方向调剂
已经有0人回复
武汉纺织大学-材料科学与工程学院-招 生物方向 硕士!
已经有0人回复
武汉纺织大学-材料科学与工程学院-姜伟杰青团队-招生物方向调剂
已经有0人回复
[武汉纺织大学]材料学院[姜伟团队名称]课题组-2026年硕士研究生调剂信息
已经有0人回复
武汉纺织大学-材料科学与工程学院-姜伟杰青团队-招调剂
已经有0人回复
» 本主题相关商家推荐: (我也要在这里推广)
冰点降温
新虫
- ICEPI: 16
- 应助: 1049 (博后)
- 贵宾: 17.583
- 金币: 142090
- 散金: 15350
- 红花: 243
- 沙发: 803
- 帖子: 15959
- 在线: 2057.9小时
- 虫号: 851406
- 注册: 2009-09-19
- 性别: GG
- 专业: 化学工程及工业化学
- 管辖: 无机/物化

2楼2017-05-06 21:21:04
3楼2017-05-07 07:34:33
冰点降温
无虫
- ICEPI: 16
- 应助: 1049 (博后)
- 贵宾: 17.583
- 金币: 142090
- 散金: 15350
- 红花: 243
- 沙发: 803
- 帖子: 15959
- 在线: 2057.9小时
- 虫号: 851406
- 注册: 2009-09-19
- 性别: GG
- 专业: 化学工程及工业化学
- 管辖: 无机/物化
【答案】应助回帖
★ ★ ★ ★ ★ ★ ★ ★ ★ ★ ★ ★ ★ ★ ★
手榴弹: 金币+15 2017-05-07 17:23:26
手榴弹: 金币+15 2017-05-07 17:23:26
|
结合热重分析看失重比例可结合判断。实在不行,还可结合溢出气体分析。 发自小木虫Android客户端 |

4楼2017-05-07 09:08:35
5楼2017-05-07 17:23:17
乌夜啼
管理员
![]()
![]()
![]()
![]()
- 应助: 8 (幼儿园)
- 金币: 96.3
- 散金: 201
- 红花: 1
- 帖子: 426
- 在线: 47.9小时
- 虫号: 283451
- 注册: 2006-10-08
- 性别: GG
- 专业: 无机合成和制备化学

6楼2017-05-09 19:56:29
jp9115
实习版主
![]()
![]()
![]()
![]()
- 应助: 2 (幼儿园)
- 金币: 3750
- 红花: 2
- 帖子: 173
- 在线: 73.4小时
- 虫号: 2399164
- 注册: 2013-04-03
- 性别: GG
- 专业: 有机高分子功能材料
7楼2017-06-03 20:50:31














回复此楼