| 查看: 401 | 回复: 1 | |||
[求助]
非线性方程求解 已有1人参与
|
|
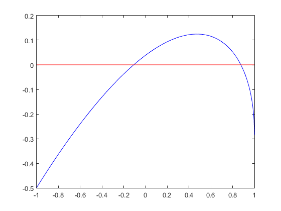
我对matlab没什么认识,各位大神能不能帮我写出具体的代码,关于方程(1-h)^0.461*(0.47880*h+0.32256)=0.28385的解,画一下图。谢谢 @月只蓝 发自小木虫Android客户端 |
» 猜你喜欢
重庆交大26年硕士生招生拟调剂通知已出!欢迎加入机器视觉与3D光学成像课题组。
已经有0人回复
**
已经有1人回复
物理学I论文润色/翻译怎么收费?
已经有172人回复
0702一志愿吉大B区求调剂 本科期间发表一篇Sci
已经有3人回复
基底STO,薄膜SRO,XRD里面的振荡,是laue震荡还是kiessig振荡? 怎么判断?
已经有2人回复
B区学生调剂-兰州交通大学材料科学与工程学院
已经有8人回复
山西大同大学物理学专业还有调剂名额,欢迎调剂!
已经有12人回复
桂林理工大学物理学专业招收调剂
已经有11人回复
VASP 的一组 GPU / CPU 基准测试记录
已经有0人回复
美国顶级物理期刊《应用物理快报》(APL)的编辑欺骗和歧视作者及AIP的官僚主义傲慢
已经有1人回复
月只蓝
主管区长 (职业作家)
-

专家经验: +1059 - 计算强帖: 8
- 应助: 1712 (讲师)
- 贵宾: 8.888
- 金币: 68129.7
- 散金: 1938
- 红花: 443
- 沙发: 4
- 帖子: 4373
- 在线: 3291.4小时
- 虫号: 1122189
- 注册: 2010-10-14
- 专业: 宇宙学
- 管辖: 计算模拟区

2楼2017-05-06 12:14:47














回复此楼
20