| ²é¿´: 731 | »Ø¸´: 1 | |
Natsukiؼгæ (³õÈëÎÄ̳)
|
[ÇóÖú]
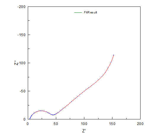
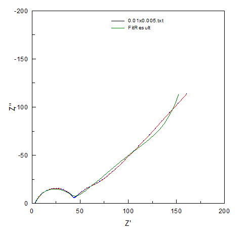
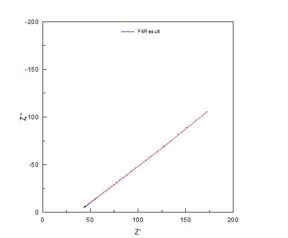
Á×ËáÑÇÌúï®Àë×Óµç³Ø½»Á÷×迹²âÊÔµÈЧµç·ÄâºÏÎÊÌâ
|
|
|
|
Natsukiؼгæ (³õÈëÎÄ̳)
|
|
|
2Â¥2017-05-01 19:04:40
|
|














»Ø¸´´ËÂ¥