| 查看: 788 | 回复: 0 | |||
[交流]
2017海洋装备腐蚀防护及先进海洋涂层技术研讨会 (第一轮 通知)
|
|
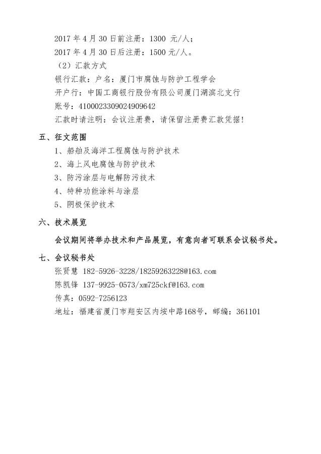
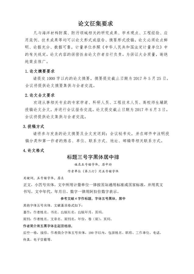
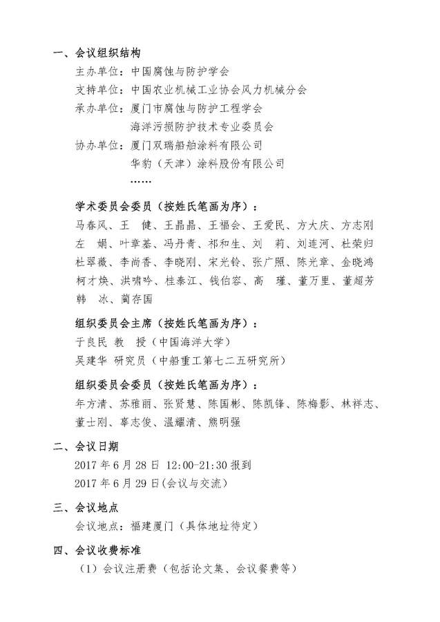
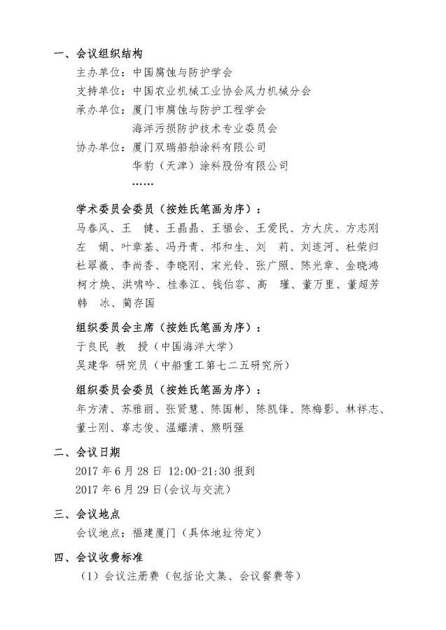
2017????????????????????????????????? ??????? ???? ?????????????????????????????????????????δ?? 21???????????????????????????ú??????????????·???????????????????????????????????????????滮??????????滮?????????????????δ?е?????????????????????????????????????з??????????????????????????????????????????????????????????????????????????????????????й?????????????????й???????Э???????е????????????и???????????????????????????????????а???????????????????????????????????????????2017??6???????????顱?а????????С?????????С??й???????????????????????????????????????????????????????? ???λ??齫??????????????????????????????????δ?????????????????????????????????????Э????????????????У?????????????????????????λ????????????????????????????????????????????????????????????????????????????塣 ??????????У??????????????????λ????????????????????????δ???????????????????????????????? ?й???????????? ?????????? ?????и????????????????? ??????????????????? ???????? ???????????? ????λ???й???????????? ????λ???й?????е???Э???????е??? ?а?λ???????и?????????????? ????????????????????? Э??λ??????????????????? ???????????????????? ???? ??????????????????????????? ?????硢?????????????????????????????????????? ?????????????????????????????????????? ????????????????????ι??塢?????????????????? ????????Х????????????????????誡????????????? ????????????? ???????????????????????????? ?????????? ???????й????????? ???????? ?о?????д????????????о????? ??????????????????????????? ???塢??????????????????????桢??÷?????????? ?????????????????塢????? ???????????? ????2017??6??28?? 12:00-21:30???? 2017??6??29??(?????????? ?????????? ??????????????????????????????? ???????????? ??????1?????????????????????????????? ????2017??4??30??????1300 ?/??? ????2017??4??30??????1500?/??? ??????2?????? ???????л?????????????и?????????????? ?????????У??й????????й???????????????????? ????????4100023309024909642 ?????????????????????????????????????! ?塢?????Χ 1???????????????????????? 2???????縯?????????? 3??????????????????? 4????????????????? 5?????????????? ??????????? ??????佫?????????????????????????????????鴦?? ??????????鴦 ????? 182-5926-3228/18259263228@163.com ????? 137-9925-0573/xm725ckf@163.com ???棺0592-7256123 ?????????????????????谲???????·168??????361101 2017 ????????????????????????????????? ??????????????_???_1.jpg 2017 ????????????????????????????????? ??????????????_???_2.jpg 2017 ????????????????????????????????? ??????????????_???_3.jpg 2017 ????????????????????????????????? ??????????????_???_4.jpg 2017 ????????????????????????????????? ??????????????_???_5.jpg 2017 ????????????????????????????????? ??????????????_???_1.jpg 2017 ????????????????????????????????? ??????????????_???_2.jpg 2017 ????????????????????????????????? ??????????????_???_3.jpg 2017 ????????????????????????????????? ??????????????_???_4.jpg 2017 ????????????????????????????????? ??????????????_???_5.jpg |
» 本帖附件资源列表
-
欢迎监督和反馈:小木虫仅提供交流平台,不对该内容负责。
本内容由用户自主发布,如果其内容涉及到知识产权问题,其责任在于用户本人,如对版权有异议,请联系邮箱:xiaomuchong@tal.com - 附件 1 : 2017_海洋装备腐蚀防护及先进海洋涂层技术研讨会__第一轮通知(盖章).pdf
2017-04-27 15:28:17, 252.73 K
» 猜你喜欢
一志愿天津大学化学工艺专业(081702)315分求调剂
已经有8人回复
0703化学调剂
已经有3人回复
材料,纺织,生物(0856、0710),化学招生啦
已经有9人回复
一志愿中国海洋大学,生物学,301分,求调剂
已经有3人回复
280求调剂
已经有4人回复
0703化学调剂 ,六级已过,有科研经历
已经有9人回复
工科材料085601 279求调剂
已经有6人回复
070300化学319求调剂
已经有5人回复
生物学071000 329分求调剂
已经有3人回复
0703化学调剂
已经有6人回复













回复此楼
20