| 查看: 1761 | 回复: 12 | |
| 【奖励】 本帖被评价8次,作者wency203增加金币 6.4 个 | |
[资源]
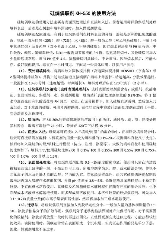
硅烷偶联剂KH-550的使用方法
|
|
|
|
|
|
6楼2018-04-15 06:53:48
|
|
|
13楼2020-12-30 23:05:10
|
|
|
简单回复
|
|
|
某芭堤雅2楼
|
2017-10-25 13:15
回复
|
|
2017-12-27 09:57
回复
五星好评 顶一下,感谢分享!
|
|
|
小道寺院4楼
|
2018-04-14 10:38
回复
五星好评 顶一下,感谢分享!
|
|
小道寺院5楼
|
2018-04-14 10:38
回复
顶一下,感谢分享!
|
|
siy3187楼
|
2018-07-05 09:56
回复
五星好评 顶一下,感谢分享!
|
|
2018-09-03 10:41
回复
五星好评 顶一下,感谢分享!
|
|
|
再说看情况9楼
|
2019-12-25 09:31
回复
五星好评 顶一下,感谢分享!
|
|
fancystep210楼
|
2020-03-14 11:14
回复
五星好评 顶一下,感谢分享!
|
|
yangguai11楼
|
2020-03-18 12:07
回复
五星好评 顶一下,感谢分享!
|
|
yangguai12楼
|
2020-03-18 12:08
回复
送红花一朵 |














回复此楼
某芭堤雅