²é¿´: 2617  |  »Ø¸´: 9

ConAntares

¾èÖú¹ó±ö (³õÈëÎÄ̳)

»ìãçµÄѧÔü

[ÇóÖú] Matplotlib Èýά»æÍ¼ÎÊÌâ ÒÑÓÐ1È˲ÎÓë

Ê×ÏÈ£¬ÎÒÓÃFortran³ÌÐò¼ÆËã³öÎÒÏëÒªµÄÊý¾Ý£¬ÎªÈýÁУ¬±£´æÔÚÒ»¸ö .datµÄÎļþÀï¡£
¸ñʽÈçÏ£º£¨x, y, z´ú±í¸÷×ÔÁÐÉϵÄÊý¾Ý£¬zºÍyÖ®¼ä´æÔÚ¹ØÏµ z=f(y)£©
x1    y1    z1=f(y1)
x1    y2    z2=f(y2)
x1    y3    z3=f(y3)
¡­¡­
x2    y1    z'1=f'(y1)
x2    y2    z'2=f'(y2)
x2    y3    z'3=f'(y3)
¡­¡­
¡­¡­
x2    y1    z''1=f'(y1)
x2    y2    z''2=f'(y2)
x2    y3    z''3=f'(y3)
¡­¡­
´óÖÂÒâ˼ÊÇxÿ×öÒ»¸öÑ­»·£¬¶¼ËãÒ»±é z=f(y) µÄº¯ÊýͼÏñ£¬ÆäÖÐxºÍfÊÇÓйØÏµµÄ¡£

¶øÇÒyÖáºÜ³¤£¬ÎÒÏëÖ»»­³öǰһµÄ²¿·Ö¡£

Ïë»­³öÈç mat.jpg ËùʾµÄͼ

ºóÀ´ÎÒµÄMatplotlibÓïÑÔÈçÏ£º
CODE:
import matplotlib
import mpl_toolkits.mplot3d
import numpy as np
import pylab

from matplotlib import cm
from matplotlib import rc
from mpl_toolkits.mplot3d import axes3d

fig = plt.figure()
ax = fig.add_subplot(111, projection='3d')

#X, Y, Z = axes3d.get_test_data(0.05)

with open('CurrentLTVC.dat', 'r') as fig:
    x = []
    y = []
    z = []
    i = 0
    for line in fig:
        data = line.split()
        x.append((float(data[0])))
        y.append((float(data[1])))
        z.append((float(data[2])))


ax.plot_wireframe(x, y, z, rstride=100, cstride=100, color='red')

plt.ylim(0.1, 20)
plt.show()

µ«ÊÇ»æ³öͼÏñ: figure_1.png µÄЧ¹ûÈ´²»¾¡ÈËÒ⣬²»½öû·¨¿ØÖÆ»æ³öͼÏñµÄ·¶Î§£¬¶øÇÒ»¹ÓÐÁ¬½Ó´¦µÄбÏß¡£
Çó½ÌÈçºÎÐ޸ijÉÎÒÏëÒªµÄ½á¹û¡£

Matplotlib Èýά»æÍ¼ÎÊÌâ
mat.jpg


Matplotlib Èýά»æÍ¼ÎÊÌâ-1
figure_1.png
»Ø¸´´ËÂ¥

» ²ÂÄãϲ»¶

» ±¾Ö÷ÌâÏà¹Ø¼ÛÖµÌùÍÆ¼ö£¬¶ÔÄúͬÑùÓаïÖú:

ÎҺܺÃÍæÅ¶£¬²»ÐÅÄãÍæÍæ¿´~
ÒÑÔÄ   »Ø¸´´ËÂ¥   ¹Ø×¢TA ¸øTA·¢ÏûÏ¢ ËÍTAºì»¨ TAµÄ»ØÌû

ConAntares

¾èÖú¹ó±ö (³õÈëÎÄ̳)

»ìãçµÄѧÔü

Á´½Ó´¦µÄÏ߸ÃÈçºÎÏû³ý£¿

ÎÒ×öÁ˲¶àÁ½°Ù¸öÕâÑùµÄÊý¾Ý£¬Èç¹ûÔÙ×öÒ»´ÎÄǹ¤³ÌÁ¿ÎÒʵÔÚÊdzÐÊܲ»Æð¡£

¸½¼þÀïÃæÓÐʾ·¶Êý¾Ý£¬ÇóºÃÐÄÈ˰ï°ï棬ÀÏ˾»ú´ø´øÎÒ¡£

TvT
Matplotlib Èýά»æÍ¼ÎÊÌâ-2
figure_2.png

» ±¾Ìû¸½¼þ×ÊÔ´Áбí

  • »¶Ó­¼à¶½ºÍ·´À¡£ºÐ¡Ä¾³æ½öÌṩ½»Á÷ƽ̨£¬²»¶Ô¸ÃÄÚÈݸºÔð¡£
    ±¾ÄÚÈÝÓÉÓû§×ÔÖ÷·¢²¼£¬Èç¹ûÆäÄÚÈÝÉæ¼°µ½ÖªÊ¶²úȨÎÊÌ⣬ÆäÔðÈÎÔÚÓÚÓû§±¾ÈË£¬Èç¶Ô°æÈ¨ÓÐÒìÒ飬ÇëÁªÏµÓÊÏ䣺xiaomuchong@tal.com
  • ¸½¼þ 1 : CurrentLTVC.dat
  • 2017-04-07 04:19:15, 5.83 M
ÎҺܺÃÍæÅ¶£¬²»ÐÅÄãÍæÍæ¿´~
2Â¥2017-04-07 04:19:54
ÒÑÔÄ   »Ø¸´´ËÂ¥   ¹Ø×¢TA ¸øTA·¢ÏûÏ¢ ËÍTAºì»¨ TAµÄ»ØÌû

ConAntares

¾èÖú¹ó±ö (³õÈëÎÄ̳)

»ìãçµÄѧÔü

ÔÙ²¹³äһϣ¬ÎÒµÄPython°æ±¾ÊÇ3.5£¬MatplotlibÊÇ×îеİ汾£¬Ï£ÍûÓдóÀдøÎÒ·ÉÒ»²¨¡£
ÎÒµÄÂÛÎÄÆäËûÅäͼ¶¼ÓÃMatplotlib×öºÃÁË£¬¾Í²î¼¸¸öÈýάµÄÊý¾Ý¿ÉÊÓ»¯Í¼ÐÎÁË¡£
ÎҺܺÃÍæÅ¶£¬²»ÐÅÄãÍæÍæ¿´~
3Â¥2017-04-07 05:01:59
ÒÑÔÄ   »Ø¸´´ËÂ¥   ¹Ø×¢TA ¸øTA·¢ÏûÏ¢ ËÍTAºì»¨ TAµÄ»ØÌû

Ô¼ÊøÌÕ´É×°¼×

½ð³æ (ÕýʽдÊÖ)

¡ï
jjdg: ½ð±Ò+1, ¸Ðл²ÎÓë 2017-04-12 00:18:41
x=x1,x2,x3,...,xnÒªÓÃÑ­»··Ö³Én´ÎÀ´plot£¬¶ø²»ÊÇÒ»´Îplot£¬Ò»´ÎplotµÄ½á¹û¾ÍÊÇÁ¬ÔÚÒ»Æð¡£

[ ·¢×ÔÊÖ»ú°æ http://muchong.com/3g ]
4Â¥2017-04-07 05:38:50
ÒÑÔÄ   »Ø¸´´ËÂ¥   ¹Ø×¢TA ¸øTA·¢ÏûÏ¢ ËÍTAºì»¨ TAµÄ»ØÌû

Mr__Right

ר¼Ò¹ËÎÊ (ÖøÃûдÊÖ)

¡¾´ð°¸¡¿Ó¦Öú»ØÌû

¡ï
¸Ðл²ÎÓ룬ӦÖúÖ¸Êý +1
jjdg: ½ð±Ò+1, ¸Ðл²ÎÓë 2017-04-12 00:18:47
¿ÉÒÔÏȶþάÑùÌõ²åÖµÄâºÏ£¬ÔÙÓà plot_wireframe
ÎÄÕÂÄËÉíÍâÖ®Îï,Òª¶à¿¼ÂDZ༭¡¢Éó¸åÈ˺ͶÁÕߵĸÐÊÜ¡£
5Â¥2017-04-07 11:23:59
ÒÑÔÄ   »Ø¸´´ËÂ¥   ¹Ø×¢TA ¸øTA·¢ÏûÏ¢ ËÍTAºì»¨ TAµÄ»ØÌû

ConAntares

¾èÖú¹ó±ö (³õÈëÎÄ̳)

»ìãçµÄѧÔü

ÒýÓûØÌû:
4Â¥: Originally posted by Ô¼ÊøÌÕ´É×°¼× at 2017-04-07 05:38:50
x=x1,x2,x3,...,xnÒªÓÃÑ­»··Ö³Én´ÎÀ´plot£¬¶ø²»ÊÇÒ»´Îplot£¬Ò»´ÎplotµÄ½á¹û¾ÍÊÇÁ¬ÔÚÒ»Æð¡£

ÄÇÏÔʾ·¶Î§Ôõôµ÷ÕûÄØ

·¢×ÔСľ³æIOS¿Í»§¶Ë
ÎҺܺÃÍæÅ¶£¬²»ÐÅÄãÍæÍæ¿´~
6Â¥2017-04-07 13:54:08
ÒÑÔÄ   »Ø¸´´ËÂ¥   ¹Ø×¢TA ¸øTA·¢ÏûÏ¢ ËÍTAºì»¨ TAµÄ»ØÌû

ConAntares

¾èÖú¹ó±ö (³õÈëÎÄ̳)

»ìãçµÄѧÔü

ÒýÓûØÌû:
5Â¥: Originally posted by Mr__Right at 2017-04-07 11:23:59
¿ÉÒÔÏȶþάÑùÌõ²åÖµÄâºÏ£¬ÔÙÓà plot_wireframe

±¾ÈËpythonС°× ´óÀÐÄÜ·ñ¸ø¸öÂÖ×Ó£¿

·¢×ÔСľ³æIOS¿Í»§¶Ë
ÎҺܺÃÍæÅ¶£¬²»ÐÅÄãÍæÍæ¿´~
7Â¥2017-04-07 13:58:19
ÒÑÔÄ   »Ø¸´´ËÂ¥   ¹Ø×¢TA ¸øTA·¢ÏûÏ¢ ËÍTAºì»¨ TAµÄ»ØÌû

ConAntares

¾èÖú¹ó±ö (³õÈëÎÄ̳)

»ìãçµÄѧÔü

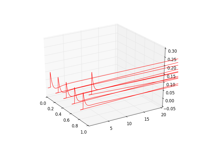
×îºó»¹Êǽâ¾öÁË£¬×ßÁËһЩÍä·¡£

Ò»¿ªÊ¼¶ÔµÚ¶þÁÐÊý¾Ý×öÑ­»·ÅжÏÓï¾äÒ²¿ÉÒÔÍê³É£¬µ«ÊÇʱ¼äÌ«¾ÃÁË£¬»­Ò»¸öͼҪºÃ¼¸¸öСʱ¡£
ºóÀ´£¬Óà bat °ÑÊä³öÎļþ¸ø²ð³É¶þάÊý¾ÝÁËÓÖ¸ø¼ôÇгɺÏÊʵij¤¶È£¬È»ºó¾ÍOKÁË£¬Ãë³öͼ¡£
Matplotlib Èýά»æÍ¼ÎÊÌâ-3
GV-Ts100-L.png


Matplotlib Èýά»æÍ¼ÎÊÌâ-4
GV-Ts100-R.png

ÎҺܺÃÍæÅ¶£¬²»ÐÅÄãÍæÍæ¿´~
8Â¥2017-04-11 21:22:55
ÒÑÔÄ   »Ø¸´´ËÂ¥   ¹Ø×¢TA ¸øTA·¢ÏûÏ¢ ËÍTAºì»¨ TAµÄ»ØÌû

ConAntares

¾èÖú¹ó±ö (³õÈëÎÄ̳)

»ìãçµÄѧÔü

ΪÁ˰ïÖúÓÐͬÑùÎÊÌâµÄÈË£¬ÎÒ°Ñ»æÍ¼³ÌÐò´úÂëÌùÉÏÉÏÀ´ÁË¡£

´¦ÀíÊý¾ÝÎļþµÄ bat Ö´ÐгÌÐòÊÇÎÒÉÏÍøÕҵ쬯äʵÎÒÒ²²»»á±à£¬ºÃÔÚ×ÊÔ´ºÜ·á¸»¡£

ÎҵijÌÐòÊÇ Python3.5 ÖÐµÄ Matplotlib2.0 Êý¾Ý¿ÉÊÓ»¯³ÌÐò°ü
CODE:
################################################################ ####    A 3D Drawing Program ####    Version of April 11, 2017 ####    Lu Niu ################################################################  import matplotlib.pyplot as plt import numpy as np  from matplotlib import pyplot as plt from matplotlib import rc from mpl_toolkits.mplot3d import Axes3D  fig = plt.figure(figsize=(8, 6)) ax = Axes3D(fig)  plt.rc('font', family='serif') ax.text2D(0.20, 0.72, 'Left Current', fontsize = 16, transform=ax.transAxes) ax.text2D(0.22, 0.68, '$\\tau_s=0.1ps$', fontsize = 16, transform=ax.transAxes) #### J10 with open('G-E01-Ts001-J10-e01-P10-TVC/CurrentLTVC00.dat', 'r') as fig:     x = 0.0     y = []     z = []     for line in fig:         data = line.split()         y.append((float(data[1])))         z.append((float(data[2]))) ax.plot_wireframe(x, y, z, rstride=100, cstride=100, color='#D62728', lw='1.6', antialiased=True) with open('G-E01-Ts001-J10-e01-P10-TVC/CurrentLTVC02.dat', 'r') as fig:     x = 0.2     y = []     z = []     for line in fig:         data = line.split()         y.append((float(data[1])))         z.append((float(data[2]))) ax.plot_wireframe(x, y, z, rstride=100, cstride=100, color='#D62728', lw='1.6', antialiased=True) with open('G-E01-Ts001-J10-e01-P10-TVC/CurrentLTVC04.dat', 'r') as fig:     x = 0.4     y = []     z = []     for line in fig:         data = line.split()         y.append((float(data[1])))         z.append((float(data[2]))) ax.plot_wireframe(x, y, z, rstride=100, cstride=100, color='#D62728', lw='1.6', antialiased=True) with open('G-E01-Ts001-J10-e01-P10-TVC/CurrentLTVC06.dat', 'r') as fig:     x = 0.6     y = []     z = []     for line in fig:         data = line.split()         y.append((float(data[1])))         z.append((float(data[2]))) ax.plot_wireframe(x, y, z, rstride=100, cstride=100, color='#D62728', lw='1.6', antialiased=True) with open('G-E01-Ts001-J10-e01-P10-TVC/CurrentLTVC08.dat', 'r') as fig:     x = 0.8     y = []     z = []     for line in fig:         data = line.split()         y.append((float(data[1])))         z.append((float(data[2]))) ax.plot_wireframe(x, y, z, rstride=100, cstride=100, color='#D62728', lw='1.6', antialiased=True) with open('G-E01-Ts001-J10-e01-P10-TVC/CurrentLTVC10.dat', 'r') as fig:     x = 1.0     y = []     z = []     for line in fig:         data = line.split()         y.append((float(data[1])))         z.append((float(data[2]))) ax.plot_wireframe(x, y, z, rstride=100, cstride=100, color='#D62728', lw='1.6', antialiased=True)  #### J01 with open('G-E01-Ts001-J01-e01-P10-TVC/CurrentLTVC00.dat', 'r') as fig:     x = 0.0     y = []     z = []     for line in fig:         data = line.split()         y.append((float(data[1])))         z.append((float(data[2]))) ax.plot_wireframe(x, y, z, rstride=100, cstride=100, color='#FF7F0E', lw='1.6', antialiased=True) with open('G-E01-Ts001-J01-e01-P10-TVC/CurrentLTVC02.dat', 'r') as fig:     x = 0.2     y = []     z = []     for line in fig:         data = line.split()         y.append((float(data[1])))         z.append((float(data[2]))) ax.plot_wireframe(x, y, z, rstride=100, cstride=100, color='#FF7F0E', lw='1.6', antialiased=True) with open('G-E01-Ts001-J01-e01-P10-TVC/CurrentLTVC04.dat', 'r') as fig:     x = 0.4     y = []     z = []     for line in fig:         data = line.split()         y.append((float(data[1])))         z.append((float(data[2]))) ax.plot_wireframe(x, y, z, rstride=100, cstride=100, color='#FF7F0E', lw='1.6', antialiased=True) with open('G-E01-Ts001-J01-e01-P10-TVC/CurrentLTVC06.dat', 'r') as fig:     x = 0.6     y = []     z = []     for line in fig:         data = line.split()         y.append((float(data[1])))         z.append((float(data[2]))) ax.plot_wireframe(x, y, z, rstride=100, cstride=100, color='#FF7F0E', lw='1.6', antialiased=True) with open('G-E01-Ts001-J01-e01-P10-TVC/CurrentLTVC08.dat', 'r') as fig:     x = 0.8     y = []     z = []     for line in fig:         data = line.split()         y.append((float(data[1])))         z.append((float(data[2]))) ax.plot_wireframe(x, y, z, rstride=100, cstride=100, color='#FF7F0E', lw='1.6', antialiased=True) with open('G-E01-Ts001-J01-e01-P10-TVC/CurrentLTVC10.dat', 'r') as fig:     x = 1.0     y = []     z = []     for line in fig:         data = line.split()         y.append((float(data[1])))         z.append((float(data[2]))) ax.plot_wireframe(x, y, z, rstride=100, cstride=100, color='#FF7F0E', lw='1.6', antialiased=True)  #### J00 with open('G-E01-Ts001-J00-e01-P10-TVC/CurrentLTVC00.dat', 'r') as fig:     x = 0.0     y = []     z = []     for line in fig:         data = line.split()         y.append((float(data[1])))         z.append((float(data[2]))) ax.plot_wireframe(x, y, z, rstride=100, cstride=100, color='#1F77B4', lw='1.6', antialiased=True) with open('G-E01-Ts001-J00-e01-P10-TVC/CurrentLTVC02.dat', 'r') as fig:     x = 0.2     y = []     z = []     for line in fig:         data = line.split()         y.append((float(data[1])))         z.append((float(data[2]))) ax.plot_wireframe(x, y, z, rstride=100, cstride=100, color='#1F77B4', lw='1.6', antialiased=True) with open('G-E01-Ts001-J00-e01-P10-TVC/CurrentLTVC04.dat', 'r') as fig:     x = 0.4     y = []     z = []     for line in fig:         data = line.split()         y.append((float(data[1])))         z.append((float(data[2]))) ax.plot_wireframe(x, y, z, rstride=100, cstride=100, color='#1F77B4', lw='1.6', antialiased=True) with open('G-E01-Ts001-J00-e01-P10-TVC/CurrentLTVC06.dat', 'r') as fig:     x = 0.6     y = []     z = []     for line in fig:         data = line.split()         y.append((float(data[1])))         z.append((float(data[2]))) ax.plot_wireframe(x, y, z, rstride=100, cstride=100, color='#1F77B4', lw='1.6', antialiased=True) with open('G-E01-Ts001-J00-e01-P10-TVC/CurrentLTVC08.dat', 'r') as fig:     x = 0.8     y = []     z = []     for line in fig:         data = line.split()         y.append((float(data[1])))         z.append((float(data[2]))) ax.plot_wireframe(x, y, z, rstride=100, cstride=100, color='#1F77B4', lw='1.6', antialiased=True) with open('G-E01-Ts001-J00-e01-P10-TVC/CurrentLTVC10.dat', 'r') as fig:     x = 1.0     y = []     z = []     for line in fig:         data = line.split()         y.append((float(data[1])))         z.append((float(data[2]))) ax.plot_wireframe(x, y, z, rstride=100, cstride=100, color='#1F77B4', lw='1.6', antialiased=True)  ax.view_init(30, 30) ax.set_xlim3d(0, 1) ax.set_ylim3d(0, 4) ax.set_zlim3d(-0.10, 0.25) ax.set_xlabel(r'Voltage $(V)$', family='serif', fontsize=14) ax.set_ylabel(r'Time $(ps)$', family='serif', fontsize=14) ax.set_zlabel(r'Current $(nA)$', family='serif', fontsize=14)  plt.xticks([0, 0.2, 0.4, 0.6, 0.8, 1.0], fontsize=12) plt.yticks([0.0, 0.5, 1.0, 1,5, 2.0, 2.5, 3.0, 3.5, 4.0], fontsize=12) ax.set_zticks([-0.10,-0.05,0,0.05,0.10,0.15,0.20,0.25]) #ax.set_zticks(np.arange(0,6,1.0)) plt.gca().invert_xaxis()  plt.savefig('GV-Ts001-L.png', dpi=512) plt.savefig('GV-Ts001-L.eps', dpi=512) plt.show()

ÎҺܺÃÍæÅ¶£¬²»ÐÅÄãÍæÍæ¿´~
9Â¥2017-04-11 21:25:37
ÒÑÔÄ   »Ø¸´´ËÂ¥   ¹Ø×¢TA ¸øTA·¢ÏûÏ¢ ËÍTAºì»¨ TAµÄ»ØÌû

ConAntares

¾èÖú¹ó±ö (³õÈëÎÄ̳)

»ìãçµÄѧÔü

¡ï ¡ï ¡ï ¡ï ¡ï
jjdg: ½ð±Ò+5, ¸Ðл·ÖÏí¾­Ñé 2017-04-12 00:20:02
Â¥ÉÏÔõô³öÂÒÂëÁË£¡£¿£¡£¿
CODE:
################################################################
####    A 3D Drawing Program
####    Version of April 11, 2017
####    Lu Niu
################################################################

import matplotlib.pyplot as plt
import numpy as np

from matplotlib import pyplot as plt
from matplotlib import rc
from mpl_toolkits.mplot3d import Axes3D

fig = plt.figure(figsize=(8, 6))
ax = Axes3D(fig)

plt.rc('font', family='serif')
ax.text2D(0.20, 0.72, 'Left Current', fontsize = 16, transform=ax.transAxes)
ax.text2D(0.22, 0.68, '$\\tau_s=0.1ps$', fontsize = 16, transform=ax.transAxes)
#### J10
with open('G-E01-Ts001-J10-e01-P10-TVC/CurrentLTVC00.dat', 'r') as fig:
    x = 0.0
    y = []
    z = []
    for line in fig:
        data = line.split()
        y.append((float(data[1])))
        z.append((float(data[2])))
ax.plot_wireframe(x, y, z, rstride=100, cstride=100, color='#D62728', lw='1.6', antialiased=True)
with open('G-E01-Ts001-J10-e01-P10-TVC/CurrentLTVC02.dat', 'r') as fig:
    x = 0.2
    y = []
    z = []
    for line in fig:
        data = line.split()
        y.append((float(data[1])))
        z.append((float(data[2])))
ax.plot_wireframe(x, y, z, rstride=100, cstride=100, color='#D62728', lw='1.6', antialiased=True)
with open('G-E01-Ts001-J10-e01-P10-TVC/CurrentLTVC04.dat', 'r') as fig:
    x = 0.4
    y = []
    z = []
    for line in fig:
        data = line.split()
        y.append((float(data[1])))
        z.append((float(data[2])))
ax.plot_wireframe(x, y, z, rstride=100, cstride=100, color='#D62728', lw='1.6', antialiased=True)
with open('G-E01-Ts001-J10-e01-P10-TVC/CurrentLTVC06.dat', 'r') as fig:
    x = 0.6
    y = []
    z = []
    for line in fig:
        data = line.split()
        y.append((float(data[1])))
        z.append((float(data[2])))
ax.plot_wireframe(x, y, z, rstride=100, cstride=100, color='#D62728', lw='1.6', antialiased=True)
with open('G-E01-Ts001-J10-e01-P10-TVC/CurrentLTVC08.dat', 'r') as fig:
    x = 0.8
    y = []
    z = []
    for line in fig:
        data = line.split()
        y.append((float(data[1])))
        z.append((float(data[2])))
ax.plot_wireframe(x, y, z, rstride=100, cstride=100, color='#D62728', lw='1.6', antialiased=True)
with open('G-E01-Ts001-J10-e01-P10-TVC/CurrentLTVC10.dat', 'r') as fig:
    x = 1.0
    y = []
    z = []
    for line in fig:
        data = line.split()
        y.append((float(data[1])))
        z.append((float(data[2])))
ax.plot_wireframe(x, y, z, rstride=100, cstride=100, color='#D62728', lw='1.6', antialiased=True)

#### J01
with open('G-E01-Ts001-J01-e01-P10-TVC/CurrentLTVC00.dat', 'r') as fig:
    x = 0.0
    y = []
    z = []
    for line in fig:
        data = line.split()
        y.append((float(data[1])))
        z.append((float(data[2])))
ax.plot_wireframe(x, y, z, rstride=100, cstride=100, color='#FF7F0E', lw='1.6', antialiased=True)
with open('G-E01-Ts001-J01-e01-P10-TVC/CurrentLTVC02.dat', 'r') as fig:
    x = 0.2
    y = []
    z = []
    for line in fig:
        data = line.split()
        y.append((float(data[1])))
        z.append((float(data[2])))
ax.plot_wireframe(x, y, z, rstride=100, cstride=100, color='#FF7F0E', lw='1.6', antialiased=True)
with open('G-E01-Ts001-J01-e01-P10-TVC/CurrentLTVC04.dat', 'r') as fig:
    x = 0.4
    y = []
    z = []
    for line in fig:
        data = line.split()
        y.append((float(data[1])))
        z.append((float(data[2])))
ax.plot_wireframe(x, y, z, rstride=100, cstride=100, color='#FF7F0E', lw='1.6', antialiased=True)
with open('G-E01-Ts001-J01-e01-P10-TVC/CurrentLTVC06.dat', 'r') as fig:
    x = 0.6
    y = []
    z = []
    for line in fig:
        data = line.split()
        y.append((float(data[1])))
        z.append((float(data[2])))
ax.plot_wireframe(x, y, z, rstride=100, cstride=100, color='#FF7F0E', lw='1.6', antialiased=True)
with open('G-E01-Ts001-J01-e01-P10-TVC/CurrentLTVC08.dat', 'r') as fig:
    x = 0.8
    y = []
    z = []
    for line in fig:
        data = line.split()
        y.append((float(data[1])))
        z.append((float(data[2])))
ax.plot_wireframe(x, y, z, rstride=100, cstride=100, color='#FF7F0E', lw='1.6', antialiased=True)
with open('G-E01-Ts001-J01-e01-P10-TVC/CurrentLTVC10.dat', 'r') as fig:
    x = 1.0
    y = []
    z = []
    for line in fig:
        data = line.split()
        y.append((float(data[1])))
        z.append((float(data[2])))
ax.plot_wireframe(x, y, z, rstride=100, cstride=100, color='#FF7F0E', lw='1.6', antialiased=True)

#### J00
with open('G-E01-Ts001-J00-e01-P10-TVC/CurrentLTVC00.dat', 'r') as fig:
    x = 0.0
    y = []
    z = []
    for line in fig:
        data = line.split()
        y.append((float(data[1])))
        z.append((float(data[2])))
ax.plot_wireframe(x, y, z, rstride=100, cstride=100, color='#1F77B4', lw='1.6', antialiased=True)
with open('G-E01-Ts001-J00-e01-P10-TVC/CurrentLTVC02.dat', 'r') as fig:
    x = 0.2
    y = []
    z = []
    for line in fig:
        data = line.split()
        y.append((float(data[1])))
        z.append((float(data[2])))
ax.plot_wireframe(x, y, z, rstride=100, cstride=100, color='#1F77B4', lw='1.6', antialiased=True)
with open('G-E01-Ts001-J00-e01-P10-TVC/CurrentLTVC04.dat', 'r') as fig:
    x = 0.4
    y = []
    z = []
    for line in fig:
        data = line.split()
        y.append((float(data[1])))
        z.append((float(data[2])))
ax.plot_wireframe(x, y, z, rstride=100, cstride=100, color='#1F77B4', lw='1.6', antialiased=True)
with open('G-E01-Ts001-J00-e01-P10-TVC/CurrentLTVC06.dat', 'r') as fig:
    x = 0.6
    y = []
    z = []
    for line in fig:
        data = line.split()
        y.append((float(data[1])))
        z.append((float(data[2])))
ax.plot_wireframe(x, y, z, rstride=100, cstride=100, color='#1F77B4', lw='1.6', antialiased=True)
with open('G-E01-Ts001-J00-e01-P10-TVC/CurrentLTVC08.dat', 'r') as fig:
    x = 0.8
    y = []
    z = []
    for line in fig:
        data = line.split()
        y.append((float(data[1])))
        z.append((float(data[2])))
ax.plot_wireframe(x, y, z, rstride=100, cstride=100, color='#1F77B4', lw='1.6', antialiased=True)
with open('G-E01-Ts001-J00-e01-P10-TVC/CurrentLTVC10.dat', 'r') as fig:
    x = 1.0
    y = []
    z = []
    for line in fig:
        data = line.split()
        y.append((float(data[1])))
        z.append((float(data[2])))
ax.plot_wireframe(x, y, z, rstride=100, cstride=100, color='#1F77B4', lw='1.6', antialiased=True)

ax.view_init(30, 30)
ax.set_xlim3d(0, 1)
ax.set_ylim3d(0, 4)
ax.set_zlim3d(-0.10, 0.25)
ax.set_xlabel(r'Voltage $(V)$', family='serif', fontsize=14)
ax.set_ylabel(r'Time $(ps)$', family='serif', fontsize=14)
ax.set_zlabel(r'Current $(nA)$', family='serif', fontsize=14)

plt.xticks([0, 0.2, 0.4, 0.6, 0.8, 1.0], fontsize=12)
plt.yticks([0.0, 0.5, 1.0, 1,5, 2.0, 2.5, 3.0, 3.5, 4.0], fontsize=12)
ax.set_zticks([-0.10,-0.05,0,0.05,0.10,0.15,0.20,0.25])
#ax.set_zticks(np.arange(0,6,1.0))
plt.gca().invert_xaxis()

plt.savefig('GV-Ts001-L.png', dpi=512)
plt.savefig('GV-Ts001-L.eps', dpi=512)
plt.show()

ÎҺܺÃÍæÅ¶£¬²»ÐÅÄãÍæÍæ¿´~
10Â¥2017-04-11 21:27:23
ÒÑÔÄ   »Ø¸´´ËÂ¥   ¹Ø×¢TA ¸øTA·¢ÏûÏ¢ ËÍTAºì»¨ TAµÄ»ØÌû
Ïà¹Ø°æ¿éÌø×ª ÎÒÒª¶©ÔÄÂ¥Ö÷ ConAntares µÄÖ÷Ìâ¸üÐÂ
×î¾ßÈËÆøÈÈÌûÍÆ¼ö [²é¿´È«²¿] ×÷Õß »Ø/¿´ ×îºó·¢±í
[¿¼ÑÐ] 26µ÷¼Á/²ÄÁÏ/Ó¢Ò»Êý¶þ/×Ü·Ö289/ÒѹýAÇøÏß +7 ²½´¨¿á×Ï123 2026-03-13 7/350 2026-03-18 17:12 by ¾¡Ë´Ò¢1
[¿¼ÑÐ] 311Çóµ÷¼Á +11 ¶¬Ê®Èý 2026-03-15 12/600 2026-03-18 14:36 by ÐÇ¿ÕÐÇÔÂ
[¿¼ÑÐ] 0854¿É¿çµ÷¼Á£¬Ò»×÷Ò»ÏîºËÐÄÂÛÎÄÎåÏîרÀû£¬Ê¡¡¢¹ú¼¶Ö¤Êé40+ÊýÒ»Ó¢Ò»287 +8 СÀî0854 2026-03-16 8/400 2026-03-18 14:35 by ²«»÷518
[¿¼ÑÐ] Ò»Ö¾Ô¸Î÷ÄϽ»´ó£¬Çóµ÷¼Á +4 ²Ä»¯ÖðÃÎÈË 2026-03-18 4/200 2026-03-18 14:22 by 007_lilei
[¿¼ÑÐ] 070300»¯Ñ§319Çóµ÷¼Á +6 ½õÀð0909 2026-03-17 6/300 2026-03-18 13:22 by Iveryant
[¿¼ÑÐ] ÉúÎïѧ071000 329·ÖÇóµ÷¼Á +3 ÎÒ°®ÉúÎïÉúÎﰮΠ2026-03-17 3/150 2026-03-18 10:12 by macy2011
[¿¼ÑÐ] 296Çóµ÷¼Á +5 ´ó¿Ú³Ô·¹ ÉíÌ彡 2026-03-13 5/250 2026-03-17 21:05 by ²»»ó¿ÉÀÖ
[¿¼ÑÐ] ²ÄÁÏÓ뻯¹¤Çóµ÷¼Á +6 Ϊѧ666 2026-03-16 6/300 2026-03-17 20:15 by peike
[¿¼ÑÐ] 277µ÷¼Á +5 ×ÔÓɼå±ý¹û×Ó 2026-03-16 6/300 2026-03-17 19:26 by Àîleezz
[˶²©¼ÒÔ°] ºþ±±¹¤Òµ´óѧ ÉúÃü¿ÆÑ§Ó뽡¿µÑ§Ôº-¿ÎÌâ×éÕÐÊÕ2026¼¶Ê³Æ·/ÉúÎï·½Ïò˶ʿ +3 1ϲ´º8 2026-03-17 5/250 2026-03-17 17:18 by ber´¨cool×Ó
[¿¼ÑÐ] 332Çóµ÷¼Á +6 Zz°æ 2026-03-13 6/300 2026-03-17 17:03 by ruiyingmiao
[¿¼ÑÐ] 11408 Ò»Ö¾Ô¸Î÷µç£¬277·ÖÇóµ÷¼Á +3 zhouzhen654 2026-03-16 3/150 2026-03-17 07:03 by laoshidan
[»ù½ðÉêÇë] ¹ú×Ô¿ÆÃæÉÏ»ù½ð×ÖÌå +6 iwuli 2026-03-12 7/350 2026-03-16 21:18 by sculhf
[¿¼ÑÐ] ҩѧ383 Çóµ÷¼Á +3 ҩѧchy 2026-03-15 4/200 2026-03-16 20:51 by Ôª×Ó^0^
[»ù½ðÉêÇë] ½ñÄêµÄ¹ú»ù½ðÊÇ´ò·ÖÖÆÂ𣿠50+3 zhanghaozhu 2026-03-14 3/150 2026-03-16 17:07 by ±±¾©À³ÒðÈóÉ«
[¿¼ÑÐ] 318Çóµ÷¼Á +3 Yanyali 2026-03-15 3/150 2026-03-16 16:41 by houyaoxu
[¿¼ÑÐ] 0703Ò»Ö¾Ô¸211 285·ÖÇóµ÷¼Á +5 ly3471z 2026-03-13 5/250 2026-03-16 16:16 by ŶŶ123
[¿¼ÑÐ] Ò»Ö¾Ô¸»ªÖÐʦ·¶071000£¬325Çóµ÷¼Á +6 RuitingC 2026-03-12 6/300 2026-03-16 14:50 by ¿Éµ­²»¿ÉÍü
[¿¼ÑÐ] 265Çóµ÷¼Á +4 Íþ»¯±ý07 2026-03-12 4/200 2026-03-14 17:23 by userper
[¿¼ÑÐ] 308 085701 ËÄÁù¼¶ÒѹýÇóµ÷¼Á +7 ÎÂÇÇÇÇÇÇÇÇ 2026-03-12 14/700 2026-03-14 10:49 by JourneyLucky
ÐÅÏ¢Ìáʾ
ÇëÌî´¦ÀíÒâ¼û