| ²é¿´: 294 | »Ø¸´: 0 | ||
ÉϵۡªÅ®Ðöͳæ (СÓÐÃûÆø)
|
[ÇóÖú]
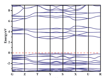
ÖØ½ðÇóÖúµ¥²ãg-C3N4µÄ»ý·Ö·¾¶¡£
|
|
ÇóÖúg-C3N4µÄÕâÈýÖÖ»ý·Ö·¾¶ÊÇÔõôȡµÄ¡£ÊµÔÚÕÒ²»µ½¡¤¡¤¡¤¡¤¡¤¡¤¡¤¡¤¡¤¡£ 2U9($%ZPTE(5S~EJ@HH{Z73.png 3JGTM5[VW)81{%6}OG[X030.png SOWLB$5(OY55AYVUU(2@%CH.png |
» ²ÂÄãϲ»¶
Çóµ÷¼Á
ÒѾÓÐ5È˻ظ´
²ÄÁϹ¤³Ìר˶ 348·ÖÇóµ÷¼Á
ÒѾÓÐ5È˻ظ´
Ò»Ö¾Ô¸ÄÏ´ó£¬0703»¯Ñ§£¬·ÖÊý336£¬Çóµ÷¼Á
ÒѾÓÐ3È˻ظ´
322Çóµ÷¼Á
ÒѾÓÐ3È˻ظ´
0703»¯Ñ§µ÷¼Á
ÒѾÓÐ4È˻ظ´
»¯Ñ§µ÷¼Á
ÒѾÓÐ4È˻ظ´
297Çóµ÷¼Á
ÒѾÓÐ3È˻ظ´
ÉúÎïѧµ÷¼Á
ÒѾÓÐ3È˻ظ´
¹¤¿Æ0856Çóµ÷¼Á
ÒѾÓÐ3È˻ظ´
Çóµ÷¼Á
ÒѾÓÐ3È˻ظ´













»Ø¸´´ËÂ¥