| 查看: 4038 | 回复: 10 | ||
aijun1975铜虫 (小有名气)
|
[求助]
镁合金抛光 已有5人参与
|
|
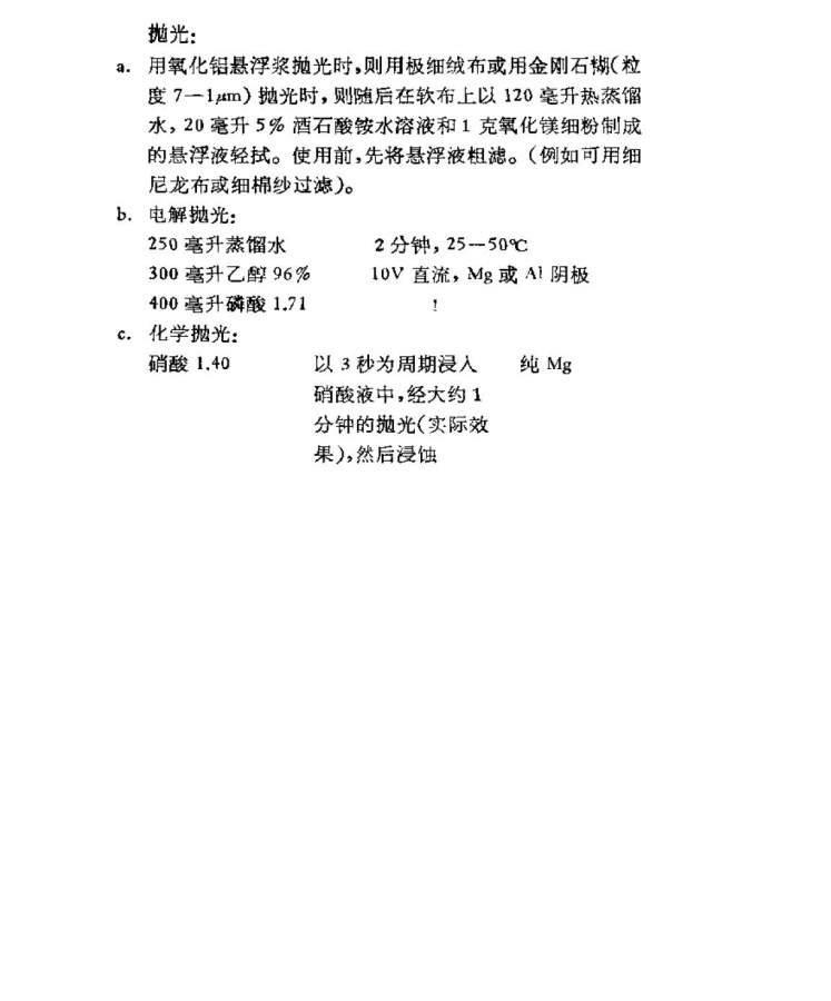
| 请问镁合金的抛光方法是什么啊?刚做镁合金方向,不知道怎么抛光,请高手赐教,谢谢! |
» 猜你喜欢
0854调剂
已经有16人回复
山东省基金2026
已经有13人回复
085801电气专硕272求调剂
已经有21人回复
284求调剂
已经有18人回复
291求调剂
已经有6人回复
297,工科调剂?河南农业大学本科
已经有10人回复
310求调剂
已经有18人回复
297,工科调剂?
已经有7人回复
297工科调剂?
已经有15人回复
085404 22408 309分求调剂
已经有9人回复

dddawy
木虫 (小有名气)
- 应助: 24 (小学生)
- 金币: 3175.5
- 红花: 3
- 帖子: 294
- 在线: 120.8小时
- 虫号: 1618695
- 注册: 2012-02-15
- 性别: GG
- 专业: 金属结构材料
6楼2017-03-22 16:58:31
wang_sylvie
金虫 (著名写手)
- 应助: 8 (幼儿园)
- 金币: 7321.8
- 散金: 456
- 红花: 11
- 帖子: 1168
- 在线: 190.5小时
- 虫号: 3575339
- 注册: 2014-12-03
- 专业: 金属材料的微观结构
2楼2017-03-21 23:57:05
peterflyer
木虫之王 (文学泰斗)
peterflyer
- MM-EPI: 2
- 应助: 20282 (院士)
- 金币: 146254
- 红花: 1374
- 帖子: 93091
- 在线: 7694.3小时
- 虫号: 1482829
- 注册: 2011-11-08
- 性别: GG
- 专业: 功能陶瓷
4楼2017-03-22 10:19:57
aijun1975
铜虫 (小有名气)
- 应助: 0 (幼儿园)
- 金币: 184
- 散金: 10
- 帖子: 118
- 在线: 50.5小时
- 虫号: 723394
- 注册: 2009-03-15
- 性别: GG
- 专业: 金属材料的磨损与磨蚀

3楼2017-03-22 08:46:07

5楼2017-03-22 11:01:31
wang_sylvie
金虫 (著名写手)
- 应助: 8 (幼儿园)
- 金币: 7321.8
- 散金: 456
- 红花: 11
- 帖子: 1168
- 在线: 190.5小时
- 虫号: 3575339
- 注册: 2014-12-03
- 专业: 金属材料的微观结构
【答案】应助回帖
感谢参与,应助指数 +1
|
先机械抛,再电解抛,主要是参数要去试,文献里都有配方的可以参考,参数要自己试。注意容易氧化,特别要是做ebsd的话不要放久。或者用ops抛,但我觉得电解很好。 发自小木虫IOS客户端 |
7楼2017-03-22 21:29:44
2008100266
木虫 (正式写手)
- 应助: 4 (幼儿园)
- 金币: 4286
- 散金: 33
- 红花: 25
- 帖子: 786
- 在线: 191.3小时
- 虫号: 761478
- 注册: 2009-05-01
- 性别: GG
- 专业: 金属结构材料
8楼2017-03-23 12:43:22
9楼2017-03-24 09:12:46
【答案】应助回帖
感谢参与,应助指数 +1
|
其实看你的目的是什么了。如果只是为了看扫描形貌,就用机械抛光,先用砂纸从粗到细,再用抛光布和抛光膏进行抛光,最后再化学腐蚀(腐蚀液的选取很关键);而如果是为了做ebSD,需要去除表面的应力层,得做点解抛光,步骤是先用砂纸粗磨,不一定非要磨到没有划痕,差不多就行,再在电解液里抛光,点解抛光就涉及到电解抛光液,温度,电压或电流,抛光时间这一系列参数了,需要慢慢摸索。 发自小木虫Android客户端 |
10楼2017-03-24 13:00:17














回复此楼