| ²é¿´: 566 | »Ø¸´: 0 | |||
baiyigongzhu
|
[½»Á÷]
Èç¹û¿¼Ñлò¿¼²©²»Ì«ÀíÏ뽨ÒéÖ±½Ó¹¤×÷
|
|
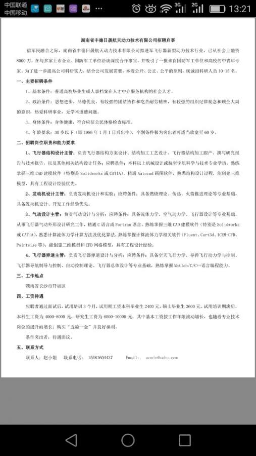
Èç¹û¿¼Ñлò¿¼²©²»Ì«ÀíÏ뽨ÒéÖ±½Ó¹¤×÷£¬ÎÒÕâ±ß¹«Ë¾ÕýÓëÉÏÊÐÆóÒµÁªºÏ¿ª´´Á˾üÃñÈÚºÏÆóÒµ£¬Ç°¾°ÎÞÏÞ¡£Ñо¿Éú¡¢±¾¿ÆÉú¡¢²©Ê¿Éú¶¼»¶Ó¼ÓÃË£¬ÐèÒªÎÒÃǵÄÕÐÆ¸ÐÅÏ¢µÄÏÈ·¢¸öº½¿Õº½Ì춯Á¦ÇóƸÐÅÏ¢ÉêÇëµ½ÓÊÏ䣺aomin@sohu.com.ÎÒÃǻᾡ¿ì½«¹«Ë¾µÄÕÐÆ¸ÐÅÏ¢¹«²¼£¡ ÓªÒµÖ´ÕÕ¶¯Á¦¹«Ë¾.jpg ÕÐÆ¸.jpg |
» ²ÂÄãϲ»¶
»úе¹¤³Ì264ѧ˶Çóµ÷¼Á
ÒѾÓÐ3È˻ظ´
264Çóµ÷¼Á
ÒѾÓÐ9È˻ظ´
Çóµ÷¼Á
ÒѾÓÐ6È˻ظ´
22408 266Çóµ÷¼Á
ÒѾÓÐ7È˻ظ´
Çóµ÷¼Á
ÒѾÓÐ14È˻ظ´
273Çóµ÷¼Á
ÒѾÓÐ43È˻ظ´
307Çóµ÷¼Á
ÒѾÓÐ13È˻ظ´
327Çóµ÷¼Á
ÒѾÓÐ7È˻ظ´
338Çóµ÷¼Á
ÒѾÓÐ6È˻ظ´
326·Ö£¬Ò»Ö¾Ô¸»¦9£¬ÇóÉúÎïѧµ÷¼Á
ÒѾÓÐ3È˻ظ´















»Ø¸´´ËÂ¥