24小时热门版块排行榜    

北京石油化工学院2026年研究生招生接收调剂公告
查看: 4724  |  回复: 10

renyipeng

新虫 (初入文坛)

【答案】应助回帖

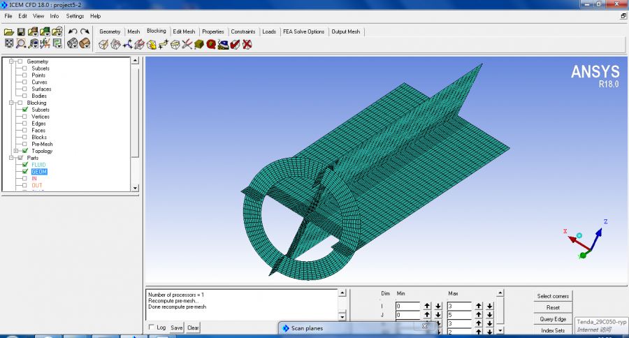
见附图
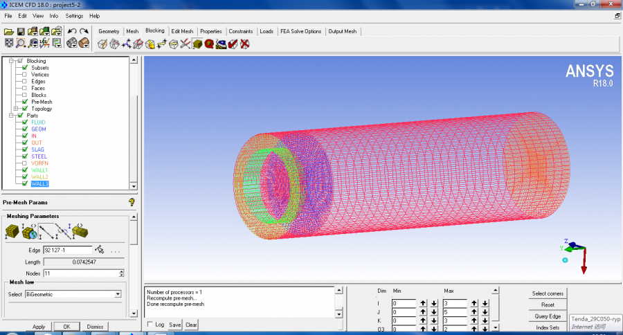
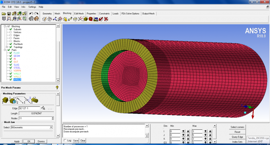
特殊圆柱体O-block怎么划分
1.png


特殊圆柱体O-block怎么划分-1
2.png


特殊圆柱体O-block怎么划分-2
3.png


特殊圆柱体O-block怎么划分-3
4.png


特殊圆柱体O-block怎么划分-4
5.png

11楼2017-03-17 23:03:27
已阅   回复此楼   关注TA 给TA发消息 送TA红花 TA的回帖
相关版块跳转 我要订阅楼主 aqiuqiu 的主题更新
最具人气热帖推荐 [查看全部] 作者 回/看 最后发表
[考研] 化学070300-总分378-求调剂 +5 挪椅子的泡泡糖 2026-04-02 5/250 2026-04-02 22:20 by ZXlzxl0425
[考研] 085600材料与化工调剂 +19 kikiki7 2026-03-30 19/950 2026-04-02 22:05 by ZXlzxl0425
[考研] 0703化学 +5 goldtt 2026-04-02 7/350 2026-04-02 21:32 by dongzh2009
[考研] 085602 找调剂 +3 逆时针快乐 2026-04-02 3/150 2026-04-02 21:23 by dongzh2009
[考研] 348求调剂 +11 zzzzyk123 2026-04-01 11/550 2026-04-02 16:52 by Wang200018
[考研] 调剂 +3 好好读书。 2026-04-01 6/300 2026-04-02 15:49 by liumengping
[考研] 学硕化学工程与技术,一志愿中国海洋大学320+求调剂 +8 披星河 2026-04-02 8/400 2026-04-02 14:12 by oooqiao
[考研] 266分,一志愿电气工程,本科材料,求材料专业调剂 +4 哇呼哼呼哼 2026-04-02 4/200 2026-04-02 13:10 by yulian1987
[考研] 266分,一志愿电气工程,本科材料,求材料专业调剂 +10 哇呼哼呼哼 2026-04-01 11/550 2026-04-02 11:31 by lnilvy
[考研] 一志愿北交大材料工程总分358 +8 cs0106 2026-04-01 9/450 2026-04-02 10:36 by 不吃魚的貓
[考研] 材料调剂 +14 一样YWY 2026-04-01 14/700 2026-04-01 21:07 by lijunpoly
[考研] 建环,能源,土木老师路过看一看!!! +4 嘿嘿uu 2026-04-01 4/200 2026-04-01 20:42 by 无懈可击111
[考研] 086000生物与医药 初试274求调剂 +5 小叮当来了 2026-03-30 6/300 2026-04-01 14:25 by mxj1203
[考研] 070300求调剂306分 +5 26要上岸 2026-03-27 5/250 2026-04-01 11:09 by oooqiao
[考研] 考研材料工程351分调剂 +5 整个好的 2026-03-31 5/250 2026-04-01 09:36 by topgun2009
[考研] 289求调剂 +7 BrightLL 2026-03-29 7/350 2026-03-31 22:05 by 544594351
[考研] 0856求调剂 +9 楒桉 2026-03-28 9/450 2026-03-31 19:06 by 暮泽12
[考研] 求调剂 +9 akdhjs 2026-03-31 10/500 2026-03-31 17:14 by zhyzzh
[考研] 0703 化学 求调剂,一志愿山东大学 342 分 +7 Shern—- 2026-03-28 7/350 2026-03-30 16:31 by nothing投稿中
[考研] 296求调剂 +10 彼岸t 2026-03-29 10/500 2026-03-30 10:50 by 探123
信息提示
请填处理意见