| ²é¿´: 724 | »Ø¸´: 2 | |||
˧˧ÖíÒø³æ (³õÈëÎÄ̳)
|
[ÇóÖú]
matlabÇó½â·½³Ì ÒÑÓÐ1È˲ÎÓë
|
|
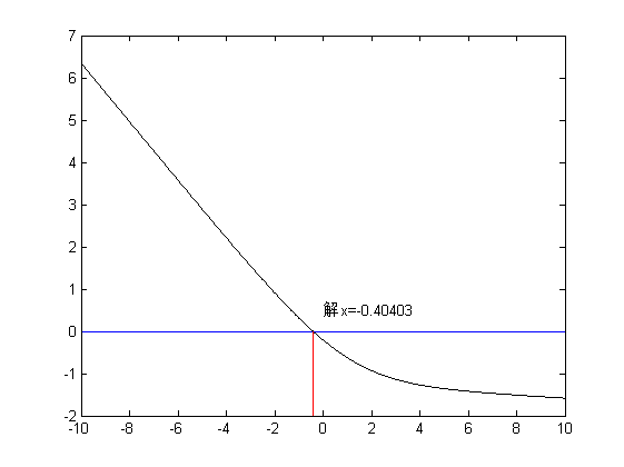
Èçͼ·½³ÌÇó½â£¬Ö»ÓÐÒ»¸öδ֪Êýn£¬±äÐη½³Ìºó±à³ÌÈçͼ£¬ans´ð°¸Êä³öÁ½ÐУ¬ÇëÎʸ÷ÊÇʲôÒâ˼?ÈçºÎÊä³ö¾«È·µ½Ð¡Êýµãºó5λµÄ´ð°¸?Çë´óÉñ°ïÎÒÊáÀíһϣ¬Ð»Ð» ·¢×ÔСľ³æAndroid¿Í»§¶Ë |
» ÊÕ¼±¾ÌûµÄÌÔÌûר¼ÍƼö
½»Á÷½â´ð |
» ²ÂÄãϲ»¶
²ÄÁϵ÷¼Á
ÒѾÓÐ6È˻ظ´
»¯¹¤Çóµ÷¼Á
ÒѾÓÐ7È˻ظ´
321Çóµ÷¼Á
ÒѾÓÐ10È˻ظ´
²ÄÁÏר˶322·Ö
ÒѾÓÐ13È˻ظ´
²ÄÁÏ295
ÒѾÓÐ3È˻ظ´
11408 359·Ö Çóµ÷¼Á
ÒѾÓÐ3È˻ظ´
320·Ö£¬²ÄÁÏÓ뻯¹¤×¨Òµ£¬Çóµ÷¼Á
ÒѾÓÐ24È˻ظ´
286Çóµ÷¼Á
ÒѾÓÐ7È˻ظ´
»¯Ñ§µ÷¼Á
ÒѾÓÐ10È˻ظ´
357Çóµ÷¼Á
ÒѾÓÐ3È˻ظ´
ÔÂÖ»À¶
Ö÷¹ÜÇø³¤ (Ö°Òµ×÷¼Ò)
-

ר¼Ò¾Ñé: +1059 - Ó¦Öú: 1712 (½²Ê¦)
- ¹ó±ö: 8.888
- ½ð±Ò: 68128.7
- É¢½ð: 1938
- ºì»¨: 443
- ɳ·¢: 4
- Ìû×Ó: 4373
- ÔÚÏß: 3291.4Сʱ
- ³æºÅ: 1122189
- ×¢²á: 2010-10-14
- רҵ: ÓîÖæÑ§
- ¹ÜϽ: ¼ÆËãÄ£ÄâÇø
¡¾´ð°¸¡¿Ó¦Öú»ØÌû
¡ï ¡ï ¡ï ¡ï ¡ï ¡ï ¡ï ¡ï ¡ï ¡ï ¡ï ¡ï ¡ï ¡ï ¡ï ¡ï ¡ï ¡ï ¡ï ¡ï ¡ï ¡ï ¡ï ¡ï ¡ï ¡ï ¡ï ¡ï ¡ï ¡ï ¡ï
¸Ðл²ÎÓ룬ӦÖúÖ¸Êý +1
jjdg: ½ð±Ò+1, ¸Ðл²ÎÓë 2017-03-09 23:44:30
˧˧Öí(jjdg´ú·¢): ½ð±Ò+30, ¸Ðл²ÎÓë 2017-03-21 18:15:33
¸Ðл²ÎÓ룬ӦÖúÖ¸Êý +1
jjdg: ½ð±Ò+1, ¸Ðл²ÎÓë 2017-03-09 23:44:30
˧˧Öí(jjdg´ú·¢): ½ð±Ò+30, ¸Ðл²ÎÓë 2017-03-21 18:15:33
» ±¾ÌûÒÑ»ñµÃµÄºì»¨£¨×îÐÂ10¶ä£©

2Â¥2017-03-09 12:30:19
˧˧Öí
Òø³æ (³õÈëÎÄ̳)
- Ó¦Öú: 0 (Ó×¶ùÔ°)
- ½ð±Ò: 134.7
- É¢½ð: 25
- Ìû×Ó: 37
- ÔÚÏß: 11.1Сʱ
- ³æºÅ: 2405733
- ×¢²á: 2013-04-07
- ÐÔ±ð: GG
- רҵ: ÈÈ·ÖÎöÓëÄܯ׷ÖÎö
3Â¥2017-03-09 13:00:23














»Ø¸´´ËÂ¥
˧˧Öí