版块导航
正在加载中...
客户端APP下载
论文辅导
调剂小程序
登录
注册
帖子
帖子
用户
本版
应《网络安全法》要求,自2017年10月1日起,未进行实名认证将不得使用互联网跟帖服务。为保障您的帐号能够正常使用,请尽快对帐号进行手机号验证,感谢您的理解与支持!
24小时热门版块排行榜
>
论坛更新日志
(3737)
>
虫友互识
(493)
>
文献求助
(326)
>
导师招生
(193)
>
休闲灌水
(125)
>
考博
(115)
>
硕博家园
(100)
>
论文投稿
(82)
>
论文道贺祈福
(74)
>
基金申请
(63)
>
考研
(63)
>
公派出国
(61)
>
博后之家
(60)
>
教师之家
(46)
>
找工作
(35)
>
攻关文献(高奖励)
(29)
小木虫论坛-学术科研互动平台
»
科研生活区
»
导师招生
»
博士招生
»
博士后招生
32
1/1
返回列表
查看: 1765 | 回复: 31
只看楼主
@他人
存档
新回复提醒
(忽略)
收藏
在APP中查看
塔卡图因
新虫
(初入文坛)
应助: 0
(幼儿园)
金币: 280.4
帖子: 24
在线: 26小时
虫号: 4362650
已领完
博士后招生
领取红包
(小木虫手机app专属红包)
扫一扫,下载小木虫客户端
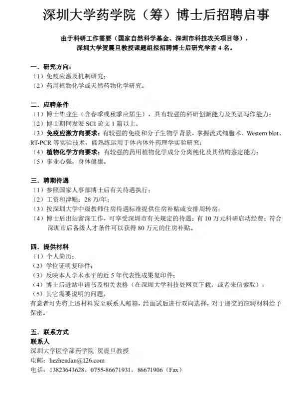
深圳大学医学院
发自小木虫Android客户端
回复此楼
» 猜你喜欢
表哥与省会女结婚,父母去帮带孩子被省会女气回家生重病了
已经有12人回复
依托企业入选了国家启明计划青年人才。有无高校可以引进的。
已经有14人回复
江汉大学解明教授课题组招博士研究生/博士后
已经有3人回复
AI 太可怕了,写基金时,提出想法,直接生成的文字比自己想得深远,还有科学性
已经有11人回复
依托企业入选了国家启明计划青年人才。有无高校可以引进的。
已经有11人回复
高级回复
» 抢金币啦!回帖就可以得到:
查看全部散金贴
医学超声影像负责人招聘-中国科学院赣江创新研究院
+
1
/975
985教授征女友
+
1
/248
西湖大学2026年秋季入学物理学、光学、电子信息方向博士生有名额速来!!!
+
2
/226
龙凤Tai——写给恋人的第100封情书
+
1
/78
上海交通大学大气环境科学课题组招收2026年入学博士生
+
1
/66
2025难忘的时刻
+
1
/62
同济大学脑机智能团队脑机接口方向招生招聘
+
1
/27
中国农业大学安杰课题组招聘科研助理(表现优异者可提供读博机会)
+
1
/27
湖南大学-分析检测技术和生物柔性传感器-招收1名博士研究生 (2026年,第二批)
+
1
/24
香港城市大学范俊教授招博士生 2名 机器学习和仿真设计新的电池材料 仅限C9高校学生
+
1
/13
【青岛大学】2026年生物与医药申请考核制博士生招生(含少数民族骨干人才)
+
1
/12
墨尔本大学(QS13)招全奖博士、CSC资助博士/访问学者(生物医学材料/器官芯片等方向)
+
1
/10
怎么发布了求助贴了, 一发就转到删除栏了
+
1
/9
上海工程技术大学张培磊教授团队招收博士生
+
1
/7
宁波诺丁汉大学招收26年秋/27年春固废协同转化与低碳冶金方向全奖博士生
+
1
/7
【科研助理招聘-北京理工大学-集成电路与电子学院-国家杰青团队】
+
1
/3
【科研助理招聘-北京理工大学-集成电路与电子学院-国家杰青团队】
+
1
/3
澳科大招收2026年秋季药物递送/生物材料方向全奖博士研究生(3月5日18:00截止)
+
1
/1
大连海事大学船舶洁净能源研究中心2026年博士研究生招生启事
+
1
/1
西交利物浦大学/氮化镓基 CMOS 技术的物理驱动与人工智能增强方法/招博士研究生
+
1
/1
1楼
2017-03-08 20:31:00
已阅
回复此楼
关注TA
给TA发消息
送TA红花
TA的回帖
匿名
用户注销
(正式写手)
应助: 3
(幼儿园)
金币: -49
帖子: 418
在线: 172小时
虫号: 0
本帖仅楼主可见
32楼
2017-03-08 22:20:45
已阅
申请DEPI
回复此楼
编辑
查看我的主页
简单回复
hwjwxm
2楼
2017-03-08 20:31
回复
塔卡图因(金币+1): 谢谢参与
已获得
1
个金币
发自小木虫IOS客户端
cicy95
3楼
2017-03-08 20:31
回复
塔卡图因(金币+1): 谢谢参与
已获得
1
个金币
发自小木虫IOS客户端
supernhtr
4楼
2017-03-08 20:31
回复
塔卡图因(金币+1): 谢谢参与
已获得
1
个金币
发自小木虫IOS客户端
记忆中的风琴
5楼
2017-03-08 20:31
回复
塔卡图因(金币+1): 谢谢参与
已获得
1
个金币
发自小木虫Android客户端
毛毛虫666
6楼
2017-03-08 20:31
回复
塔卡图因(金币+1): 谢谢参与
已获得
1
个金币
发自小木虫IOS客户端
无敌的强强
7楼
2017-03-08 20:31
回复
塔卡图因(金币+1): 谢谢参与
已获得
1
个金币
发自小木虫Android客户端
吴连伟521
8楼
2017-03-08 20:31
回复
塔卡图因(金币+1): 谢谢参与
已获得
1
个金币
发自小木虫IOS客户端
wucuixia
9楼
2017-03-08 20:31
回复
塔卡图因(金币+1): 谢谢参与
已获得
1
个金币
发自小木虫Android客户端
qidaiyuanfen
10楼
2017-03-08 20:31
回复
塔卡图因(金币+1): 谢谢参与
已获得
1
个金币
发自小木虫IOS客户端
红豆泣血
11楼
2017-03-08 20:31
回复
塔卡图因(金币+1): 谢谢参与
已获得
1
个金币
发自小木虫IOS客户端
mengzhu027
12楼
2017-03-08 20:31
回复
塔卡图因(金币+1): 谢谢参与
已获得
1
个金币
发自小木虫Android客户端
贝西128
13楼
2017-03-08 20:32
回复
塔卡图因(金币+1): 谢谢参与
已获得
1
个金币
发自小木虫IOS客户端
兴儿93
14楼
2017-03-08 20:32
回复
塔卡图因(金币+1): 谢谢参与
已获得
1
个金币
发自小木虫Android客户端
yuchangjun
15楼
2017-03-08 20:32
回复
塔卡图因(金币+1): 谢谢参与
已获得
1
个金币
发自小木虫Android客户端
xyhzc12345
16楼
2017-03-08 20:32
回复
塔卡图因(金币+1): 谢谢参与
已获得
1
个金币
发自小木虫Android客户端
1550909234
17楼
2017-03-08 20:32
回复
塔卡图因(金币+1): 谢谢参与
已获得
1
个金币
发自小木虫Android客户端
零点星辰
18楼
2017-03-08 20:32
回复
塔卡图因(金币+1): 谢谢参与
已获得
1
个金币
发自小木虫Android客户端
lrr860308wsnm
19楼
2017-03-08 20:32
回复
塔卡图因(金币+1): 谢谢参与
已获得
1
个金币
发自小木虫Android客户端
新诺硅胶板
20楼
2017-03-08 20:32
回复
塔卡图因(金币+1): 谢谢参与
已获得
1
个金币
发自小木虫Android客户端
afengbeijing
21楼
2017-03-08 20:32
回复
塔卡图因(金币+1): 谢谢参与
已获得
1
个金币
发自小木虫Android客户端
lu820
22楼
2017-03-08 20:32
回复
塔卡图因(金币+1): 谢谢参与
已获得
1
个金币
发自小木虫Android客户端
togetheraq
23楼
2017-03-08 20:32
回复
塔卡图因(金币+1): 谢谢参与
已获得
1
个金币
发自小木虫Android客户端
15324966208
24楼
2017-03-08 20:32
回复
塔卡图因(金币+1): 谢谢参与
已获得
1
个金币
发自小木虫Android客户端
cuidalei
25楼
2017-03-08 20:32
回复
塔卡图因(金币+1): 谢谢参与
已获得
1
个金币
发自小木虫Android客户端
采尼采尼
26楼
2017-03-08 20:36
回复
塔卡图因(金币+1): 谢谢参与
已获得
1
个金币
发自小木虫Android客户端
dqgcchentian
27楼
2017-03-08 20:37
回复
塔卡图因(金币+1): 谢谢参与
已获得
1
个金币
发自小木虫Android客户端
zhengxpn
28楼
2017-03-08 20:41
回复
塔卡图因(金币+1): 谢谢参与
已获得
1
个金币
发自小木虫Android客户端
牧尘木木
29楼
2017-03-08 20:42
回复
塔卡图因(金币+1): 谢谢参与
已获得
1
个金币
发自小木虫IOS客户端
nono2009
30楼
2017-03-08 20:43
回复
塔卡图因(金币+1): 谢谢参与
已获得
1
个金币
发自小木虫Android客户端
zhang1220yu
31楼
2017-03-08 20:43
回复
塔卡图因(金币+1): 谢谢参与
已获得
1
个金币
发自小木虫Android客户端
相关版块跳转
硕博家园
教师之家
博后之家
English Cafe
职场人生
专业外语
外语学习
导师招生
找工作
招聘信息布告栏
考研
考博
公务员考试
我要订阅楼主
塔卡图因
的主题更新
32
1/1
返回列表
如果回帖内容含有宣传信息,请如实选中。否则帐号将被全论坛禁言
普通表情
龙
兔
虎
猫
高级回复
(可上传附件)
百度网盘
|
360云盘
|
千易网盘
|
华为网盘
在新窗口页面中打开自己喜欢的网盘网站,将文件上传后,然后将下载链接复制到帖子内容中就可以了。
信息提示
关闭
请填处理意见
关闭
确定