| 查看: 1731 | 回复: 1 | |
feiguobiao铁虫 (初入文坛)
|
[求助]
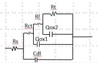
腐蚀阻抗拟合求助
|
|
|
|
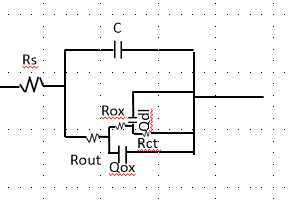
木可柯zll银虫 (小有名气)
|
|
![]() |
|
|
2楼2017-10-30 17:14:51
|
|















回复此楼

5