| ²é¿´: 1286 | »Ø¸´: 10 | ||
FXG11015103Ìú¸Ëľ³æ (ÕýʽдÊÖ)
|
[ÇóÖú]
ÇëÎʸÃÏð½ºÔÚ´ïµ½×î´óÓ¦Á¦ºó»ºÂýϽµÊÇÓÉÓÚʲôÔÒòÒýÆðµÄ ÒÑÓÐ2È˲ÎÓë
|
|
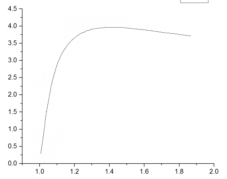
ÏÂͼÊÇEPDMÏ𽺵ĵ¥ÖáÀÉ칤³ÌÓ¦Á¦-Ö÷É쳤±ÈÇúÏߣ¬ÇëÎʸÃÏð½ºÔÚ´ïµ½×î´óÓ¦Á¦ºó»ºÂýϽµÊÇÓÉÓÚʲôÔÒòÒýÆðµÄ£¿ 1.PNG |
» ²ÂÄãϲ»¶
Çóµ÷¼Á
ÒѾÓÐ3È˻ظ´
²ÄÁÏ277Çóµ÷¼Á
ÒѾÓÐ7È˻ظ´
ÊýÒ»Ó¢Ò»271ר˶£¨085401£©Çóµ÷¼Á£¬¿É¿ç
ÒѾÓÐ5È˻ظ´
291Çóµ÷¼Á
ÒѾÓÐ21È˻ظ´
Ò»Ö¾Ô¸¹þ¶û±õ¹¤Òµ´óѧ²ÄÁÏÓ뻯¹¤·½Ïò336·Ö
ÒѾÓÐ8È˻ظ´
ҩѧ105500Çóµ÷¼Á
ÒѾÓÐ3È˻ظ´
¿¼Ñе÷¼Á
ÒѾÓÐ4È˻ظ´
0703»¯Ñ§
ÒѾÓÐ7È˻ظ´
ѧ˶274Çóµ÷¼Á
ÒѾÓÐ6È˻ظ´
321Çóµ÷¼Á
ÒѾÓÐ6È˻ظ´

2Â¥2017-02-17 11:35:40
touchhappy
½ð³æ (ÖøÃûдÊÖ)
- PEPI: 30
- Ó¦Öú: 49 (СѧÉú)
- ½ð±Ò: 1367.9
- É¢½ð: 605
- ºì»¨: 95
- Ìû×Ó: 1650
- ÔÚÏß: 520.5Сʱ
- ³æºÅ: 924145
- ×¢²á: 2009-12-09
- ÐÔ±ð: MM
- רҵ: ¸ß·Ö×ÓÎïÀíÓë¸ß·Ö×ÓÎïÀí»¯

3Â¥2017-02-17 17:23:21
FXG11015103
Ìú¸Ëľ³æ (ÕýʽдÊÖ)
- Ó¦Öú: 0 (Ó×¶ùÔ°)
- ½ð±Ò: 8488.1
- É¢½ð: 88
- Ìû×Ó: 726
- ÔÚÏß: 52.5Сʱ
- ³æºÅ: 2379747
- ×¢²á: 2013-03-26
- ÐÔ±ð: GG
- רҵ: ¹ÌÌåÁ¦Ñ§
4Â¥2017-02-18 00:37:35
Bamo
гæ (³õÈëÎÄ̳)
- Ó¦Öú: 0 (Ó×¶ùÔ°)
- ½ð±Ò: 30.8
- Ìû×Ó: 19
- ÔÚÏß: 1.2Сʱ
- ³æºÅ: 5601838
- ×¢²á: 2017-02-16
- ÐÔ±ð: GG
- רҵ: ´óµØ²âÁ¿Ñ§
5Â¥2017-02-18 00:54:56
º£ÀË-Ìì½ò
½ð³æ (СÓÐÃûÆø)
- Ó¦Öú: 11 (СѧÉú)
- ½ð±Ò: 699.9
- Ìû×Ó: 243
- ÔÚÏß: 159Сʱ
- ³æºÅ: 879991
- ×¢²á: 2009-10-21
- רҵ: Ó¦Óø߷Ö×Ó»¯Ñ§ÓëÎïÀí
6Â¥2017-02-18 11:45:20
yangshu692
Ìú¸Ëľ³æ (Ö°Òµ×÷¼Ò)
- Ó¦Öú: 8 (Ó×¶ùÔ°)
- ½ð±Ò: 10532.9
- É¢½ð: 240
- ºì»¨: 19
- Ìû×Ó: 3075
- ÔÚÏß: 334.1Сʱ
- ³æºÅ: 731022
- ×¢²á: 2009-03-25
- ÐÔ±ð: GG
- רҵ: ¸ß·Ö×Ó¿ÆÑ§
|
Ó¦¸ÃÊÇûÁò»¯£¬¼ÓÉÏÄãµÄÑùÆ·Õ³Á÷ÐÔ´ó£¬ËùÒÔ³öÏÖÓ¦Á¦Ï½µÏÖÏó£¬ÓëûÁò»¯Ïð½ºÏàËÆ£¡ ·¢×ÔСľ³æAndroid¿Í»§¶Ë |
7Â¥2017-02-18 17:41:44

8Â¥2017-02-20 13:23:00
tubasao
Òø³æ (ÖøÃûдÊÖ)
- Ó¦Öú: 39 (СѧÉú)
- ½ð±Ò: 7064
- ºì»¨: 12
- Ìû×Ó: 1226
- ÔÚÏß: 191.5Сʱ
- ³æºÅ: 1780588
- ×¢²á: 2012-04-26
- רҵ: Ï𽺼°µ¯ÐÔÌå
9Â¥2017-02-20 15:09:52
FXG11015103
Ìú¸Ëľ³æ (ÕýʽдÊÖ)
- Ó¦Öú: 0 (Ó×¶ùÔ°)
- ½ð±Ò: 8488.1
- É¢½ð: 88
- Ìû×Ó: 726
- ÔÚÏß: 52.5Сʱ
- ³æºÅ: 2379747
- ×¢²á: 2013-03-26
- ÐÔ±ð: GG
- רҵ: ¹ÌÌåÁ¦Ñ§
10Â¥2017-02-21 00:34:24














»Ø¸´´ËÂ¥