Znn3bq.jpeg
ÉÇÍ·´óѧº£Ñó¿ÆÑ§¡¢ÉúÎïѧ¡¢ÉúÎïÓëÒ½Ò©½ÓÊܵ÷¼Á
²é¿´: 430  |  »Ø¸´: 0

nou160

гæ (ÕýʽдÊÖ)


[½»Á÷] ¿Ç¹ÑÌǶÔÀ±½·Ì¿¾Ò²¡ºÍº®º¦µÄ·ÀÖÎЧ¹ûÆÀ¼Û

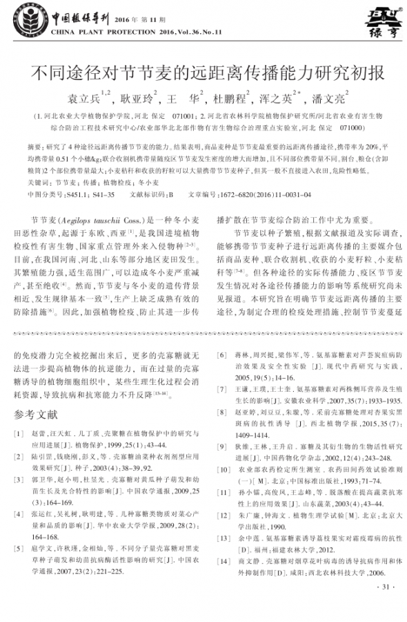
ÕªÒª£º¶Ô¿Ç¹ÑÌÇÈÜÒº´¦ÀíºóÀ±½·Ö²ÖêÊܺ®º¦ºÍÌ¿¾Ò²¡Îªº¦½øÐÐÁËÆÀ¼Û¡£ ½á¹û±íÃ÷£¬¾­²»Í¬Å¨¶È¿Ç¹ÑÌÇÈÜÒº´¦ÀíµÄÀ±½·Ö²Ö꣬Æäº®º¦³Ì¶ÈºÍÌ¿¾Ò²¡·¢²¡ÂÊÃ÷ÏÔµÍÓÚÓÃÇåË®´¦ÀíµÄÀ±½·Ö²Ö꣬¿Ç¹ÑÌÇÈÜÒº´¦ÀíÄÜÌá¸ßÀ±½·¿¹º®ºÍ¿¹Ì¿¾Ò²¡ÄÜÁ¦¡£ÆäÖÐŨ¶ÈΪ 100mg/L µÄ¿Ç¹ÑÌÇÈÜÒº´¦Àí,¶ÔÀ±½·Ö²Ö꺮º¦ºÍÌ¿¾Ò²¡¿ØÖÆÐ§¹û×îºÃ£¬Óë25mg/LºÍ50mg/L´¦Àí²îÒìÏÔÖø£¬µ«ÓëŨ¶È200mg/LµÄÎÞÏÔÖø²îÒì¡£

¿Ç¹ÑÌǶÔÀ±½·Ì¿¾Ò²¡ºÍº®º¦µÄ·ÀÖÎЧ¹ûÆÀ¼Û
1.png


¿Ç¹ÑÌǶÔÀ±½·Ì¿¾Ò²¡ºÍº®º¦µÄ·ÀÖÎЧ¹ûÆÀ¼Û-1
2.png


¿Ç¹ÑÌǶÔÀ±½·Ì¿¾Ò²¡ºÍº®º¦µÄ·ÀÖÎЧ¹ûÆÀ¼Û-2
3.png


¿Ç¹ÑÌǶÔÀ±½·Ì¿¾Ò²¡ºÍº®º¦µÄ·ÀÖÎЧ¹ûÆÀ¼Û-3
4.png
»Ø¸´´ËÂ¥
ÒÑÔÄ   »Ø¸´´ËÂ¥   ¹Ø×¢TA ¸øTA·¢ÏûÏ¢ ËÍTAºì»¨ TAµÄ»ØÌû
Ïà¹Ø°æ¿éÌø×ª ÎÒÒª¶©ÔÄÂ¥Ö÷ nou160 µÄÖ÷Ìâ¸üÐÂ
×î¾ßÈËÆøÈÈÌûÍÆ¼ö [²é¿´È«²¿] ×÷Õß »Ø/¿´ ×îºó·¢±í
[¿¼ÑÐ] ²ÄÁϸ´ÊÔÇóµ÷¼Á +23 xhhdjdjsjks 2026-04-09 23/1150 2026-04-13 14:04 by ÕÅzhihao
[¿¼ÑÐ] 302Çóµ÷¼Á +9 Ò×£¡? 2026-04-13 9/450 2026-04-13 13:16 by Sealedwind
[¿¼ÑÐ] 307Çóµ÷¼Á +10 tzq94092 2026-04-10 10/500 2026-04-12 08:18 by wise999
[¿¼ÑÐ] 305Çóµ÷¼Á +6 77Qi 2026-04-07 6/300 2026-04-12 02:30 by Çï¶¹²ËÑ¿
[¿¼ÑÐ] 343Çóµ÷¼Á +9 Íõ¹ú˧ 2026-04-10 9/450 2026-04-11 20:31 by dongdian1
[¿¼ÑÐ] Ò»Ö¾Ô¸¶«±±´óѧ¿ØÖƹ¤³Ì085406Êý¶þÓ¢¶þ385£¬Çóµ÷¼Á +8 Ezra_Zhang 2026-04-09 8/400 2026-04-11 09:15 by Öí»á·É
[¿¼ÑÐ] Ò»Ö¾Ô¸¾©Çø985£¬085401£¬Óë±¾¿Æ×¨ÒµÒ»Ö£¬µç×ÓÐÅÏ¢¹¤³Ì£¬ +4 Ñô¹â¿ªÀʵÄÄк¢ 2026-04-10 4/200 2026-04-10 18:27 by shenrf
[ÂÛÎÄͶ¸å] mdpiСÐÞrvrʱ¼äËÄÎåÌìÁË 20+3 ¹þ¹þhigh 2026-04-08 5/250 2026-04-10 16:02 by ±±¾©À³ÒðÈóÉ«
[¿¼ÑÐ] 292Çóµ÷¼Á +9 ЦЦԬ 2026-04-09 9/450 2026-04-10 10:05 by LHGeng
[¿¼ÑÐ] Çൺ¿Æ¼¼´óѧ²ÄÁÏѧԺ£¬»·¾³Ñ§Ôºµ÷¼Á²¹Â¼4ÔÂ10ÈÕÒÔǰ¶¼¿ÉÒÔ +3 1Çà¿Æ´ó¡£ 2026-04-09 5/250 2026-04-10 09:58 by ôæôæÒ»ÊéÉú
[¿¼ÑÐ] 314Çóµ÷¼Á +14 weltZeng 2026-04-09 14/700 2026-04-09 23:14 by wolf97
[¿¼ÑÐ] ¿¼Ñе÷¼Á-²ÄÁÏÀà-284 +28 Ïë»»ÊÖ»ú²»Ïë½âÊ 2026-04-08 28/1400 2026-04-09 20:08 by µ¹Êý321?
[¿¼ÑÐ] µ÷¼Á +19 2261744733 2026-04-08 19/950 2026-04-09 19:11 by vgtyfty
[¿¼ÑÐ] 1U¶Ü¼ÇµÃ¼ÇµÃ¾Í +9 sanjin020722 2026-04-08 10/500 2026-04-09 14:11 by Ê«Óë×ÔÓÉ
[¿¼ÑÐ] 286Çóµ÷¼Á +19 Faune 2026-04-08 20/1000 2026-04-09 08:36 by ŶŶ123
[¿¼ÑÐ] Ò»Ö¾Ô¸»ª¶«Àí¹¤085601²ÄÁϹ¤³Ì303·ÖÇóµ÷¼Á +15 a1708 2026-04-06 15/750 2026-04-08 16:23 by luoyongfeng
[¿¼ÑÐ] 307Çóµ÷¼Á +14 ³¬¼¶ÒÁ°º´óÍõ 2026-04-06 14/700 2026-04-08 07:03 by Î޼ʵIJÝÔ­
[¿¼ÑÐ] ÉúÎïÒ½Ò©µ÷¼Á£üSCIÖпÆÔºÈýÇøÒ»×÷+¶àÏî¿ÆÑгɹû +8 likangxing 2026-04-07 11/550 2026-04-08 00:02 by lys0704
[¿¼ÑÐ] 316Çóµ÷¼Á +4 15318418673 2026-04-07 4/200 2026-04-07 22:12 by hemengdong
[¿¼ÑÐ] Èí¹¤Ñ§Ë¶299Çóµ÷¼Á +6 useryy 2026-04-07 6/300 2026-04-07 09:50 by vgtyfty
ÐÅÏ¢Ìáʾ
ÇëÌî´¦ÀíÒâ¼û