| ²é¿´: 406 | »Ø¸´: 0 | ||
tlkrclͳæ (³õÈëÎÄ̳)
|
[ÇóÖú]
¹ØÓÚMnO2µÄESR·ÖÎö
|
|
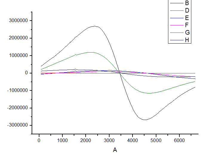
×öÁËÏÂMnOxµÄESR£¨µç×Ó×ÔÐý¹²Õñ£©£¬·¢ÏÖ³ÊÏÖÁ½¸öºÜ´óµÄ°ü£¬ÒªÔõô·ÖÎöÆäÊÇ·ñÓÐȱÏÝ»òÑõ×ÔÓÉ»ùºÍMn¼Û̬µÈÐÅÏ¢£¿Çó¹ã´ó³æÓѰïæָµ¼·ÖÎö¡£ ÏÂÃæÊÇ×öµÄͼ 3I`FCR}I@PL812E(I68@Z1E.png |
» ²ÂÄãϲ»¶
312Çóµ÷¼Á
ÒѾÓÐ12È˻ظ´
ÉúÎïѧѧ˶£¬Ò»Ö¾Ô¸ºþÄÏ´óѧ£¬³õÊԳɼ¨338
ÒѾÓÐ3È˻ظ´
ѧ˶274Çóµ÷¼Á
ÒѾÓÐ3È˻ظ´
279Çóµ÷¼Á
ÒѾÓÐ6È˻ظ´
085701»·¾³¹¤³Ì£¬267Çóµ÷¼Á
ÒѾÓÐ3È˻ظ´
Öйú¿ÆÑ§ÔºÉîÛÚÏȽø¼¼ÊõÑо¿Ôº-¹âÏË´«¸Ð¿ÎÌâ×éÕÐÉú-Öйú¿ÆÑ§Ôº´óѧ¡¢ÉîÛÚÀí¹¤´óѧÁªÅà
ÒѾÓÐ5È˻ظ´
274Çóµ÷¼Á
ÒѾÓÐ20È˻ظ´
265Çóµ÷¼Á
ÒѾÓÐ16È˻ظ´
²ÄÁÏÓ뻯¹¤304ÇóBÇøµ÷¼Á
ÒѾÓÐ6È˻ظ´
321Çóµ÷¼Á
ÒѾÓÐ5È˻ظ´













»Ø¸´´ËÂ¥