| 查看: 904 | 回复: 4 | |
[求助]
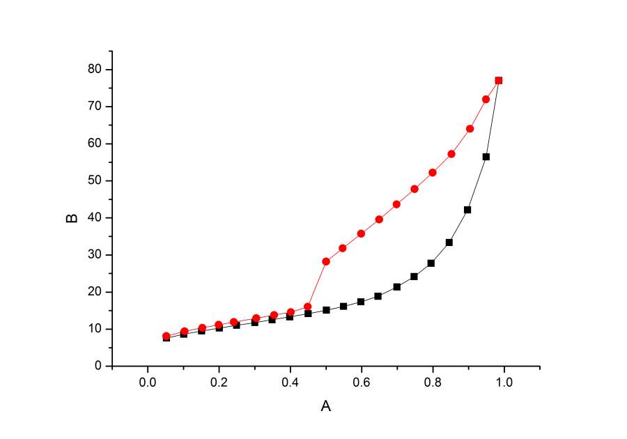
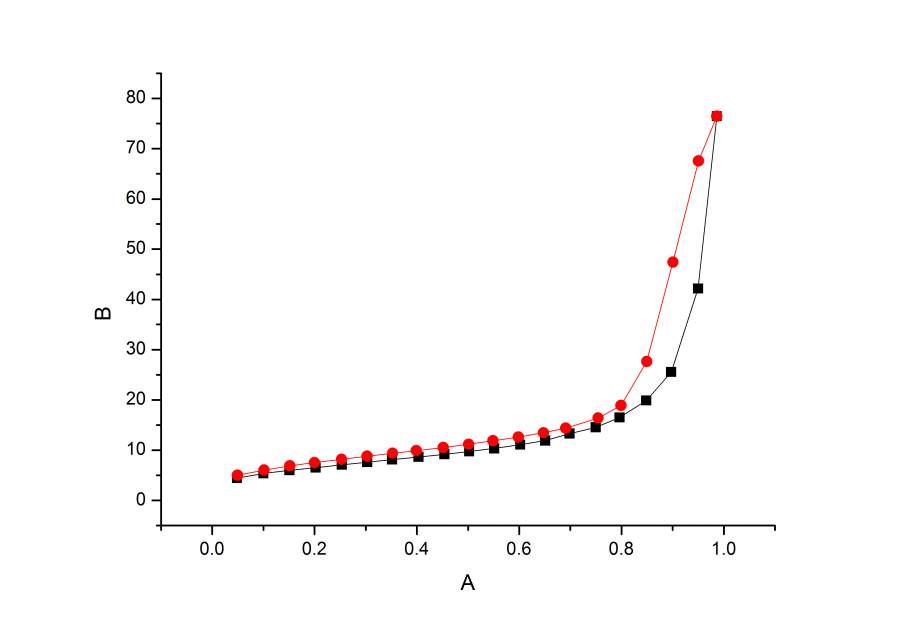
多孔膜材料的BET曲线分析
|
|
|
|
|
hwf0635铁杆木虫 (著名写手)
NCS
|
|
![]() |
|
|
2楼2017-01-12 22:34:06
|
|
|
3楼2017-01-13 11:01:22
|
|
刘能te表哥木虫 (正式写手)
|
|
![]() |
|
|
4楼2017-01-16 21:16:03
|
|
chouchong666木虫 (正式写手)
|
|
|
5楼2017-01-18 09:33:40
|
|














回复此楼

这两是同种物质,会出现不同的吸附类型吗?还有这个滞后环是哪种,H1,H3?