| 查看: 3544 | 回复: 10 | |||
Math露珠木虫 (知名作家)
|
[交流]
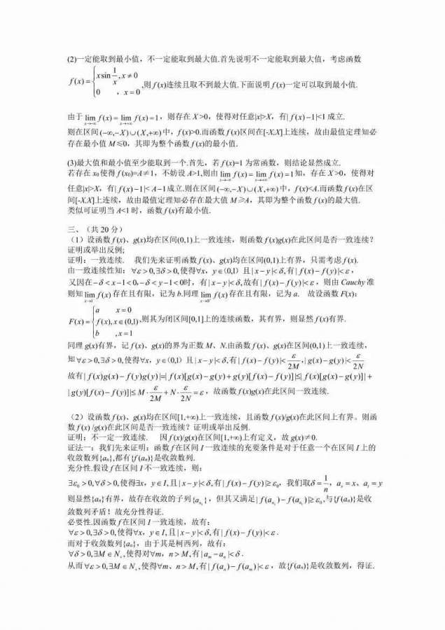
2016北大数学分析期中考试题加解析已有9人参与
|
||
|
如题~ 发自小木虫Android客户端 |
» 猜你喜欢
请问有评职称,把科研教学业绩算分排序的高校吗
已经有6人回复
2025冷门绝学什么时候出结果
已经有6人回复
Bioresource Technology期刊,第一次返修的时候被退回好几次了
已经有7人回复
真诚求助:手里的省社科项目结项要求主持人一篇中文核心,有什么渠道能发核心吗
已经有8人回复
寻求一种能扛住强氧化性腐蚀性的容器密封件
已经有5人回复
请问哪里可以有青B申请的本子可以借鉴一下。
已经有4人回复
请问下大家为什么这个铃木偶联几乎不反应呢
已经有5人回复
天津工业大学郑柳春团队欢迎化学化工、高分子化学或有机合成方向的博士生和硕士生加入
已经有4人回复
康复大学泰山学者周祺惠团队招收博士研究生
已经有6人回复
AI论文写作工具:是科研加速器还是学术作弊器?
已经有3人回复
Math露珠
木虫 (知名作家)
- 应助: 10 (幼儿园)
- 金币: 7841.6
- 散金: 2548
- 红花: 123
- 沙发: 33
- 帖子: 8870
- 在线: 885.7小时
- 虫号: 4010226
- 注册: 2015-08-07
- 专业: 常微分方程与动力系统
2楼2016-12-25 14:07:55
6楼2016-12-26 09:51:47
3楼2016-12-25 15:12:02

4楼2016-12-25 15:20:26
hongyuan811
金虫 (正式写手)
- 应助: 0 (幼儿园)
- 金币: 1337.1
- 散金: 490
- 红花: 22
- 帖子: 814
- 在线: 379.1小时
- 虫号: 2529908
- 注册: 2013-07-02
- 性别: GG
- 专业: 传动机械学

5楼2016-12-25 20:14:07
★
小木虫: 金币+0.5, 给个红包,谢谢回帖
小木虫: 金币+0.5, 给个红包,谢谢回帖
|
本帖内容被屏蔽 |
7楼2017-01-07 17:40:25
8楼2017-01-11 09:57:46
9楼2017-01-15 19:31:01
10楼2017-01-20 10:48:20













回复此楼

