| 查看: 245 | 回复: 1 | |
lijiediao银虫 (小有名气)
|
[求助]
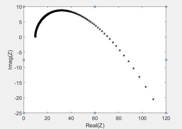
大家见过这样的阻抗谱吗
|
|
|
|
lijiediao银虫 (小有名气)
|
|
|
2楼2016-12-03 15:55:48
|
|













回复此楼