| 查看: 561 | 回复: 3 | ||
[求助]
求一个药品说明书
|
|
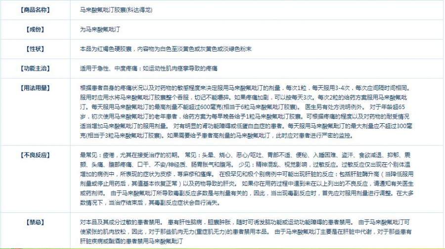
求一个药品说明书: 名称:Flupirtine 商品名:Katadolon 原研德国 查了半天没找到说明书 |
» 猜你喜欢
求26届aidd博导推荐
已经有4人回复
2026申博推荐
已经有1人回复
药物学论文润色/翻译怎么收费?
已经有139人回复
一篇扩散模型的Nature Machine Intelligence论文和Elsevier上的深度学习药物书籍
已经有1人回复
中国药科大学2026入学博士,药物合成和设计经验,放射化学及放射医学研究
已经有25人回复
使用MolAICal进行多肽虚拟筛选教程-同样适用于蛋白质和核酸的虚拟筛选
已经有1人回复
使用MolAICal计算药物化学过滤器MCFs及MCE-18描述符
已经有0人回复
使用MolAICal发现蛋白受体潜在的活性口袋及位点
已经有0人回复
» 本主题相关价值贴推荐,对您同样有帮助:
求大神:德国原研药的药品说明书及信息如何查询?
已经有1人回复
实验室安全守则和细胞工程实验操作(淮北师范大学生命科学院)
已经有33人回复
医药研发企业的法律风险防范—刘治勇
已经有4人回复
药品生产版版规(201209)
已经有6人回复
【求助】50金币求 医师案头参考/医师案头手册(Physician’s Desk Reference, PDR)
已经有5人回复
2楼2016-12-02 23:13:02
爱因斯坦2
至尊木虫 (职业作家)
- 应助: 132 (高中生)
- 金币: 22216.3
- 红花: 17
- 帖子: 4711
- 在线: 449.4小时
- 虫号: 1255195
- 注册: 2011-04-04
- 性别: GG
- 专业: 部门法学

3楼2016-12-03 03:07:25
4楼2016-12-15 10:38:05













回复此楼