| 查看: 791 | 回复: 3 | ||
[求助]
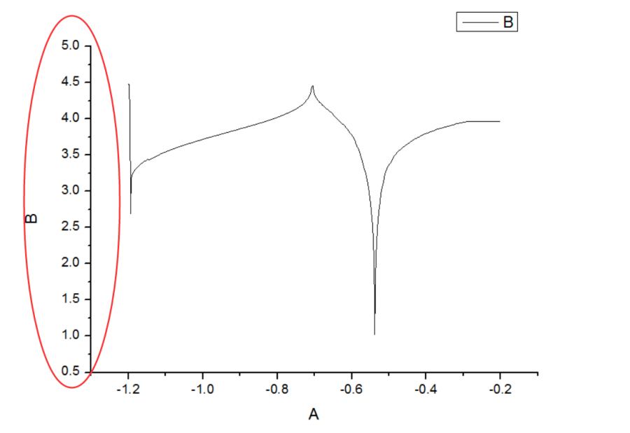
A356铝合金电化学做塔菲尔曲线
|
|
求助,本人刚刚研一,做电化学腐蚀,测量A356铝合金的塔菲尔曲线,结果测量的Y值都是负数,无法求得电流密度。然后将测量出的Y值取绝对值 然后在进行LOG函数,结果发现纵轴是正的,看一些文献纵轴都是负数的。怎么办啊,求助大神。 ![]() ![]() ![]() 无标题.png 无标题1.png |
» 猜你喜欢
寻环境工程中级一名,咨询问题
已经有0人回复
我找下石油化工中级工程师咨询问题
已经有5人回复
金属材料论文润色/翻译怎么收费?
已经有150人回复
找可以唯一的化工工程,咨询问题
已经有2人回复
有化工工程中工吗,咨询问题
已经有0人回复
求助,请问有没有环境、环保中级工程师呀,咨询问题
已经有0人回复
Visual Minteq软件使用求助
已经有1人回复
有没有做非煤矿山相关工作,考安管证的呀
已经有1人回复
有工程师吗,找环境工程师
已经有0人回复
2楼2016-11-16 20:26:27
3楼2017-01-02 10:33:18
4楼2017-02-28 15:34:16















回复此楼