24小时热门版块排行榜    

查看: 1841  |  回复: 0

liuhongbo

木虫 (著名写手)

[求助] 复杂RC的时间常数,或者放电时间计算

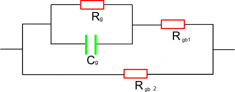
请教,如图的等效电路的放电时间怎么计算呢?

复杂RC的时间常数,或者放电时间计算
无标题.png
回复此楼

» 猜你喜欢

已阅   回复此楼   关注TA 给TA发消息 送TA红花 TA的回帖
相关版块跳转 我要订阅楼主 Akadēmía 的主题更新
最具人气热帖推荐 [查看全部] 作者 回/看 最后发表
[考研] 生物学调剂 +4 Surekei 2026-03-21 4/200 2026-03-22 07:18 by ilovexiaobin
[考研] 资源与环境 调剂申请(333分) +5 holy J 2026-03-21 5/250 2026-03-21 22:42 by Catalysis25
[考研] 材料与化工(0856)304求B区调剂 +3 邱gl 2026-03-20 7/350 2026-03-21 19:05 by 15709483992
[考研] 278求调剂 +9 烟火先于春 2026-03-17 9/450 2026-03-21 17:47 by 学员8dgXkO
[考研] 求调剂 +6 Mqqqqqq 2026-03-19 6/300 2026-03-21 08:04 by JourneyLucky
[考研] 301求调剂 +10 yy要上岸呀 2026-03-17 10/500 2026-03-21 03:14 by JourneyLucky
[考研] 一志愿中国石油大学(华东) 本科齐鲁工业大学 +3 石能伟 2026-03-17 3/150 2026-03-21 02:22 by JourneyLucky
[考研] 311求调剂 +5 冬十三 2026-03-18 5/250 2026-03-21 00:16 by JourneyLucky
[考研] 323求调剂 +3 洼小桶 2026-03-18 3/150 2026-03-20 22:54 by JourneyLucky
[考研] 353求调剂 +3 拉钩不许变 2026-03-20 3/150 2026-03-20 19:56 by JourneyLucky
[考研] 一志愿南理工085701环境302求调剂院校 +3 葵梓卫队 2026-03-20 3/150 2026-03-20 19:28 by zhukairuo
[考研] 广西大学家禽遗传育种课题组2026年硕士招生(接收计算机专业调剂) +3 123阿标 2026-03-17 3/150 2026-03-20 15:58 by 飞行琦
[考研] 085600材料与化工调剂 324分 +10 llllkkkhh 2026-03-18 12/600 2026-03-19 14:33 by llllkkkhh
[考研] 本科郑州大学物理学院,一志愿华科070200学硕,346求调剂 +4 我不是一根葱 2026-03-18 4/200 2026-03-19 09:11 by 浮云166
[考研] 0854可跨调剂,一作一项核心论文五项专利,省、国级证书40+数一英一287 +8 小李0854 2026-03-16 8/400 2026-03-18 14:35 by 搏击518
[考研] 材料专硕306英一数二 +10 z1z2z3879 2026-03-16 13/650 2026-03-18 14:20 by 007_lilei
[考研] 293求调剂 +11 zjl的号 2026-03-16 16/800 2026-03-18 08:10 by zhukairuo
[考研] 283求调剂 +3 听风就是雨; 2026-03-16 3/150 2026-03-17 07:41 by 热情沙漠
[考研] 070300化学学硕求调剂 +6 太想进步了0608 2026-03-16 6/300 2026-03-16 16:13 by kykm678
[考研] 中科院材料273求调剂 +4 yzydy 2026-03-15 4/200 2026-03-16 15:59 by Gaodh_82
信息提示
请填处理意见