| 查看: 379 | 回复: 1 | |
你说了不算金虫 (小有名气)
|
[求助]
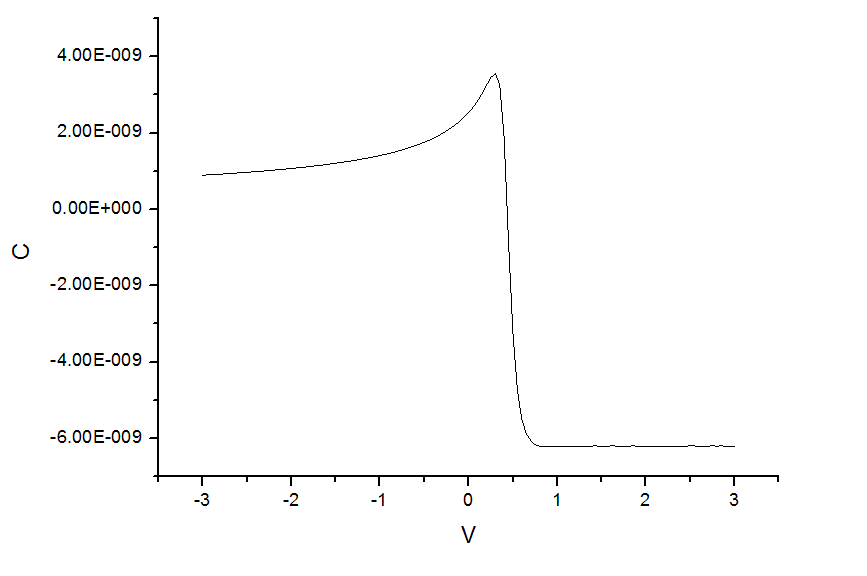
求助!MOS结构测高频C-V曲线出现如下图形,是什么原因造成的??
|
|
|
|
你说了不算金虫 (小有名气)
|
|
|
2楼2016-10-26 11:37:40
|
|













回复此楼
5