| 查看: 2161 | 回复: 15 | |||
[求助]
关于超级电容器的概念有一些疑惑,研一新人求指导 已有2人参与
|
|||
|
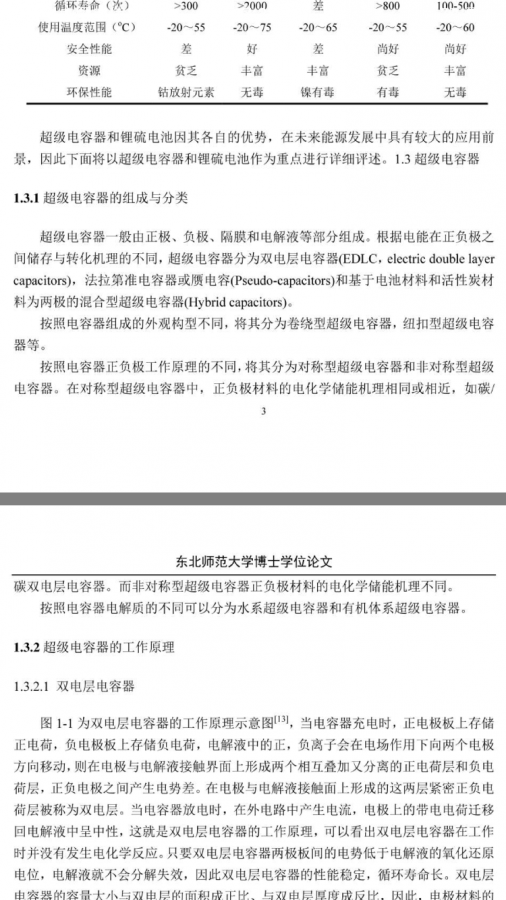
首先是对称型SC和非对称SC,各自的定义是什么,有的文章说两个电极材料不同就是非对称,有的说两个电极的工作机理不同是非对称。本人疑惑的是,那如果两个电极不同,但是工作机理相同,那是属于对称型还是非对称型。 然后第二个问题,双电层电容电极已碳材料为主,它两端电极一定是同一种材料吗,会不会有一极为活性炭,另一极为石墨烯。(了解到双电层是不分正负极的) 第三个问题,赝电容电极材料有金属化合物,导电聚合物,这种电容器是实际结构是怎么样的,两个电极分别为什么材料,另一个电极为活性炭吗。如果为活性炭的话是不是就是属于非对称的了。 码字好累,望虫友解答! 发自小木虫IOS客户端 |
» 猜你喜欢
德国Karlsruhe Institute of Technology招收电化学储能及联合培养CSC博士等
已经有20人回复
德国Karlsruhe Institute of Technology招收电化学储能及联合培养CSC博士
已经有24人回复
物理化学论文润色/翻译怎么收费?
已经有282人回复
德国Karlsruhe Institute of Technology招收电化学储能及联合培养CSC博士
已经有1人回复
固态锂金属电池迁移数计算求助
已经有1人回复
荷兰奈梅亨大学赵文博与Galimberti课题组招收理论计算CSC博士 2000 欧元/月+房补
已经有0人回复
26储能博士申请自荐
已经有22人回复
上海交通大学--宁波东方理工大学电池方向博士招生
已经有10人回复
海南大学全国重点实验室杨金霖老师招收储能电池方向博士生(2026年3月报名,9月入学)
已经有0人回复
海南师范大学2026年博士研究生招收 (在职想提升学历人员可报考) 申请考核制+普通招考
已经有0人回复
申博求助
已经有0人回复
» 本主题相关商家推荐: (我也要在这里推广)
olea
专家顾问 (著名写手)
-

专家经验: +513 - 应助: 369 (硕士)
- 贵宾: 0.371
- 金币: 17697.7
- 红花: 89
- 帖子: 2364
- 在线: 1890.1小时
- 虫号: 210547
- 注册: 2006-03-07
- 专业: 电化学
- 管辖: 电化学
4楼2016-10-20 11:36:27
godsdream09
银虫 (正式写手)
- 应助: 70 (初中生)
- 金币: 1732
- 散金: 441
- 红花: 28
- 帖子: 562
- 在线: 321.1小时
- 虫号: 2733404
- 注册: 2013-10-18
- 性别: GG
- 专业: 电化学

2楼2016-10-20 07:55:14
godsdream09
银虫 (正式写手)
- 应助: 70 (初中生)
- 金币: 1732
- 散金: 441
- 红花: 28
- 帖子: 562
- 在线: 321.1小时
- 虫号: 2733404
- 注册: 2013-10-18
- 性别: GG
- 专业: 电化学

5楼2016-10-20 13:11:58
8楼2016-10-20 22:03:31
3楼2016-10-20 08:05:10
6楼2016-10-20 19:29:04
7楼2016-10-20 19:29:19
9楼2016-10-20 22:32:36
Deven1991
铁杆木虫 (著名写手)
- 应助: 21 (小学生)
- 金币: 8686.1
- 红花: 16
- 沙发: 3
- 帖子: 1737
- 在线: 277.5小时
- 虫号: 1732157
- 注册: 2012-04-02
- 性别: GG
- 专业: 电化学
10楼2016-10-21 12:02:09













回复此楼
