| 查看: 483 | 回复: 0 | |||
[交流]
欢迎报考兰州交通大学2017年材料类专业硕士研究生
|
|
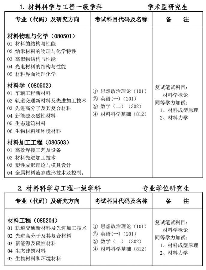
欢迎报考兰州交通大学材料类专业硕士研究生 兰州交通大学材料类专业依托本校机电工程学院及材料工程系办学。拥有“轨道交通装备材料与应用工程(0802Z5)”二级学科博士学位、硕士学位和“材料科学与工程”一级学科硕士学位授予权。“材料科学与工程”学科是甘肃省重点学科,具有材料物理与化学(080501)、材料学(080502)和材料加工工程(080503)3个二级学科学术型硕士研究生和“材料工程”专业学位(085204)工程硕士培养资格。 培养的研究生主要在轨道交通、装备制造、冶金、化工、工程建设等领域从事产品生产、材料制备及工艺设计、材料改性、新材料开发、材料分析检验、材料成型设备开发等工作,或在高校从事教学和科学研究工作。 一、研究生指导队伍 现有专职教师20人,其中教授5人(冯利邦,王彦平,徐卫军,王顺花,耿中荣),副教授8人(郑韶先,王新伟,徐立新,强小虎,黄大建,褚克,张媛,刘艳花),高工1人(杨妹娟),讲师6人。其中博导1名,硕导11名,研究生指导教师的具体信息参见: http://jdxy.lzjtu.edu.cn/?page_id=291。 材料科学与工程学科现有两个研究生指导团队,具体情况如下: (一)“轨道交通新材料与表界面技术”团队 指导老师:冯利邦(带头人),王彦平,强小虎,徐卫军,徐立新,黄大建 相关科研团队: (1)轨道交通新材料与表界面技术:冯利邦,王彦平,强小虎,刘艳花,史雪婷 (2)材料改性与复合新技术:徐卫军,徐立新,黄大建,周富涛 (二)“金属材料与功能材料”团队 指导老师:王顺花(带头人),郑韶先,王新伟,耿中荣,褚克,张媛 相关科研团队: (1)焊接技术及零部件失效分析(高性能金属结构材料与高效焊接技术):王顺花,郑韶先,赵锡龙,李芳红,孟倩 (2)新能源与功能材料:王新伟,耿中荣,褚克,张媛,杨妹娟,韩兴瑞 二、研究生招生专业介绍 (一)材料物理与化学(080501) “材料物理与化学”是材料科学与工程一级学科所属的二级学科,是一门以数学、物理和化学等自然科学为基础,应用现代物理与化学研究方法和模拟计算技术,从分子、原子、电子等多层次上研究材料的物理、化学行为与规律的学科,探索材料组成-结构-性能之间的内在关系,实现材料的可控合成与制备,致力于先进材料与相关器件的研究开发,揭示材料物理本质及其演变规律,为材料的微结构设计、性能预测及制备工艺优化与合理使用提供科学依据。本学科主要培养具有坚实的材料物理化学基础理论和系统的材料物理化学专门知识、能够从事材料科学相关的教学、基础研究、材料生产与应用和新材料开发等工作的人才。 主要研究方向:材料的结构与性能,纳米材料的物理与化学特性,高聚物结构与性能,光电功能材料,材料界面物理化学。 (二)材料学(080502) “材料学”是材料科学与工程一级学科所属的二级学科,是一门实用性较强的应用基础学科,它既要探讨材料的普遍规律,又有重要的工程应用价值。本学科主要研究材料的组成、结构、加工、性质和使用性能之间的相互关系,为材料的设计、制造、工艺优化和合理使用提供科学依据。本学科主要培养掌握材料科学与工程学科扎实的基础理论与系统的专业知识,了解本学科的进展和发展动向,具备从事材料科学与工程领域的科学研究、教学工作和其它专业技术工作能力的高层次人才。 主要研究方向包括:机车车辆新材料,轨道交通新材料,先进高分子及其复合材料,新能源及磁性材料,功能界面材料,生物材料和环境材料。 (三)材料加工工程(080503) “材料加工工程”是材料科学与工程一级学科所属的二级学科,是以金属学、弹塑性力学、机械、自动控制等为理论基础的交叉学科,是研究控制材料的外部形状和内部组织结构,以及将材料加工成人类社会所需求的各种零部件及成品的应用技术的学科。本学科主要培养掌握材料制备方法、成形加工工艺、成形过程控制方法、材料组织与性能间的关系、成形设备及其控制等专业知识、具有开拓精神和国际化特点的高层次工程技术人员和开展本学科领域前沿课题的研究的专门人才。 主要研究方向:高效焊接工艺及设备,轨道交通新材料及先进加工技术,塑性成形理论与模具设计,金属材料液态成形技术及控制。 (四)材料工程(085204) “材料工程”为材料科学与工程学科专业学位硕士研究生培养专业,培养掌握材料工程领域坚实的基础理论和宽广的专业知识,掌握解决材料工程问题的先进技术方法和现代技术手段,工程实践能力强并具有一定创新能力、能够独立担负工程领域专业技术和工程管理工作的人才。 本工程领域主要研究方向包括:轨道交通新材料及先进加工技术,功能纳米界面材料与表面防护技术,高性能结构材料的制备与成型技术等。 (五)轨道交通装备材料与应用工程(0802Z5) “轨道交通装备材料与应用工程”是机械工程一级学科所属的二级学科,该学科以轨道交通装备用材料为研究对象,为新兴的交叉学科,涉及机械、材料、物理、化学和表面工程等多个学科领域。其学科内涵就是研究现代轨道交通装备服役条件下材料的结构、性能与应用的基本理论,探索满足轨道交通装备性能要求的新材料及其应用特性。本学科主要培养具有扎实基础知识与实践能力、具备现代轨道交通装备材料设计与研发能力及良好的职业素质与创新能力的应用型、复合型高素质优秀人才。 主要研究方向为轨道交通装备材料及先进加工技术:轨道交通装备材料的设计与制造,材料微结构的构建、形成机制以及构效关系,轨道交通装备材料表面修饰与改性、表面功能化及高性能化,轨道交通装备材料的成型理论、工艺及技术,轨道交通装备材料的服役行为及长效化研究。 三、硕士研究生入学考试指南 (一)入学考试科目及名称 (二)考试参考书目: 1.材料科学基础:(1)《材料科学基础》,徐恒钧主编,北京工业大学出版社;(2)《材料科学基础》,刘智恩主编,西北工业大学出版社. 2.材料学概论:《材料科学概论》,许并社主编,北京工业大学出版社. 四、联系方式 电话:兰州交通大学机电工程学院研究生招生办,0931-495570 兰州交通大学研究生院招生办公室,0931-4938103 网址:兰州交通大学主页http://www.lzjtu.cn/ 兰州交通大学机电工程学院http://jdxy.lzjtu.edu.cn |
» 猜你喜欢
香江学者计划2026年度申请启动!港科大李桂君教授课题组
已经有1人回复
求助内蒙古工业大学 代码:811 物理化学 2025年考试真题
已经有0人回复
冶金与矿业论文润色/翻译怎么收费?
已经有211人回复
求博导推荐
已经有1人回复
新加坡南洋理工大学招聘博士后(固态电池,固体离子导体,转化正极方向)
已经有15人回复
申博求助
已经有4人回复
北京工业(211)课题组收博士
已经有0人回复
材料方向博士,青岛
已经有2人回复
申博自荐
已经有4人回复
国家杰青低维材料与器件力学团队招收博士研究生
已经有10人回复
国家杰青低维材料与器件力学团队2026年招收博士研究生
已经有10人回复
» 本主题相关商家推荐: (我也要在这里推广)














回复此楼

