| 查看: 1009 | 回复: 2 | ||
ly343778444铜虫 (初入文坛)
|
[求助]
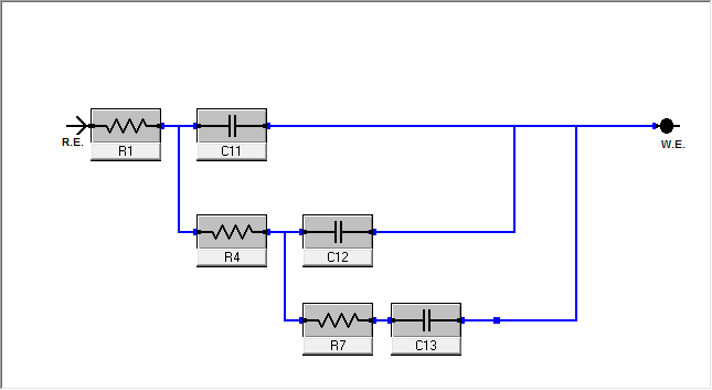
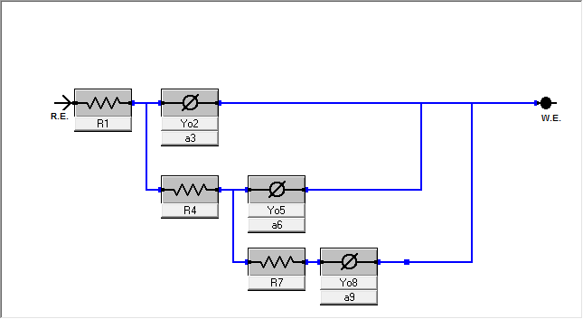
有大神帮忙看看这个EIS 曲线怎么拟合吗? 已有1人参与
|
|
用的是Gamry XY ZCURVE -4.695e+002 7.744e+003 2.061e+002 9.982e+003 1.753e+003 1.273e+004 3.651e+003 1.563e+004 7.546e+003 1.789e+004 1.202e+004 1.986e+004 1.768e+004 1.926e+004 2.023e+004 1.897e+004 2.467e+004 1.807e+004 2.779e+004 1.635e+004 3.023e+004 1.437e+004 3.235e+004 1.183e+004 3.334e+004 1.009e+004 3.449e+004 9.258e+003 3.460e+004 7.358e+003 3.507e+004 6.150e+003 3.576e+004 6.479e+003 3.588e+004 5.643e+003 3.882e+004 4.774e+003 3.679e+004 5.831e+003 3.742e+004 6.194e+003 3.834e+004 6.605e+003 3.904e+004 6.623e+003 4.067e+004 7.125e+003 4.210e+004 7.178e+003 4.359e+004 6.913e+003 4.490e+004 6.384e+003 4.602e+004 5.722e+003 4.686e+004 4.944e+003 4.749e+004 4.210e+003 4.791e+004 3.585e+003 4.821e+004 3.014e+003 4.816e+004 2.312e+003 4.849e+004 2.213e+003 4.874e+004 1.927e+003 4.881e+004 1.804e+003 4.888e+004 1.686e+003 4.895e+004 1.660e+003 4.903e+004 1.582e+003 4.908e+004 1.929e+003 4.917e+004 2.070e+003 4.927e+004 2.341e+003 4.940e+004 2.727e+003 4.953e+004 3.246e+003 4.969e+004 3.916e+003 4.993e+004 4.644e+003 5.025e+004 5.545e+003 5.060e+004 6.677e+003 5.103e+004 8.088e+003 5.155e+004 9.780e+003 5.246e+004 1.180e+004 5.307e+004 1.426e+004 5.396e+004 1.722e+004 5.505e+004 2.078e+004 5.638e+004 2.506e+004 5.805e+004 3.025e+004 6.016e+004 3.654e+004 6.287e+004 4.413e+004 6.642e+004 5.324e+004 7.106e+004 6.415e+004 7.731e+004 7.703e+004 8.552e+004 9.209e+004 9.645e+004 1.095e+005 1.108e+005 1.291e+005 1.295e+005 1.508e+005 1.534e+005 1.737e+005 1.833e+005 1.970e+005 2.195e+005 2.192e+005 2.621e+005 2.390e+005 3.113e+005 2.537e+005 3.632e+005 2.676e+005 8DB0.tmp.png@Gamry-电化学 |
» 猜你喜欢
德国Karlsruhe Institute of Technology招收电化学储能及联合培养CSC博士等
已经有20人回复
德国Karlsruhe Institute of Technology招收电化学储能及联合培养CSC博士
已经有24人回复
物理化学论文润色/翻译怎么收费?
已经有72人回复
德国Karlsruhe Institute of Technology招收电化学储能及联合培养CSC博士
已经有1人回复
固态锂金属电池迁移数计算求助
已经有1人回复
荷兰奈梅亨大学赵文博与Galimberti课题组招收理论计算CSC博士 2000 欧元/月+房补
已经有0人回复
26储能博士申请自荐
已经有22人回复
上海交通大学--宁波东方理工大学电池方向博士招生
已经有10人回复
海南大学全国重点实验室杨金霖老师招收储能电池方向博士生(2026年3月报名,9月入学)
已经有1人回复
海南师范大学2026年博士研究生招收 (在职想提升学历人员可报考) 申请考核制+普通招考
已经有0人回复
申博求助
已经有0人回复
阮之复兴
金虫 (小有名气)
- ECEPI: 1
- 应助: 50 (小学生)
- 金币: 1506.1
- 红花: 58
- 帖子: 216
- 在线: 146.5小时
- 虫号: 1291867
- 注册: 2011-05-11
- 性别: GG
- 专业: 电化学

2楼2016-10-11 04:19:55
ly343778444
铜虫 (初入文坛)
- 应助: 0 (幼儿园)
- 金币: 144.5
- 散金: 4
- 帖子: 18
- 在线: 11.5小时
- 虫号: 3087170
- 注册: 2014-03-25
- 专业: 电化学分析
3楼2016-10-11 10:35:01













回复此楼