| 查看: 1757 | 回复: 5 | ||
[求助]
Ansys Ls-dyna 材料侵彻模拟停止 已有2人参与
|
|
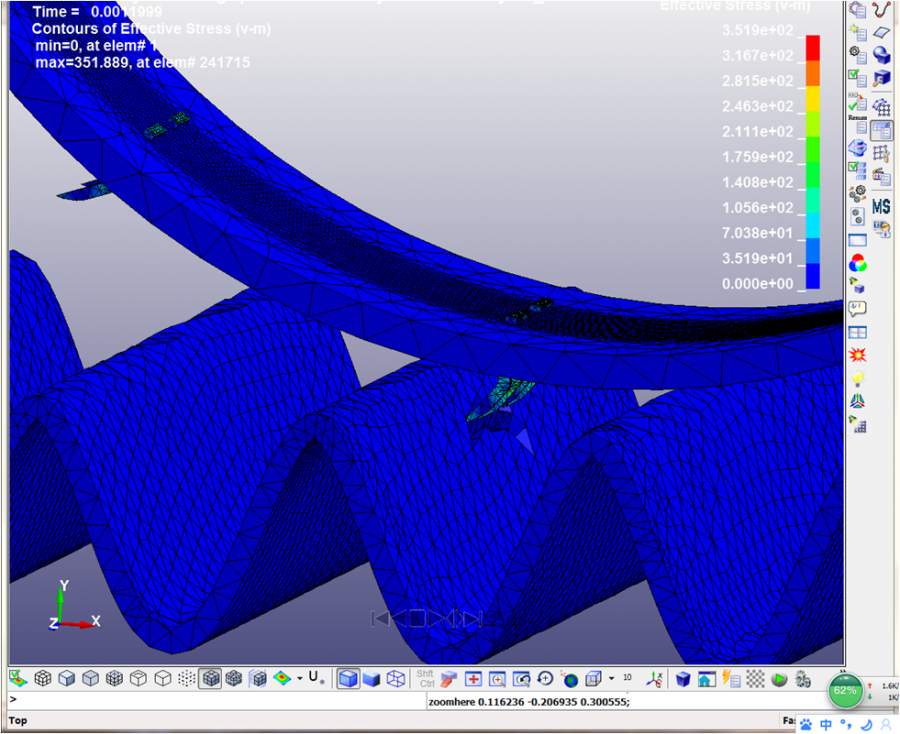
采用Ls-dyna的关键字*Mat_add_erosion模拟侵彻,出现单元删除后计算停止。下面是截图,模拟的内容就是辊子上带着针穿刺下面的物体。 是不是我的单元划分的不够细?? 期待解答!!! 侵彻.png 侵彻局部.png 计算停止提示.png |
» 猜你喜欢
299求调剂
已经有8人回复
一志愿北京理工大学本科211材料工程294求调剂
已经有6人回复
300求调剂,材料科学英一数二
已经有8人回复
招收生物学/细胞生物学调剂
已经有5人回复
070305高分子化学与物理 304分求调剂
已经有7人回复
289求调剂
已经有13人回复
一志愿哈尔滨工业大学材料与化工方向336分
已经有9人回复
081200-11408-276学硕求调剂
已经有6人回复
调剂求院校招收
已经有5人回复
调剂310
已经有8人回复
» 本主题相关商家推荐: (我也要在这里推广)


2楼2016-10-07 13:42:15

3楼2016-10-07 22:03:02

4楼2016-10-08 08:08:49
5楼2018-04-29 15:04:22
阿斯顿秦文
新虫 (正式写手)
- 应助: 0 (幼儿园)
- 金币: 3082.8
- 散金: 150
- 红花: 1
- 帖子: 301
- 在线: 32.6小时
- 虫号: 2400372
- 注册: 2013-04-04
- 专业: 机械工程
6楼2019-07-16 22:10:44














回复此楼