²é¿´: 326  |  »Ø¸´: 0

qqxiaoheima

Í­³æ (ÖøÃûдÊÖ)

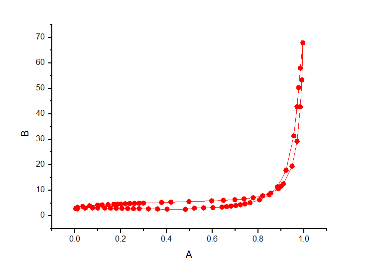
[½»Á÷] ÎÒµÄBETµÄÖÍ´ø»·ÎªÉ¶ÊÇÕâÑùµÄ£¿ÇóÖ¸µ¼£¬¾è½ð40

ÎÒµÄBETµÄÖÍ´ø»·ÎªÉ¶ÊÇÕâÑùµÄ£¿ÇóÖ¸µ¼£¬¾è½ð40

ÎÒµÄBETµÄÖÍ´ø»·ÎªÉ¶ÊÇÕâÑùµÄ£¿ÇóÖ¸µ¼£¬¾è½ð40
1.png
»Ø¸´´ËÂ¥

» ²ÂÄãϲ»¶

ÒÑÔÄ   »Ø¸´´ËÂ¥   ¹Ø×¢TA ¸øTA·¢ÏûÏ¢ ËÍTAºì»¨ TAµÄ»ØÌû
Ïà¹Ø°æ¿éÌø×ª ÎÒÒª¶©ÔÄÂ¥Ö÷ qqxiaoheima µÄÖ÷Ìâ¸üÐÂ
×î¾ßÈËÆøÈÈÌûÍÆ¼ö [²é¿´È«²¿] ×÷Õß »Ø/¿´ ×îºó·¢±í
[¿¼ÑÐ] 336»¯¹¤µ÷¼Á +3 Íõ´ó̹1 2026-03-23 4/200 2026-03-23 11:07 by laoshidan
[¿¼ÑÐ] 0703 µ÷¼Á +3 ÎÒ¿ÉÒÔÉϰ¶µÄ¶Ô 2026-03-16 6/300 2026-03-23 08:52 by ×íÔÚ·çÀï
[¿¼ÑÐ] Ò»Ö¾Ô¸070300Õã´ó»¯Ñ§358·Ö£¬Çóµ÷¼Á£¡ +4 ËÖËÖÓã.. 2026-03-21 4/200 2026-03-23 08:12 by Iveryant
[¿¼ÑÐ] Çóµ÷¼ÁÒ»Ö¾Ô¸º£´ó£¬0703»¯Ñ§Ñ§Ë¶304·Ö£¬Óдó´´ÏîÄ¿£¬Ëļ¶Òѹý +6 ÐÒÔËÁ¨Á¨ 2026-03-22 10/500 2026-03-22 20:10 by edmund7
[¿¼ÑÐ] 306Çóµ÷¼Á +5 À´ºÃÔËÀ´À´À´ 2026-03-22 5/250 2026-03-22 16:17 by BruceLiu320
[¿¼²©] ÕÐÊÕ²©Ê¿1-2ÈË +3 QGZDSYS 2026-03-18 4/200 2026-03-22 10:25 by QGZDSYS
[»ù½ðÉêÇë] ɽ¶«Ê¡ÃæÉÏÏîÄ¿ÏÞ¶îÆÀÉó +4 ʯÈð0426 2026-03-19 4/200 2026-03-22 08:50 by Wei_ren
[¿¼ÑÐ] Ò»Ö¾Ô¸»ªÖпƼ¼´óѧ071000£¬Çóµ÷¼Á +4 ÑØ°¶Óб´¿Ç6 2026-03-21 4/200 2026-03-22 07:21 by ilovexiaobin
[¿¼ÑÐ] 286Çóµ÷¼Á +10 Faune 2026-03-21 10/500 2026-03-21 23:34 by 314126402
[¿¼ÑÐ] 278Çóµ÷¼Á +9 ÑÌ»ðÏÈÓÚ´º 2026-03-17 9/450 2026-03-21 17:47 by ѧԱ8dgXkO
[¿¼ÑÐ] 070300»¯Ñ§319Çóµ÷¼Á +7 ½õÀð0909 2026-03-17 7/350 2026-03-21 03:46 by JourneyLucky
[¿¼ÑÐ] ²ÄÁϹ¤³Ì£¨×¨£©Ò»Ö¾Ô¸985 ³õÊÔ335Çóµ÷¼Á +3 hiloiy 2026-03-17 4/200 2026-03-21 03:04 by JourneyLucky
[¿¼ÑÐ] Ò»Ö¾Ô¸Öк£Ñó²ÄÁϹ¤³Ìר˶330·ÖÇóµ÷¼Á +8 С²Ä»¯±¾¿Æ 2026-03-18 8/400 2026-03-20 23:16 by JourneyLucky
[¿¼ÑÐ] Ò»Ö¾Ô¸ËÕÖÝ´óѧ²ÄÁÏÇóµ÷¼Á£¬×Ü·Ö315£¨Ó¢Ò»£© +5 sbdksD 2026-03-19 5/250 2026-03-20 22:10 by luoyongfeng
[¿¼ÑÐ] 353Çóµ÷¼Á +3 À­¹³²»Ðí±ä 2026-03-20 3/150 2026-03-20 19:56 by JourneyLucky
[¿¼ÑÐ] ¹ãÎ÷´óѧ¼ÒÇÝÒÅ´«ÓýÖÖ¿ÎÌâ×é2026Äê˶ʿÕÐÉú£¨½ÓÊÕ¼ÆËã»úרҵµ÷¼Á£© +3 123°¢±ê 2026-03-17 3/150 2026-03-20 15:58 by ·ÉÐÐçù
[¿¼ÑÐ] 0703»¯Ñ§µ÷¼Á +4 18889395102 2026-03-18 4/200 2026-03-19 16:13 by 30660438
[¿¼ÑÐ] 085600²ÄÁÏÓ뻯¹¤µ÷¼Á 324·Ö +10 llllkkkhh 2026-03-18 12/600 2026-03-19 14:33 by llllkkkhh
[˶²©¼ÒÔ°] ºþ±±¹¤Òµ´óѧ ÉúÃü¿ÆÑ§Ó뽡¿µÑ§Ôº-¿ÎÌâ×éÕÐÊÕ2026¼¶Ê³Æ·/ÉúÎï·½Ïò˶ʿ +3 1ϲ´º8 2026-03-17 5/250 2026-03-17 17:18 by ber´¨cool×Ó
[¿¼ÑÐ] 283Çóµ÷¼Á +3 Ìý·ç¾ÍÊÇÓꣻ 2026-03-16 3/150 2026-03-17 07:41 by ÈÈÇéɳĮ
ÐÅÏ¢Ìáʾ
ÇëÌî´¦ÀíÒâ¼û