| 查看: 3648 | 回复: 1 | ||
[求助]
新人求助:关于ICEM中创建几何时对几何封闭性检查的疑问
|
|
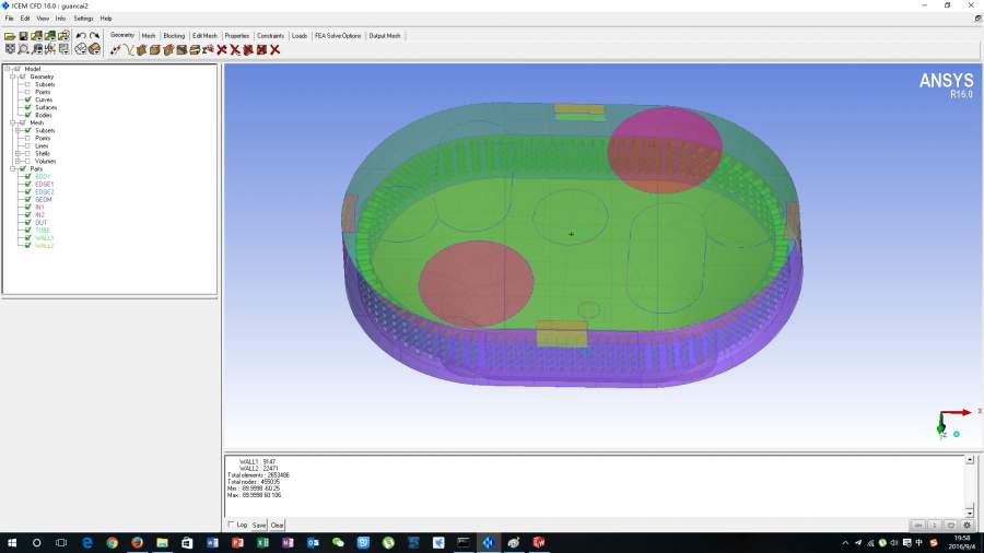
新手求助: 最近在做流场仿真模拟,主要想看水流经过一个腔体(内含多孔筛板)后的流动状态。附件里有水腔的solidworks图片,水流从两个绿色的开口进入腔内,经多孔筛整流后进到内腔,之后由下端的出口流出。 在ICEM中建模时,最上层表面的两个圆形面代表两进水口,流入的水在流经筛孔前,先经过一个储流腔室,这个腔室由示意图3中未网格化的表面(黄色)、多孔筛板和腔体外表面构成。 建模过程中,没有黄线出现,均为红线或蓝线;但网格化时,这个黄色的分隔面却没被网格化。看了一些网上的例子,貌似是对应部分的几何未封闭所致,试了一些软件自带的拓扑修补功能,也没什么效果。本人也是初次接触仿真和这个软件,目前只对着参考书做了几个例程,对这块儿了解有限。麻烦论坛里的大神帮忙指导一下,我把icem的tin和prj文件也附上来了。再次感谢! solidwork图.jpg 示意图.jpg 示意图2.jpg 示意图3.jpg 示意图4.jpg@wuming524 |
» 本帖附件资源列表
-
欢迎监督和反馈:小木虫仅提供交流平台,不对该内容负责。
本内容由用户自主发布,如果其内容涉及到知识产权问题,其责任在于用户本人,如对版权有异议,请联系邮箱:xiaomuchong@tal.com - 附件 1 : guancai2.prj
- 附件 2 : guancai2.tin
2016-09-04 17:25:50, 23.2 K
2016-09-04 17:25:55, 4.59 M
» 猜你喜欢
384求调剂
已经有6人回复
生物学学硕求调剂
已经有4人回复
081700 调剂 267分
已经有6人回复
一志愿河北工业大学0817化工278分求调剂
已经有8人回复
269求调剂
已经有4人回复
一志愿211 初试270分 求调剂
已经有5人回复
265求调剂
已经有10人回复
327求调剂
已经有3人回复
材料专业求调剂
已经有9人回复
291求调剂
已经有7人回复
2楼2018-11-29 22:19:36













回复此楼