24小时热门版块排行榜    

Znn3bq.jpeg
查看: 5083  |  回复: 1

18144082665

新虫 (初入文坛)

[求助] 求助关于实时删除失效网格网格的问题

本小弟刚接触ABAQUS,老板让用ABAQUS做失效分析,但是在用ABAQUS做失效分析时遇到了一个问题,就是失效网格没办法实时删除,只能根据最后一个分析步的结果删除网格,如果想要根据网格失效原则让网格能够在失效后就删除应该怎么做呢,这个问题纠结了好久了,希望能够有大神帮忙指点一下,先谢过了,下面是我的各个模块的设置
1.        该零件采用A380铝合金材料,弹性,塑性和密度都输入了数值,采用Maxps Damage损伤法则,Max Principle Stress数值为10,如图一所示。
2.        损伤演化设置如图二所示,Fracture Energy值为30。
3.        选用动态显式分析步,默认设置,如图三所示。
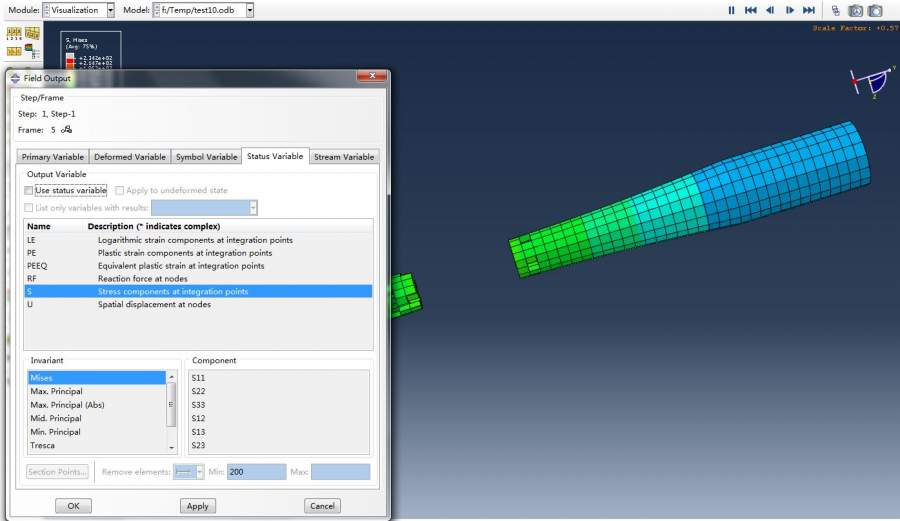
4.        在场变量输出中选中STATUS,无历程输出,如图四所示。
5.        边界条件中,对一端的节点全约束。
6.        对另外的一端的节点施加一个Y+方向10mm的位移。如图六所示。
7.        网格我是在hypermesh中画好后导入到ABAQUS中的,网格类型为C3D8R,Element Library选Explicit,Element Deletion选Yes,其他为默认设置。如下图所示。
8.        提交之后算了将近两个小时,到了0.4,如图。
9.        问题来了,在primary variable栏下面并没有Status选项,status variable栏中也没有status选项,而且需要勾选use status variable才能选中下面,选中S之后在Min输入200,会删除米泽斯应力超过200的单元,让结果动起来之后,虽然在前面的一些scale factor中这些被删除的单元应力并没有这么大,但是也已经被删除,所以就在纠结如何能够让结果实时删除米泽斯应力超过200的一些网格。如图所示。以上的一些描述不够专业化,希望各路大神能够指点迷津,谢谢了。

求助关于实时删除失效网格网格的问题
001.jpg


求助关于实时删除失效网格网格的问题-1
002.jpg


求助关于实时删除失效网格网格的问题-2
003.jpg


求助关于实时删除失效网格网格的问题-3
004.jpg


求助关于实时删除失效网格网格的问题-4
005.jpg


求助关于实时删除失效网格网格的问题-5
006.jpg


求助关于实时删除失效网格网格的问题-6
007.jpg


求助关于实时删除失效网格网格的问题-7
009.jpg


求助关于实时删除失效网格网格的问题-8
011.jpg
回复此楼
已阅   回复此楼   关注TA 给TA发消息 送TA红花 TA的回帖

xiaorongge

银虫 (初入文坛)

你好,你的问题解决了吗
2楼2017-07-18 10:10:17
已阅   回复此楼   关注TA 给TA发消息 送TA红花 TA的回帖
相关版块跳转 我要订阅楼主 18144082665 的主题更新
最具人气热帖推荐 [查看全部] 作者 回/看 最后发表
[教师之家] 上海大学实验技术岗位非升即走 +3 嘻嘻哈哈乐呵呵 2026-05-15 3/150 2026-05-15 15:40 by 187385hgh
[文学芳草园] 风把牡丹吹跑了 +5 myrtle 2026-05-12 9/450 2026-05-15 15:27 by myrtle
[基金申请] 青C资助名额大幅增加! +11 西葫芦炒鸡蛋 2026-05-13 15/750 2026-05-15 14:36 by ambravo
[公派出国] 售SCI一区T0P文章,我:8.O.5.5.1.O.5.4,科目齐全,可+急 +3 l7k6xnh0yc 2026-05-14 3/150 2026-05-15 12:03 by onwj4wpxp2
[基金申请] 这年头没有找到涵评专家,还有中面上的可能吗 +9 dd921ww 2026-05-12 10/500 2026-05-15 10:41 by muyiliuhui
[考博] 售SCI一区T0P文章,我:8.O.5.5.1.O.5.4,科目齐全,可+急 +3 l7k6xnh0yc 2026-05-14 3/150 2026-05-15 09:23 by onwj4wpxp2
[考研] 售SCI一区T0P文章,我:8.O.5.5.1.O.5.4,科目齐全,可+急 +3 cjf4bx70cj 2026-05-14 4/200 2026-05-15 09:03 by gagyerk94e
[教师之家] 教学课件你会给同学吗 +8 硕士研究生吗 2026-05-13 8/400 2026-05-14 22:23 by 常规沥青
[考博] 26应届毕业生考博求助 +3 wo一定上岸 2026-05-13 3/150 2026-05-14 21:47 by 明海天涯
[基金申请] 重磅!青年科学基金项目(C类)资助增幅预计超过50% +5 水和泥不是水泥 2026-05-13 7/350 2026-05-14 20:57 by 水和泥不是水泥
[有机交流] 求助2,4-二氯-5-嘧啶甲醛的合成方法 20+3 光吃不拉 2026-05-14 5/250 2026-05-14 20:15 by 一切都是空工
[高分子] 本人最近太闲了,谁有问题可以提,每天会统一回复 +8 一切都是空工 2026-05-12 19/950 2026-05-14 20:03 by 一切都是空工
[考博] 申博自荐 +4 食品的橙子 2026-05-09 6/300 2026-05-14 16:05 by great1919
[考博] 材料类只有一篇综述能申博么 +4 乐逍遥谷 2026-05-13 4/200 2026-05-14 12:05 by zhyzzh
[基金申请] 请问大佬b0816评完了吗 +3 市民华南虎 2026-05-12 7/350 2026-05-14 07:41 by 市民华南虎
[硕博家园] 导师各种操作恶心咋办 +11 苍白的小青天 2026-05-09 13/650 2026-05-13 17:11 by 六两废铜
[论文投稿] 求助大佬sci投稿哪个好中 +3 江沅188 2026-05-12 4/200 2026-05-13 14:35 by 江沅188
[考博] 西南大学考核制博士 +3 lijunjie84 2026-05-11 6/300 2026-05-12 18:09 by lijunjie84
[文学芳草园] 窗边初夏的小雨 +7 阿美_Lml888 2026-05-09 10/500 2026-05-12 15:27 by 阿美_Lml888
[考博] 现在不知道怎么办,感觉很痛苦 +4 qweww 2026-05-11 5/250 2026-05-11 20:23 by Oversize
信息提示
请填处理意见