| ²é¿´: 1033 | »Ø¸´: 5 | |||
¶¡½ÜÂ×гæ (СÓÐÃûÆø)
|
[½»Á÷]
Çë½ÌFLUENTÄ£ÄâÕô·¢·ÐÌÚÎÊÌâ
|
|
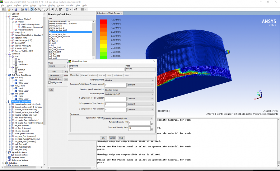
FLUENTÄ£ÄâÕô·¢·ÐÌÚ Ò»µ©Ñ¡Ôñmultiphase£¨mixture£©£¬ ÖÊÁ¿Á÷Á¿Èë¿Ú¾Í²»ÄÜÊäÈë¾ßÌåÖµ£¬ Èçͼ Èç¹û¹Ø±Õmultiphase£¬¾Í¿ÉÒÔÊäÈë Çë½Ì¸÷λÈçºÎ½â¾ö 1.png |
» ²ÂÄãϲ»¶
309Çóµ÷¼Á
ÒѾÓÐ4È˻ظ´
ÇóÉúÎïѧѧ˶µ÷¼Á¡ª¡ª364·Ö
ÒѾÓÐ3È˻ظ´
277¹¤¿ÆÇóµ÷¼Á
ÒѾÓÐ5È˻ظ´
Ò»Ö¾Ô¸ÎäÀí²ÄÁϹ¤³Ì302µ÷¼Á»·»¯»ò»¯¹¤
ÒѾÓÐ17È˻ظ´
359Çóµ÷¼Á
ÒѾÓÐ5È˻ظ´
Ò»Ö¾Ô¸¹þ¶û±õ¹¤Òµ´óѧ085600Ó¢Ò»Êý¶þ337·ÖÇóµ÷¼Á
ÒѾÓÐ11È˻ظ´
0703×Ü·Ö331Çóµ÷¼Á
ÒѾÓÐ8È˻ظ´
¿¼ÑÐÉúÎïѧ¿¼AÇø211£¬³õÊÔ322£¬¿ÆÄ¿Éú»¯ºÍÉúÎï×ۺϣ¬Çóµ÷¼Á
ÒѾÓÐ3È˻ظ´
Ò»Ö¾Ô¸±±¾©»¯¹¤085600 310·ÖÇóµ÷¼Á
ÒѾÓÐ9È˻ظ´
Ò»Ö¾Ô¸0817»¯Ñ§¹¤³ÌÓë¼¼Êõ£¬Çóµ÷¼Á
ÒѾÓÐ28È˻ظ´
| ¶¥ |
2Â¥2016-08-07 10:38:57
cpw611
Ìú³æ (СÓÐÃûÆø)
- Ó¦Öú: 0 (Ó×¶ùÔ°)
- ½ð±Ò: 207.4
- É¢½ð: 15
- Ìû×Ó: 128
- ÔÚÏß: 33.3Сʱ
- ³æºÅ: 1883180
- ×¢²á: 2012-07-07
- רҵ: ´«ÈÈ´«ÖÊѧ
3Â¥2016-08-08 17:42:59
wangliang521
ľ³æ (ÖøÃûдÊÖ)
ѧÉú
- Ó¦Öú: 0 (Ó×¶ùÔ°)
- ½ð±Ò: 8123.2
- É¢½ð: 126
- ºì»¨: 1
- Ìû×Ó: 1154
- ÔÚÏß: 132.6Сʱ
- ³æºÅ: 1982790
- ×¢²á: 2012-09-07
- ÐÔ±ð: GG
- רҵ: »úе¶¯Á¦Ñ§

4Â¥2016-08-10 09:48:50
СÆß¹¤×÷ÊÒ1
гæ (ÖøÃûдÊÖ)
- Ó¦Öú: 1003 (²©ºó)
- ½ð±Ò: -825
- ºì»¨: 42
- Ìû×Ó: 1807
- ÔÚÏß: 51.2Сʱ
- ³æºÅ: 2728490
- ×¢²á: 2013-10-16
- רҵ: Á÷ÌåÁ¦Ñ§
5Â¥2016-08-10 13:57:10
shaozhu2010
Ìú³æ (³õÈëÎÄ̳)
- Ó¦Öú: 0 (Ó×¶ùÔ°)
- ½ð±Ò: 9.3
- É¢½ð: 10
- Ìû×Ó: 15
- ÔÚÏß: 21.8Сʱ
- ³æºÅ: 2442111
- ×¢²á: 2013-04-29
- רҵ: »¯¹¤Ò±½ð
6Â¥2017-01-12 18:20:03














»Ø¸´´ËÂ¥