| ²é¿´: 1788 | »Ø¸´: 0 | ||
zakka25гæ (³õÈëÎÄ̳)
|
[ÇóÖú]
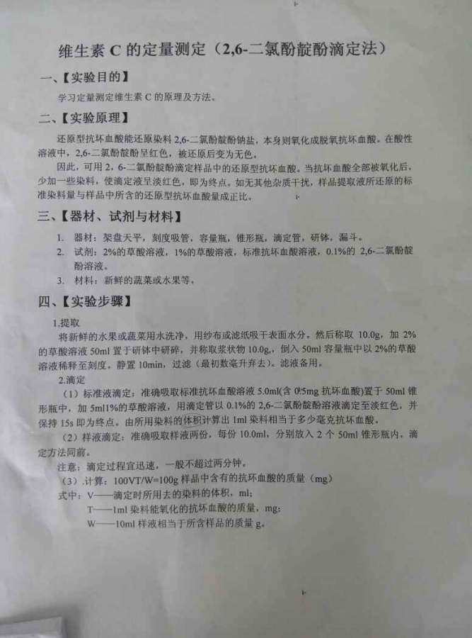
άÉúËØc¶¨Á¿²â¶¨1mlȾÁÏÏ൱ÓÚ¶àÉÙºÁ¿Ë¿¹»µÑªËá
|
|
¿¹»µÑªËá±ê×¼ÈÜÒº£¨1mg/ml£©, ÏûºÄȾÁÏ1.88ml£¬ ʵÑé·½·¨Èçͼ¡£ ·¢×ÔСľ³æAndroid¿Í»§¶Ë |
» ²ÂÄãϲ»¶
287Çóµ÷¼Á
ÒѾÓÐ7È˻ظ´
325Çóµ÷¼Á
ÒѾÓÐ5È˻ظ´
343Çóµ÷¼Á
ÒѾÓÐ4È˻ظ´
Çóµ÷¼ÁÍÆ¼ö ²ÄÁÏ 304
ÒѾÓÐ4È˻ظ´
316Çóµ÷¼Á
ÒѾÓÐ4È˻ظ´
351Çóµ÷¼Á
ÒѾÓÐ4È˻ظ´
349Çóµ÷¼Á
ÒѾÓÐ5È˻ظ´
²ÄÁÏѧ˶333Çóµ÷¼Á
ÒѾÓÐ7È˻ظ´
342Çóµ÷¼Á
ÒѾÓÐ3È˻ظ´
µ÷¼ÁÇóÊÕÁô
ÒѾÓÐ7È˻ظ´














»Ø¸´´ËÂ¥