| 查看: 479 | 回复: 0 | |||
[交流]
汤森路透给出的最全面的学术期刊评价标准
|
|
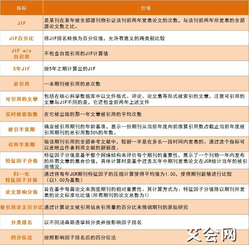
每年汤森路透(Thomson Reuters)发布JCR的时候,似乎人人都在讨论期刊影响因子(JIF),但是JCR不只是有JIF——它具有一整套评价期刊的指标,让用户能够最全面的评价一本期刊。 下面这张表给出了JCR所有的评价指标以及他们的价值(汤森路透发布): 期刊指标(中文).jpg 汤森路透期刊评价标准(英文).png |
» 猜你喜欢
售SCI一区文章,我:8 O5 51O 54,科目齐全,可+急
已经有3人回复
售SCI一区文章,我:8 O5 51O 54,科目齐全,可+急
已经有3人回复
售SCI一区文章,我:8 O5 51O 54,科目齐全,可+急
已经有3人回复
售SCI一区文章,我:8 O5 51O 54,科目齐全,可+急
已经有3人回复
售SCI一区文章,我:8 O5 51O 54,科目齐全,可+急
已经有3人回复
售SCI一区文章,我:8 O5 51O 54,科目齐全,可+急
已经有4人回复
售SCI一区文章,我:8 O5 51O 54,科目齐全,可+急
已经有4人回复
售SCI一区文章,我:8 O5 51O 54,科目齐全,可+急
已经有4人回复
售SCI一区文章,我:8 O5 51O 54,科目齐全,可+急
已经有4人回复
售SCI一区文章,我:8 O5 51O 54,科目齐全,可+急
已经有4人回复













回复此楼
10