| 查看: 2030 | 回复: 15 | ||
[求助]
金纳米棒制备后粒径的为什么不太稳定呢? 已有4人参与
|
||
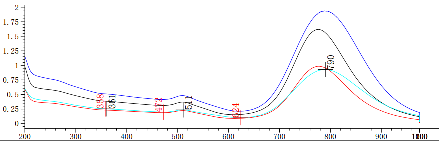
各位大神,最近我种子法制备了一批金纳米棒,测了紫外吸收图如下(红色那条曲线,吸收峰为51和776nm,),可是去测粒径时,发现它的粒径在慢慢变大前一晚测粒径是52.28nm,第二天早上测是56.76nm,下午测又变成了61.37nm, 为什么呢?是CTAB溶得不太好,所以它的稳定性不好?希望各位帮帮忙啊![]() ![]() ![]() ![]() ![]() HVDBWP)C%K(JPQ4MM[NDQ49.png |
» 猜你喜欢
请问对标matlab的开源软件octave的网站https://octave.org为什么打不开?
已经有1人回复
求助两种BiOBr晶体的CIF文件(卡片号为JCPDS 09-0393与JCPDS 01-1004 )
已经有0人回复
金属材料论文润色/翻译怎么收费?
已经有104人回复
哈尔滨工程大学材化学院国家级青年人才-26年硕士招生
已经有0人回复
求助Fe-TCPP、Zn-TCPP的CIF文件,或者CCDC号
已经有0人回复
XPS/?λXPS
已经有0人回复
河北大学-26年秋季入学化学博士招生
已经有0人回复
» 本主题相关商家推荐: (我也要在这里推广)
» 本主题相关价值贴推荐,对您同样有帮助:
新型表面等离激元光学器件的构筑单元:大尺寸金纳米棒单层规整阵列
已经有1人回复
请教金纳米棒的合成
已经有29人回复
微纳版九月份活动贴和资源帖汇总——期待大家的参与与分享
已经有87人回复

yeyu4417
至尊木虫 (职业作家)
- 应助: 128 (高中生)
- 金币: 27003.3
- 散金: 37
- 红花: 8
- 帖子: 3463
- 在线: 358.4小时
- 虫号: 2021047
- 注册: 2012-09-22
- 专业: 无机非金属材料
8楼2016-06-27 09:15:08
gj65265609
木虫 (正式写手)
- 应助: 11 (小学生)
- 金币: 2350.6
- 散金: 70
- 帖子: 464
- 在线: 231.7小时
- 虫号: 2718219
- 注册: 2013-10-12
- 性别: GG
- 专业: 无机纳米化学

9楼2016-06-27 10:34:56
10楼2016-06-27 11:52:50
peterflyer
木虫之王 (文学泰斗)
peterflyer
- 应助: 20282 (院士)
- 金币: 146014
- 红花: 1374
- 帖子: 93091
- 在线: 7694.3小时
- 虫号: 1482829
- 注册: 2011-11-08
- 性别: GG
- 专业: 功能陶瓷
2楼2016-06-25 18:13:21

3楼2016-06-26 11:29:39
zihua886
铁杆木虫 (正式写手)
- 应助: 165 (高中生)
- 金币: 6451.3
- 散金: 25
- 红花: 29
- 帖子: 860
- 在线: 481.3小时
- 虫号: 1198268
- 注册: 2011-01-31
- 性别: GG
- 专业: 无机纳米化学

4楼2016-06-26 11:36:23

5楼2016-06-26 12:35:01
zihua886
铁杆木虫 (正式写手)
- 应助: 165 (高中生)
- 金币: 6451.3
- 散金: 25
- 红花: 29
- 帖子: 860
- 在线: 481.3小时
- 虫号: 1198268
- 注册: 2011-01-31
- 性别: GG
- 专业: 无机纳米化学

6楼2016-06-26 17:49:44

7楼2016-06-26 18:04:23













为什么呢?是CTAB溶得不太好,所以它的稳定性不好?希望各位帮帮忙啊
回复此楼
小朱你好