| 查看: 3717 | 回复: 36 | ||
| 当前只显示满足指定条件的回帖,点击这里查看本话题的所有回帖 | ||
wthawkwust金虫 (正式写手)
|
[交流]
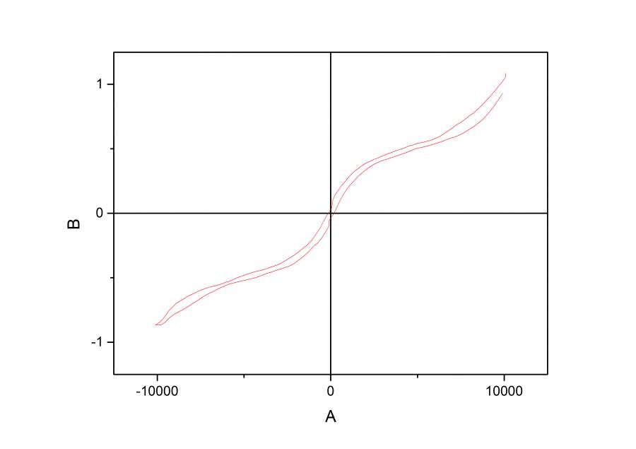
磁滞回线分析已有8人参与
|
|

wthawkwust
金虫 (正式写手)
- 应助: 2 (幼儿园)
- 金币: 3143.6
- 散金: 300
- 红花: 1
- 帖子: 412
- 在线: 121.8小时
- 虫号: 1668817
- 注册: 2012-03-06
- 性别: GG
- 专业: 无机非金属类光电信息与功

25楼2016-05-31 19:05:49
wthawkwust
金虫 (正式写手)
- 应助: 2 (幼儿园)
- 金币: 3143.6
- 散金: 300
- 红花: 1
- 帖子: 412
- 在线: 121.8小时
- 虫号: 1668817
- 注册: 2012-03-06
- 性别: GG
- 专业: 无机非金属类光电信息与功

2楼2016-05-27 16:11:08
wthawkwust
金虫 (正式写手)
- 应助: 2 (幼儿园)
- 金币: 3143.6
- 散金: 300
- 红花: 1
- 帖子: 412
- 在线: 121.8小时
- 虫号: 1668817
- 注册: 2012-03-06
- 性别: GG
- 专业: 无机非金属类光电信息与功

5楼2016-05-28 13:04:29
6楼2016-05-28 14:19:08












回复此楼