| 查看: 1525 | 回复: 2 | ||
shihang1203铁虫 (小有名气)
|
[求助]
使用matlab软件做光伏并网微型逆变器的双闭环控制仿真,出现了些问题 已有1人参与
|
|
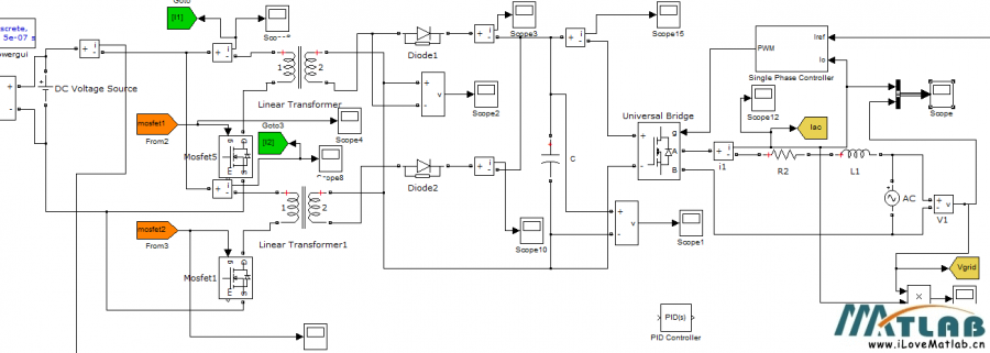
我做的是光伏并网微型逆变器的控制策略,模型如下图,我已经加了锁相环,但是并网电流的波形为什么还和并网电压不是一个相位呢?有熟悉光伏并网这方面的请求指导一下,非常感谢~~~~ 111.png 222.png 333.png |
» 猜你喜欢
一志愿211,化学学硕,310分,本科重点双非,求调剂
已经有21人回复
考研英一数一338分
已经有8人回复
302求调剂
已经有10人回复
327求调剂
已经有14人回复
考研调剂
已经有5人回复
生物学308分求调剂(一志愿华东师大)接受跨专业
已经有6人回复
一志愿沪9,326求生物学调剂
已经有9人回复
各位老师好,求调剂,本科211,一志愿天津大学生物与医药学硕,差两名录取。
已经有6人回复
085600材料与化工329分求调剂
已经有12人回复
化工学硕294分,求导师收留
已经有26人回复
101lizheng
铜虫 (正式写手)
- 应助: 2 (幼儿园)
- 金币: 2203.7
- 红花: 2
- 帖子: 341
- 在线: 111.2小时
- 虫号: 4537969
- 注册: 2016-03-24
- 性别: GG
- 专业: 自动化
2楼2016-08-19 17:11:53
tbo3780662
木虫 (著名写手)
- 应助: 0 (幼儿园)
- 金币: 4210.5
- 散金: 10
- 帖子: 1444
- 在线: 129.2小时
- 虫号: 2116682
- 注册: 2012-11-09
- 性别: GG
- 专业: 大地测量学
3楼2016-08-22 23:10:05














回复此楼
5