| 查看: 1231 | 回复: 2 | ||
[求助]
小白求助,单向流固耦合问题
|
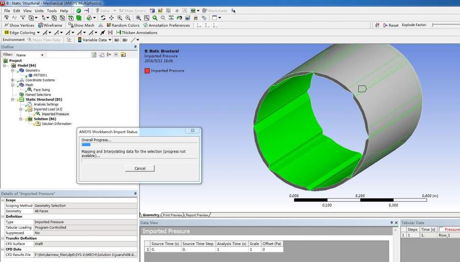
在ANSYS mechanical中给耦合面加载压力时,提示映射和插值数据选择无进展,然后就一直停在下图界面,求大神分析分析一般是啥原因~![]() ![]() pressure.jpg@wuming524 |
» 猜你喜欢
材料科学与工程求调剂
已经有13人回复
考研调剂
已经有3人回复
309求调剂
已经有17人回复
省双一流重点一本大学招收调剂
已经有5人回复
复试调剂
已经有7人回复
267求调剂
已经有4人回复
359求调剂
已经有4人回复
一志愿北京科技大学材料学硕328分求调剂
已经有4人回复
08工科275分求调剂
已经有4人回复
309分085801求调剂
已经有3人回复
2楼2018-07-09 17:42:34
3楼2018-12-24 10:57:06















回复此楼