| 查看: 1326 | 回复: 0 | ||
[求助]
求助:origin软件中经高斯拟合后怎么求其标准偏差
|
|
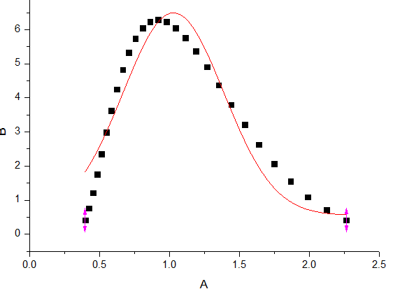
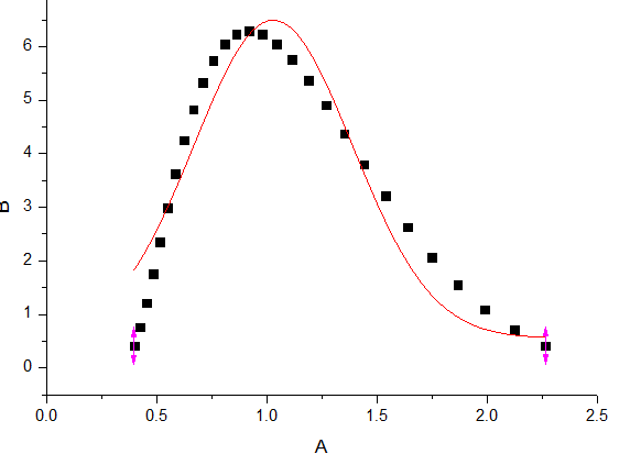
图片中的数据是经过高斯拟合后得到的 JZ%83LLV)]{Z0PW1_TCG$KA.png JZ%83LLV)]{Z0PW1_TCG$KA.png 4U%X1U]FUX7%)]ZVN}R~HO4.png |
» 猜你喜欢
湖北师范大学复试调剂
已经有0人回复
武汉纺织大学_化工学院官方调剂群-院士团队招生-学生自由度高-每届发展好
已经有0人回复
无机化学论文润色/翻译怎么收费?
已经有236人回复
济南大学国家优青课题组 2026 调剂招生来啦
已经有0人回复
武汉纺织大学_化学院官方调剂群-院士团队招生-学生自由度高发展好-欢迎各位同学
已经有0人回复
河北大学 材料与化工 硕士招收调剂
已经有0人回复
西华大学 化学 调剂有名额
已经有0人回复
上海应用技术大学招生调剂研究生
已经有4人回复














回复此楼