24小时热门版块排行榜    

查看: 163  |  回复: 0

qq326137901

新虫 (初入文坛)

[交流] 二维模型出口段轴线流速上翘,求大家指点

我做的模拟是对锥直喷嘴的,采用二维轴对称模型,如图。
一个问题是,进口是采用的速度进口条件,收敛monitor设置的出口轴线速度,总是到后来就要缓慢上翘,而且残差的continuity也小不了,不知道是怎么回事,应该怎么改~~~
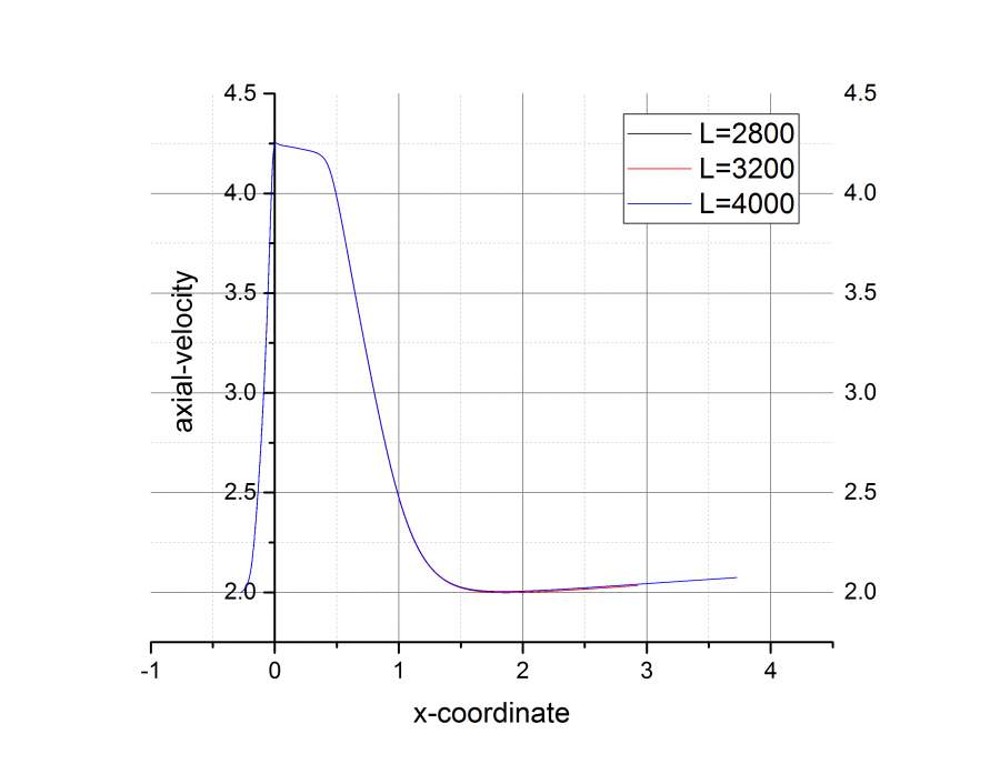
另一个问题是,靠近出口段,从某处开始,轴线速度本来下降到最小之后又回升了,而且加长总长度之后还是会较缓慢回升(如图)
现在专业知识还不太够,软件也才用一两个月,希望大家能够指点一下

二维模型出口段轴线流速上翘,求大家指点
模型.png


二维模型出口段轴线流速上翘,求大家指点-1
前段放大图.png


二维模型出口段轴线流速上翘,求大家指点-2
convergence.jpg


二维模型出口段轴线流速上翘,求大家指点-3
scaled residuals.jpg


二维模型出口段轴线流速上翘,求大家指点-4
axial velocity.jpg


二维模型出口段轴线流速上翘,求大家指点-5
enlarge.jpg
回复此楼

» 猜你喜欢

已阅   回复此楼   关注TA 给TA发消息 送TA红花 TA的回帖
相关版块跳转 我要订阅楼主 学员Mg1G0D 的主题更新
普通表情 高级回复 (可上传附件)
最具人气热帖推荐 [查看全部] 作者 回/看 最后发表
[考研] 304求调剂 +3 52hz~~ 2026-02-28 5/250 2026-03-01 00:00 by 52hz~~
[考研] 272求调剂 +3 材紫有化 2026-02-28 3/150 2026-02-28 22:52 by ms629
[考研] 292求调剂 +3 yhk_819 2026-02-28 3/150 2026-02-28 21:57 by gaoxiaoniuma
[考研] 290求调剂 +5 材料专硕调剂; 2026-02-28 6/300 2026-02-28 21:40 by gaoxiaoniuma
[考研] 295求调剂 +5 19171856320 2026-02-28 5/250 2026-02-28 21:39 by gaoxiaoniuma
[考研] 材料学调剂 +5 提神豆沙包 2026-02-28 5/250 2026-02-28 21:34 by gaoxiaoniuma
[考研] 311求调剂 +8 南迦720 2026-02-28 8/400 2026-02-28 21:30 by gaoxiaoniuma
[考研] 材料类求调剂 +6 wana_kiko 2026-02-28 6/300 2026-02-28 21:20 by gaoxiaoniuma
[考研] 284求调剂 +4 天下熯 2026-02-28 4/200 2026-02-28 21:13 by gaoxiaoniuma
[考研] 高分子化学与物理调剂 +4 好好好1233 2026-02-28 7/350 2026-02-28 20:42 by 好好好1233
[考研] 085600材料工程一志愿中科大总分312求调剂 +8 吃宵夜1 2026-02-28 10/500 2026-02-28 20:27 by L135790
[考研] 298求调剂 +8 人间唯你是清欢 2026-02-28 11/550 2026-02-28 20:26 by L135790
[考研] 276求调剂 +3 路lyh123 2026-02-28 4/200 2026-02-28 19:45 by 路lyh123
[教师之家] 版面费该交吗 +15 苹果在哪里 2026-02-22 18/900 2026-02-28 18:20 by mibaomingg
[考研] 285求调剂 +5 满头大汗的学生 2026-02-28 5/250 2026-02-28 18:10 by 材料专硕调剂;
[考研] 材料调剂 +3 爱擦汗的可乐冰 2026-02-28 3/150 2026-02-28 18:06 by houyaoxu
[考博] 博士自荐 +3 kkluvs 2026-02-28 3/150 2026-02-28 16:59 by StarAura
[高分子] 求环氧树脂研发1名 +3 孙xc 2026-02-25 11/550 2026-02-28 16:57 by ichall
[基金申请] 面上可以超过30页吧? +12 阿拉贡aragon 2026-02-22 13/650 2026-02-26 22:09 by Hahaxia
[硕博家园] 【博士招生】太原理工大学2026化工博士 +4 N1ce_try 2026-02-24 8/400 2026-02-26 08:40 by N1ce_try
信息提示
请填处理意见